时间:2022-08-02 15:21
人气:
作者:admin
如何测量运算放大器的输入电容以尽可能降低噪声
运算放大器被广泛用于各种电子电路中。它们用于小电压的放大,以进一步执行信号处理。烟雾探测器、光电二极管跨阻放大器、医疗器械,甚至工业控制系统等应用都需要尽可能低的运算放大器输入电容,因为这会影响噪声增益(Noise Gain),进而影响系统的稳定性,特别是具有高频率和高增益的系统。
【导读】运算放大器被广泛用于各种电子电路中。它们用于小电压的放大,以进一步执行信号处理。烟雾探测器、光电二极管跨阻放大器、医疗器械,甚至工业控制系统等应用都需要尽可能低的运算放大器输入电容,因为这会影响噪声增益(Noise Gain),进而影响系统的稳定性,特别是具有高频率和高增益的系统。
问题:
在测量运算放大器输入电容时,应关注哪些方面?
答案:
必须确保测量精度不受PCB或测试装置的杂散电容和电感影响。您可以通过使用低电容探头、在PCB上使用短连接线,并且避免在信号走线下大面积铺地来尽可能规避这些问题。
运算放大器被广泛用于各种电子电路中。它们用于小电压的放大,以进一步执行信号处理。烟雾探测器、光电二极管跨阻放大器、医疗器械,甚至工业控制系统等应用都需要尽可能低的运算放大器输入电容,因为这会影响噪声增益(Noise Gain),进而影响系统的稳定性,特别是具有高频率和高增益的系统。
为了尽可能提高相应电路的精度,我们需要知道运算放大器的输入电容的大小。但是,数据手册中通常不提供这一信息,所以需要单独确定。这可能很困难,因为在许多情况下,输入电容都只有几pF。
表1列出了几个不同的运算放大器示例,及其各自的输入电容值。
表1.不同的运算放大器及其输入电容值

如何确定输入电容
图1显示了确定运算放大器输入电容的一种简单方法,即增加一个电阻,与运算放大器输入串联(RSERIES)。这会形成一阶低通滤波器,其频率响应可由网络分析仪进行记录。我们可以根据频率响应计算出输入电容。电阻RSERIES一般在10 kΩ至100 kΩ之间。

图1.在运算放大器输入端增加串联电阻之后,可以测量运算放大器的输入电容。
在记录频率响应时,必须确保测量精度不受PCB或测试设备的杂散电容和杂散电感影响。
为提高测量分辨率,应尽可能降低杂散电容。建议使用低电容(<1 pF) FET探头。
PCB对地电容应尽可能低,这可以通过确保信号走线和串联电阻下方没有接地层来实现。
此外,应使用尽可能短的线路和(电阻)引线,以规避额外的误差源,例如串联电感和寄生电感。
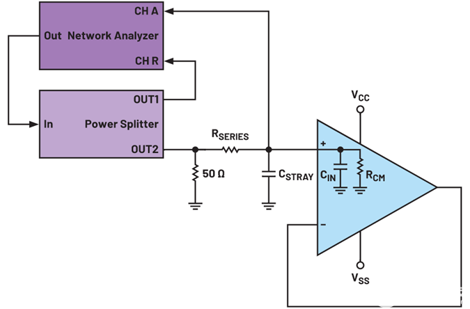
图2显示一种可能的测试配置,其中包含网络分析仪和功率分配器。

图2.用于确定运算放大器输入电容的测试设置。
功率分配器负责分割信号。信号1:1原样馈送至网络分析仪的输入端,在通过插入的低通滤波器之后,到达运算放大器的输入端。然后,网络分析仪根据这两个信号之间的差值产生频率响应。
要进行测量,需要确定杂散电容CSTRAY。首先,对没有安装运算放大器的电路板应用该信号进行测量。根据得到的波特图,使用公式1计算CSTRAY:

f1(–3 dB)是使用网络分析仪,在不带运算放大器时测量得出的–3 dB转角频率,RTH1与插入的串联电阻(RSERIES)、输入端接电阻(50 Ω)和功率分配器(Thévenin同等产品)的50 Ω源阻抗成函数关系:

然后,将运算放大器安装到PCB上。
由于PCB的杂散电容与运算放大器的输入电容并联,所以在公式1中加入CIN,如公式3所示:

其中,f2(–3 dB)是使用网络分析仪,在带有运算放大器时测量得出的–3 dB转角频率,RTH2与插入的串联电阻、输入端接电阻(50 Ω)、功率分配器的输出电阻(50 Ω),以及运算放大器(RCM)的共模输入阻抗成函数关系:

一般来说,对于具有CMOS输入的运算放大器,RSERIES << RCM。所以,RTH2 ≈ RTH1,公式3可以改写成公式5:

然后,可以使用公式1和公式5确定运算放大器的输入电容。
结论
运算放大器的输入电容是很难测量的。它通常只有几pF,并且测试设置中的寄生效应会扭曲测量结果。我们可以使用小型测试装置,以及由网络分析仪和功率分配器构成的适用测量设备轻松确定输入电容:首先,确定杂散电容(测试设置中的误差电容),然后,通过频率响应确定运算放大器电路的组合电容(误差电容和输入电容)。根据上述公式,可以计算运算放大器的实际输入电容。
审核编辑:汤梓红
下一篇:20种运放典型电路集锦
龙腾半导体SGT MOSFET LSGT085R018在智慧农业无