时间:2022-04-02 15:44
人气:
作者:admin
随着工业系统越来越多地从机械控制转向电子控制,制造商看到了产品质量和工人安全性的提升。之所以如此,主要原因是后者在恶劣环境中给工人提供了更大的保护。然而,正是这些恶劣的环境、极端的温度以及电气噪声和电磁干扰 (EMI),使得良好的信号调节对于保持电路的稳定性和灵敏度至关重要,而这正是工业机械在运行寿命期内实现可靠、精确和准确的控制所需要的。 信号调节链中的一个关键元件是运算放大器,它是一种高增益的直流差分放大器,用于采集和放大所需的信号。标准的运算放大器容易受到温度漂移的影响,而且精度和准确性有限;因此,为了满足工业要求,设计人员会增加某种形式的系统级自动校准功能。问题是,这个校准功能实现起来可能很复杂,而且会增加功耗。此外,它还需要更多的电路板空间,并会增加成本和设计时间。 本文将回顾工业应用中的信号调节要求以及设计人员需要关注的问题。接下来,将介绍ON Semiconductor的高性能零漂移运算放大器解决方案,并说明为什么以及如何将其用于满足工业信号调节要求。同时还将探讨这些器件的其他相关特征,如高共模抑制比 (CMRR)、高电源抑制比(PSRR) 和高开环增益。
工业信号调节应用
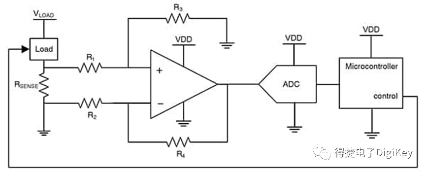
工业系统中经常使用到低压侧电流传感和传感器接口。由于与这些电路相关的差分信号非常小,因此设计人员需要高精度的运算放大器。 图1为用于检测过流情况的低压侧电流传感电路,该电路常用于反馈控制。图中一个低阻值检测电阻器(<100毫欧 (mΩ))与对地负载串联。该电阻器的低阻值可以减少功率损耗和发热,但也会相应导致小压降。精密零漂移运算放大器可以用来放大检测电阻上的压降,增益由外部电阻R1、R2、R3和R4设定(其中R1=R2、R3=R4)。高精度需要精密电阻器,设置增益是为了利用模数转换器(ADC) 的满量程以获得最高的分辨率。

图1:展示检测电阻和ADC间运算放大器接口的低压侧电流传感电路。(图片来源:ON Semiconductor)
工业和仪表系统中用于测量应变、压力和温度的传感器通常配置为惠斯通电桥配置(图2)。提供测量的传感器电压变化可能相当小,必须在进入ADC之前进行放大。由于精密零漂移运算放大器具有高增益、低噪声和低失调电压,因此常被用于这些应用。

图2:精密运算放大器通常与惠斯通电桥一起使用,用以放大来自应变、压力和温度传感器的信号,然后再将该信号发送到ADC。(图片来源:ON Semiconductor)
精密运算放大器的关键参数
失调电压、失调电压漂移、对噪声的敏感度和开环电压增益是限制运算放大器在电流传感和传感器接口应用中性能的关键参数(表1)。

表1:影响精度和准确性的精密运算放大器关键参数。(图片来源:ON Semiconductor)
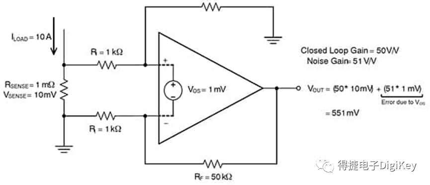
输入失调电压(用VOS或VIO表示,具体取决于制造商)源自半导体制造工艺的不完善,导致在VIN+和VIN-之间出现一个差分电压。这是零件间的差异,会随温度漂移,并且可能为正值或负值,因此很难校准。设计人员为减少标准运算放大器的偏差或漂移所做的努力不仅增加了复杂性,而且在某些情况下会导致功耗增加。 例如,考虑使用采用差动放大器配置的运算放大器进行电流传感(图3)。

图3:使用采用差动放大器配置的运算放大器进行电流传感。低失调电压至关重要,因为输入失调电压会被噪声增益放大,在输出端产生失调误差(表示为“VOS导致的误差”)。(图片来源:ON Semiconductor)
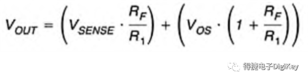
输出电压为信号增益项 (VSENSE) 与噪声增益项 (VOS) 之和,如公式1所示。

公式1
作为内部运算放大器参数,输入失调电压乘以噪声增益而不是信号增益,从而产生输出失调误差(图2中的“VOS导致的误差”)。精密运算放大器利用各种技术尽可能地降低失调电压。在零漂移运算放大器中,这尤其适用于低频和直流信号。与通用运算放大器相比,精密零漂移运算放大器的失调电压可以低两个数量级以上(表2)。

表2:对比选定通用运算放大器和斩波稳定零漂移运算放大器的最大失调电压,精密零漂移运算放大器的失调电压可以低两个数量级以上。(图片来源:ON Semiconductor)
零漂移运算放大器
凭借其改进的性能,设计人员可以使用零漂移运算放大器满足工业应用的信号调节要求。ON Semiconductor的NCS325SN2T1G和NCS333ASN2T1G是两个具有不同性能水平的零漂移运算放大器实例。设计人员可将NCS325SN2T1G器件用于精密应用,优势在于其50微伏 (µV) 的失调和0.25µV/°C的漂移,而NCS333ASN2T1G系列则适用于最苛刻的高精度应用,可提供10µV的失调和仅0.07µV/°C的漂移。这两个运算放大器采用不同的内部架构实现了零漂移。 NCS333ASN2T1G 采用斩波稳定架构,其优点是最大限度地减少了失调电压随温度和时间的漂移(图4)。与传统斩波架构不同,该斩波稳定化架构有两条信号路径。

图4:NCS333ASN2T1G有两条信号路径:第二条路径(下方)对输入失调电压进行采样,用于校正输出端的失调。(图片来源:ON Semiconductor)
在图4中,下方信号路径是斩波器对输入失调电压进行采样之处,随后会用于校正输出端的失调。失调校正出现在125千赫兹 (kHz) 频率。斩波稳定架构经过优化,可在频率达到相关奈奎斯特频率(失调校正频率的1/2)时获得最佳性能。由于信号频率超过了62.5kHz的奈奎斯特频率,因此在输出端可能会出现混叠现象。这是所有斩波和斩波稳定架构的固有限制。
尽管如此,NCS333ASN2T1G运算放大器在125千赫以内仍具有最小的混叠,且到190千赫前仍保持低混叠。ON Semiconductor的专利方法使用了两个级联、对称的电阻-电容 (RC) 陷波滤波器,调谐至斩波频率及其五次谐波频率,以减少混叠效应。
自动归零架构
零漂移运算放大器的另一种实现方法是采用自动归零架构(图5)。自动归零设计有一个主放大器和一个归零放大器。它还使用了时钟系统。在第一阶段,开关电容将前一阶段的失调误差保持在归零放大器输出上。在第二阶段,利用归零放大器输出的失调来修正主放大器的失调。ON Semiconductor的NCS325SN2T1G采用了自动归零架构。

图5:像NCS325SN2T1G这样带有开关电容的自动归零运算放大器的简化框图。(图片来源:ON Semiconductor)
NCS333ASN2T1G(斩波稳定架构)和NCS325SN2T1G(自动归零架构)除了在失调电压和漂移方面有上述差异外,不同的架构还产生了开环电压增益、噪声性能和混叠敏感度的差异。NCS333ASN2T1G的开环电压增益为145分贝 (dB),而NCS325SN2T1G的开环电压增益为114dB。考虑噪声,NCS333ASN2T1G的CMRR为111dB,PSRR为130dB,而NCS325SN2T1G的CMRR为108dB,PSRR为107dB。两者评价都很好,但NCS333ASN2T1G的表现要优于NCS325SN2T1G。 NCS333ASN2T1G系列运算放大器也具有最小的混叠。这是因为ON Semiconductor的专利方法使用了两个级联、对称的RC陷波滤波器,调谐至斩波频率及其五次谐波频率,减少了混叠效应。理论上,自动归零架构会比斩波稳定型表现出更大的混叠程度。但是混叠效应会有很大的不同,且不一定会被指明。设计者要了解所使用具体运算放大器的混叠特征。混叠不是采样放大器的缺陷,而是一种行为。了解这种行为以及如何避免这种行为可以让零漂移放大器以最佳状态运行。 最后,运算放大器还具有不同程度的EMI敏感度。半导体结可以接收并整流EMI信号,在输出端产生EMI引起的电压失调,为总误差增加了另一个分量。输入引脚对EMI最敏感。高精度NCS333ASN2T1G运算放大器集成了低通滤波器,降低了对EMI的敏感性。
设计和布局注意事项
为了确保实现最佳的运算放大器性能,设计者必须遵循良好的电路板设计惯例。高精度运算放大器是敏感器件。例如,将0.1微法拉 (µF) 的去耦电容尽可能靠近电源引脚放置就很重要。另外,在进行分流连接时,电路板上的印制线要等长、等尺寸,且要尽量短。运算放大器和分流电阻器应在电路板的同一侧,对于要求最高精度级别的应用,应使用四端子分流器,也称开尔文分流器。综合使用这些技术将降低EMI 的敏感度。 连接时一定要按照分流器制造商的建议进行。连接不当会给测量增加不必要的杂散引线阻抗和感应阻抗,并增加误差(图6)。

图6:描绘杂散电阻的两端子分流电阻器(RLead和RSense)连接。(图片来源:ON Semiconductor)
精度可能会受到输入引脚上与温度有关的失调电压差异的影响。为了将这些差异降到最低,设计人员应使用热电系数低的金属,并防止热源或冷却风扇出现温度梯度。
结语
在各种工业应用中,对精密、准确的信号调节的需求不断增加。伴随着这种需求增加的是对低功耗、紧凑型解决方案的需求。运算放大器是信号调节中的关键元件,但设计人员需要增加自动校准和其他机制,以确保系统时间和温度稳定性,因此增加了系统的复杂性、成本和额外的功耗。 幸运的是,设计人员可以转而使用高性能零漂移运算放大器,这些器件具有连续的自动校准功能、极低的失调电压以及近零的时间和温度漂移。此外,它们在宽动态范围内功耗低,结构紧凑,并且具有所有工业应用都需要的高CMRR、高PSRR和高开环增益关键特征。
原文标题:难搞的工业信号调节,零漂移运算放大器是如何搞定的?
文章出处:【微信公众号:得捷电子DigiKey】欢迎添加关注!文章转载请注明出处。
审核编辑:汤梓红
龙腾半导体SGT MOSFET LSGT085R018在智慧农业无