时间:2022-05-06 10:22
人气:
作者:admin
世界上消耗的大部分电力都供应给某种形式的AC-DC 电源单元(PSU),这意味着它们的能效在运行成本和影响环境的排放方面很重要。在最简单的层面上,能效是从电网汲取的功率与提供给负载的有用功率之比。但是,如果线路电流和电压异相或具有不同的波形,则所消耗的视在功率可能会显著增加,大大降低能效。
同相和异相操作之间的比率称为功率因数,PSU 设计人员的一个关键目标是确保该比率尽可能接近1。事实上,这非常重要,以至于现在立法和标准如 IEC 61000-3-2强制要求限制线路谐波中的功率。
此外,新的能效标准规定了在更广泛的工作功率范围内的能效水平。例如,80 PLUS®计划提倡在20%和100%之间的负载下达到80%的能效,而最高级别(被称为 “80+ Titanium标准”)规定在10%的负载下能效超过90%,在100%的负载下能效超过94%。

80 PLUS® 计划能效等级认证
资料来源:CLEAResult®
通常情况下,功率因数的校正是通过将输入主电源提升到高于主电源峰值的直流电平,然后使用脉冲宽度调制(PWM)等技术将其整流到输出水平,这也迫使线路的电流和电压达到一致。
虽然这样做很有效,但PFC级的固有损耗(升压DC-DC 2%,低压桥式整流器2%)使得整个AC-DC电源单元达到80+ Titanium所要求的96%(230VAC输入,50%负载)几乎不可能。

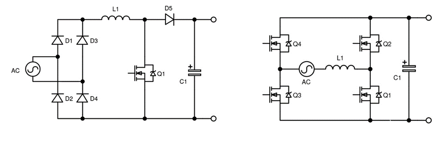
传统(左)和无桥图腾柱(右)升压 PFC 电路
使用无桥设计(称为图腾柱PFC),输入电源桥式二极管被一个更高效的同步整流器取代,升压电感器的位置重新排列,以大大减少损耗。虽然这给出了理论上100%的能效,但非理想的电感和有源开关的导通和开关损耗使这在实践中实现不了。

图腾柱 PFC 架构
连续导通模式 (CCM) 和非连续导通模式 (DCM) 等方法在高功率和低功率水平上都有局限性,因此临界导通模式 (CrM) 通常用于高达几百瓦的功率。在这里,随着负载电流或电源电压的波动,不同的开关频率迫使在 CCM 和 DCM 之间的边界上运行,从而提供低导通损耗,同时限制峰值电流以提供可接受的导通和内核损耗。
CrM的可变开关频率意味着在轻载时的频率更高,增加了开关损耗,降低了能效--这对于满足计算PSU标准规定的待机或空载能耗限制是个真正的问题。然而,这可通过钳位/“返走”开关频率来解决,从而强制在轻载下工作在DCM模式。
TPPFC架构允许实现最终的PFC能效,但设计可能是个挑战,需要控制四个有源开关器件,检测零电流以强制CrM,调节输出并提供过电流和过电压保护。以前使用需要软件编码的数字控制器来实现拓扑结构,这进一步增加了挑战,特别是对于不太熟悉或经验不足的电源设计人员。
为了解决这些挑战,安森美(onsemi) 提供NCP1680--业界首款混合信号CrM图腾柱控制器。该器件具有新颖的低损耗电流检测架构和成熟的控制算法,是一种高性价比、高性能和快速上市的解决方案。因此,在外部只需要一些简单的元器件就可以实现全功能的图腾柱PFC,从而节省了空间和元器件成本。此外,无需昂贵的霍尔效应传感器就能实现逐周期电流限制。

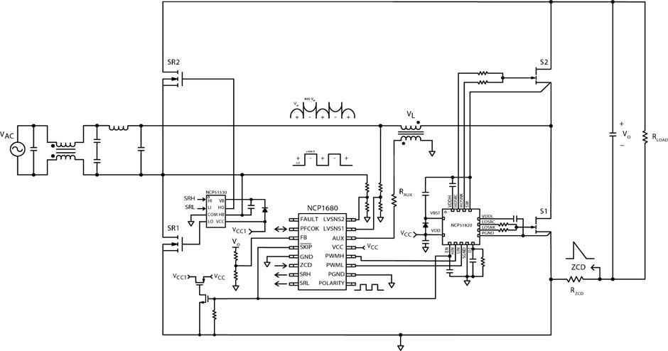
使用 NCP1680的图腾柱 PFC的典型应用图
评估板在265 VAC、395 VDC下提供300瓦。快速支路开关采用GaN HEMT,交流电同步整流器采用Si-MOSFET,在整个电源电压范围内在低至20%的负载下表现出98%的能效。
图腾柱架构的采用在很大程度上受到采用碳化硅(SiC)和氮化镓(GaN)器件的推动,因为SiC和GaN在用于图腾柱的快速支路时具有优势(主要是低反向恢复电荷)。NCP1680可以适应任何开关类型,无论是基于硅的超级结硅MOSFET还是SiC或GaN器件。
审核编辑:郭婷
龙腾半导体SGT MOSFET LSGT085R018在智慧农业无