时间:2022-05-06 16:19
人气:
作者:admin
前言:
在今年七月份我曾经写过一篇关于在数字控制系统中实现电流模式的方法思考,可见《在数字控制系统中实现LLC变换器的电流模式控制的思考》。这篇文章里面主要是考虑用仙童的FAN7688的谐振电流积分的方式,产生类似的峰值电流模式的三角波去触发比较器,让关闭PWM,然后把TON的时间复制给TOFF。嗯,这就是照搬模拟IC的控制实现,下图是FAN7688的控制示意图:

(图一 FAN7688的控制示意图)
前几天我在写华大HSA8000系列控制器的文章时,我再想滞环电流模式的控制方法能不能也用在别的地方呢?随着思路想了一下,发现这个就是目前主流CM LLC控制器的实现方法:
NCP1399,
TEA2016,
UCC28640X
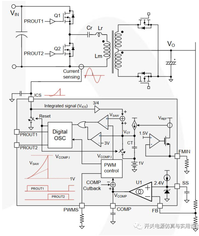
下图便是TEA2016的电流模式LLC的控制实现,通过设置两个阈值,与谐振电容的电压进行比较,从而得到TON和TOFF时间。

(图二 TEA2016 CM LLC的滞环电流模式控制方法)
所以在数字控制中完全也可以基于这种控制方法来做,在TI的新款DSP中,就有7个高低端模拟比较器,而且模拟比较器的DAC是12位,通过设置高端,低端比较的值来与谐振电容的分压进行切割,从而产生占空比,不就是最简单的实现吗?

可以这样配置:用CMPSS产生CTRIP1H来产生DCXEVT1事件,强制触发PWM开启,然后低端比较器在产生强制关闭PWM事件,不就是美滋滋了?或者像华大HSD8000那种模数混合的控制器一样,直接用比较器和状态机来产生PWM,用模拟的方式来输出PWM。
对于更详细的操作,可以设置TBPRD为最低开关频率,然后用CMPSS来实现滞环电流模式。当然滞环电流模式可能在轻负载时效果不好,可以参考TI的电流模式LLC的模拟控制器UCC25640X,在轻负载时直接用VMC工作。在数字控制中当然也可以这样干,轻负载我禁止CMPSS的滞环电流操作,仅用TBPRD这种来做变频率控制。当负载达到某个水平,或者反馈环的输出达到某个阶段后,就启用CMPSS来实现滞环电流模式。
对于电流模式LLC的好处,已经吹了很多次了,这里就不再继续累述了,有兴趣可以来看:VMC和CMC的LLC控制器仿真对比 第五节 (完结篇)。
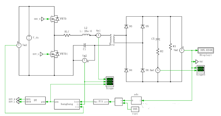
PLECS仿真模型:
滞环电流PWM,反馈环来设定比较器的高低端值,用SR触发器来产生PWM。

运行:

功率:

运行:

小结:提出了一种基于CMPSS实现的滞环电流控制方法,在数字控制系统中非常容易实现。并且根据UCC25640X的混合滞环控制思想,引入到数字控制中,在轻负载下使用VMC,中高负载后切入滞环电流模式控制。
回复关键字:BANGBANG_CM_LLC 下载仿真模型。
参考文献:
1,TEA2016 数据手册
2,NCP1399 数据手册
3,UCC25640X 数据手册
关于本人:
我是杨帅,有多年电源硬件和软件开发经验,熟悉各种电源仿真软件的使用,包括模拟控制方向的Pspice和Simplis,以及数字控制使用Matlab和Plecs。熟悉PSFB,CLLC,DAB,PFC等功率架构的拓扑,控制算法,环路设计。目前是从事车载电源行业,专注在中等功率变换器领域,数年来一直从事电力电子仿真技术研究与应用推广,致力于实现让天下没有难搞的电源仿真而努力。
龙腾半导体SGT MOSFET LSGT085R018在智慧农业无