时间:2022-02-10 14:09
人气:
作者:admin
作为这篇文章的介绍,让我提供一些背景知识。电压反馈放大器有时根据器件中晶体管的类型进行分类:双极互补金属氧化物半导体 (CMOS) 或结型场效应晶体管 (JFET)。一些放大器甚至可以使用这些晶体管的组合来在不同的放大器级中提取它们的好处。例如,JFET 输入放大器包括一个使用 JFET 的输入差分对,可实现非常大的放大器输入阻抗,其后是使用双极晶体管的增益和输出级。
JFET 输入放大器用作测试和测量模拟前端、电流检测放大器、模数转换器 (ADC) 驱动器、光电二极管跨阻放大器,或通过多路复用器用作多通道传感器接口。在这篇文章中,我将以OPA2810为例讨论在这些应用中使用 JFET 输入放大器的优势。OPA2810 是一款 110MHz、27V、宽输入差分电压 (V IN,Diff ) 容错轨到轨输入/输出 FET 输入放大器。
数据采集和电流传感
测试和测量设备使用放大器作为单位增益缓冲器或采用同相增益配置来测量电压信号。设备必须在不干扰测量量的情况下测量电压信号,这可以通过 JFET 输入放大器中的高阻输入和低偏置电流实现。在功率分析仪和示波器中,前端存在大阻抗衰减器使得使用高阻输入放大器变得更加必要。
JFET 输入和 CMOS 放大器的输入与输入差分对晶体管的栅极相连,这会在几皮安范围内产生非常小的偏置电流。OPA2810 的输入阻抗非常高,偏置电流约为 2pA,其输入共模电压范围内变化很小. 电流感应应用测量由流经分流电阻器的电流引起的电压降。偏置电流随输入共模电压的变化(远离电源的线性工作区域)变化相对较小,如图 1 所示,OPA2810 在 ±12V 电源下工作,有助于最大限度地减少失调电压随输入信号摆幅的变化,

快速启动您的高速应用程序设计
![]() |
使用评估模块快速轻松地演示 OPA2810 的功能和多功能性。学到更多。 |

测试和测量设备还必须在放大器输出端准确地重建输入信号,这得益于 OPA2810 的出色失真性能,因为它具有 75mA 的大线性输出驱动能力。由于设备通常是线路供电的,因此放大器必须在高于 24V 的电源电压下工作。

图 1:OPA2810 的偏置电流随输入共模电压的变化
宽带光电二极管跨阻应用
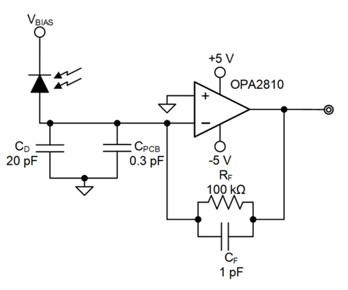
在宽带光电二极管跨阻应用中,光电二极管电流通过配置如图 2 所示的放大器转换为电压。虽然高速放大器的增益带宽积可用于实现较大的闭环增益,但其低输入电流噪声JFET 输入放大器中的偏置电流和偏置电流有助于提高使用高到非常高跨阻增益的电路的输出噪声性能,同时减少偏置电流引起的输出电压偏移。您必须使用反馈电容器 C F来使该电路稳定。计算图 2 中组件的值,使用这篇博文“您需要了解的跨阻放大器,第 1 部分”中的公式,得到图 3 中所示的增益幅度和相位图。

图 2:具有反馈补偿电容的光电二极管跨阻放大器电路

图 3:图 2 中跨阻放大器的增益幅度和相位波特图
多通道输入数据采集系统
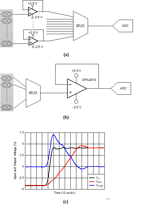
当与具有相对高输出阻抗的传感器连接时,高阻输入放大器特别有用。这种多通道系统通常通过多路复用器将这些传感器与信号链连接起来。您可以将图 4a 中所示的电路与放大器一起使用,以与每个传感器连接并连接到多路复用器的输入端。另一个电路,如图 4b 所示,在直接连接到传感器的多路复用器的输出端使用单个快速稳定放大器。这会在通道之间切换时产生大信号瞬态,此时放大器的稳定性能和最大允许输入差分电压开始变得重要。
图 4c 显示了在图 4b 中配置为单位增益缓冲器的 OPA2810 的非反相输入端施加 8V 阶跃时的输出电压和输入差分电压。

图 4:具有多个慢速建立放大器的多通道传感器前端 (a);使用具有快速稳定功能的单个 OPA2810 (b);使用 OPA2810 的大信号瞬态响应 (c)
由于快速输入瞬态,放大器受到压摆限制,输入停止相互跟踪(最大 V IN,Diff为 7V,见图 4c),直到输出达到其最终值并且负反馈环路闭合。对于 0.7-1.5VV IN,Diff额定值的标准放大器,您必须在输入引脚上串联限流电阻,以防止不可逆的损坏,这也限制了器件的频率响应。OPA2810 具有内置输入钳位,允许应用高达 7V 的 V IN,Diff,无需外部电阻器,也不会损坏设备或改变性能规格。这种输入级架构加上其快速建立性能,使 OPA2810 非常适合多通道传感器多路复用系统。
ADC 驱动程序
在大多数此类应用中,高速放大器可能会驱动逐次逼近寄存器 (SAR) 或流水线 ADC。由于 ADC 的输入电容器在采样间隔期间切换进出,因此在驱动这些转换器时必须使用放大器来防止输入负载。对于快速采样率,ADC 输入需要在数字化开始之前快速稳定在 0.5 LSB 以内,这可以通过使用高速放大器来实现,因为它们具有更大的增益带宽积,从而产生环路增益并提高了稳定性能. OPA2810 在大约 130ns 内稳定到最终值的 0.001% 以内,输入阶跃为 10V,24V 电源电压为单位增益,如图 5 所示。由于其大压摆率和快速稳定性能,您可以使用 OPA2810 放大器在其输入端数字化多个低频信号。在高于 ADC 的电源电压下使用高压 JFET 输入放大器有助于通过使用 ADC 的全输入动态范围来提高信噪比和失真比 (SINAD)。

图 5:大信号瞬态和稳定响应
因此,JFET 输入放大器(如OPA2810 )凭借其高 Z 输入、卓越的失真性能、快速稳定和宽电源范围,在上述不同的高速应用中提供了多种优势。请务必查看TI的高阻输入高速放大器系列,以选择最适合您的应用要求的一款。
审核编辑:符乾江
上一篇:LDO输出为什么并联接地电阻?
龙腾半导体SGT MOSFET LSGT085R018在智慧农业无