时间:2020-12-31 09:47
人气:
作者:admin
LC串联谐振的意义
有了上一节的基础,这一节我们来看看D类音频功放的LC滤波器如何设计,思路是怎么样的,可以看作是一个案例。
考虑到有些同学没接触过D类音频功放,我会先简单介绍下D类功放的工作原理,然后D类功放为什么要用LC滤波器,再到LC滤波器设计具体过程。
TI公司也有介绍D类放大器LC滤波器的设计文档,文末会分享出来。我写的与TI的区别,TI的主要介绍具体如何设计,我主要想说明思路过程,并指出里面的一些细节,为什么是这样。我希望的是,有了思路,即使没有任何文档,遇到类似的问题,也能自己去分析。
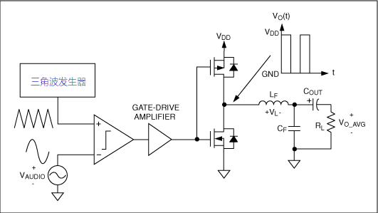
D类功放工作原理
D类功放相对于A,B,C类来说更不好理解,因为它是需要调制的,看起来就是占空比不同的PWM波,波形看着与我们的音频模拟波形一点都不像。
下面来看一看它的原理。

简单理解就是:音频信号与三角波高频载波经过比较器进行比较,得到占空比不同的PWM波,然后将得到PWM信号通过MOS管对管,经过滤波器输入到喇叭。调制后得到的PWM里面含有音频分量,然后通过LC滤波器滤掉高频载波还原成原始信号。
原理确实非常简单,但是我们可能会有如下问题,仅仅理解以上内容还是远远不够的。
为什么有的电路喇叭两端用示波器量就是PWM波,但是却能正常发出声音?
LC滤波器该如何设计,L,C如何取值?
有的D类放大器要LC滤波,有的用磁珠就可以了,为什么?
还有的厂家的宣称它们的放大器不需要滤波,用了什么技术?
下面来看看这些问题是怎么分析的。
典型的D类放大器电路
D类放大器,我们常用的方式是差分的方式,即两个MOS对管中间接喇叭。下面就只分析这种差分方式,单端的分析方法也差不多。
首先,D类放大器是一个大类,主要区别在于有不同的调制方式,下面先介绍两种,AD类,和BD类。
AD类是经过三角波调制后再反相,用了一个比较器。BD类是先将音频信号反相,再将原信号和反相后的信号分别通过调制,用了两个比较器,从图中看不出来差别,下面来看看波形的区别。
红色的为音频信号,三角波是调制信号,我们可以很容易的得到滤波之前的差分输出信号。从波形上看到,AD与BD的差分输出有着明显的区别,但是二者的电平都是高低变化,我们没法从上面直接得到有用的信息,比如看不出来哪种效率更高,哪种辐射会小一些等等。
这时候,我之前的文章“信号在脑子里面应该是什么样的”就要派上用场了,我们需要把输出信号进行傅里叶变换,得到它们的频谱,有了频谱,就很容易看出差别。为此,我借助了Matlab软件,分别画出它们的频谱。
注:为了减小Matlab软件的计算量(计算量大了电脑会卡),我设定的音频信号为1Hz,调制三角波为20Hz,虽然实际音频信号频率肯定是比1Hz要高的,但是分析结果应是一样的。
下图是用幅度为1,频率为20Hz的三角波,来调制幅度为0.9,频率为 1Hz的正弦波。

从上图看出,调制之后的有用信号1Hz被保留,幅度都是0.9,两种方式都是一样的,这说明都能达到目的,包含了完整的音频信号。
AD调制方式,除了有用信号1Hz在,还有调制三角波频率20Hz的幅度也很大。而BD调制方式,20Hz频率消失了,只存在更高的谐波。从这个角度说, BD的方式是要更好的,损耗降低了。
在音频输入为0的时候,也就是说放大器空闲,更能看出AD与BD的区别,如下图:

在输入为0的时候,AD方式的差分输出为方波,而BD方式输出为0,毫无疑问,BD方式功耗更低。
事实上,我们拿到了频谱,就能知道很多事情了。
首先,这些开关信号实在看起来不像是模拟音频信号,但是其确实包含了完整的音频频率信号在其中,所以直接通到喇叭也是可以正常响的,虽然额外多了高频载波,但是频率太高,超过人耳范围,高频分量是听不见的。
其次,这些开关信号除了包含有用信号,还有丰富的高频频率,这些高频频率从调制频率开始往上。这些高频分量通到喇叭是没有什么好处的,反而会额外带来功率损耗,还有会造成EMI的问题。所以,我们需要一个滤波器来滤掉高频分量。并且,因为驱动喇叭需要的功率较大,而RC滤波器会有额外损耗,所以,LC低通滤波器就自然而然被选中了。
最后,我们知道频谱里面的高频的频谱分布,那么滤波器的截止频率自然就出来了。截止频率必须高于音频频率上限20Khz,而要小于三角波的调制频率,在这个范围内,截止频率越低,去除高频分量越好。
下面分享下上面波形的Matlab源码,有兴趣的同学可以去试试。
f_audio=1; %被调制信号(音频信号)频率为1Hz
f_sanjiao=20; %三角波调制频率为20Hz
%%%%%%%%%%%%%%%%%%%%%%%%fft采样设置
Fs=10000; %采样率为Fs
L=(Fs/f_audio)*100;
%信号长度(采样总点数):100个周期的信号,长度越长,fft精度越高,但是执行时间越长
T=1/Fs; %采样周期
t=(0:L)*T; %时间长度
A_audio = 0.9; %音频信号的幅度为 0.9----可以修改为不同的值尝试
S1=A_audio*sin(2*pi*f_audio*t); %被调制信号(音频信号)为幅度A_audio的正弦波
S2=sawtooth(2*pi*f_sanjiao*t,0.5); %调制信号(三角波)为幅度为1的三角波
N=length(t);
PWM1=zeros(1,N); %定义PWM1的长度 AD调制后差分波形
PWM2=zeros(1,N); %定义PWM2的长度 BD调制后差分波形
tmp=zeros(1,N); %定义tmp的长度 计算用(中间变量)
for i=1:N
if S1(i)>S2(i)
PWM1(i) = 1;
tmp(i) = 1;
else
PWM1(i) = -1;
tmp(i) = 0;
end
end
for i=1:N
if -S1(i)>S2(i)
PWM2(i) = tmp(i)-1;
else
PWM2(i) = tmp(i);
end
end
%%%%%%%%%%%%%%%%%%%%%%%%AD调制
subplot(3,2,1);
plot(t,S1,t,S2,'k');
set(gca,'XLim',[0 2/f_audio]);%x轴的数据显示基频2个周期
set(gca,'YLim',[-1.1 1.1]);
title('AD调制');
xlabel('t (s)');
ylabel('幅度');
subplot(3,2,3);
plot(t,PWM1);
set(gca,'XLim',[0 2/f_audio]);%x轴的数据显示范围
set(gca,'YLim',[-1.1 1.1]);
title('AD方式调制之后的-差分-信号');
xlabel('t (s)');
ylabel('幅度');
X1=abs(fft(PWM1));
subplot(3,2,5);
semilogx(Fs*(0:(L/2))/L,X1(1:L/2+1)*2/L);
set(gca,'XLim',[0.1 10000]);%x轴的数据显示范围
set(gca, 'XTickLabel' ,{'0.1','1','10','100','10K','100K'}); %x轴频率数据
title('AD方式调制之后的-差分-频谱');
set(gca,'YLim',[-0.1 1.5]);
xlabel('f (Hz)');
ylabel('幅度');
%%%%%%%%%%%%%%%%% BD调制差分信号
subplot(3,2,2);
plot(t,S1,t,-S1,'--r',t,S2,'k');
set(gca,'XLim',[0 2/f_audio]);%x轴的数据显示基频2个周期
set(gca,'YLim',[-1.1 1.1]);
title('BD调制');
xlabel('t (s)');
ylabel('幅度');
subplot(3,2,4);
plot(t,PWM2);
set(gca,'XLim',[0 2/f_audio]);
%x轴的数据显示范围set(gca,'YLim',[-1.1 1.1]);
title('BD方式调制之后的-差分-信号');
xlabel('t (s)');
ylabel('幅度');
X2=abs(fft(PWM2));
subplot(3,2,6);
semilogx(Fs*(0:(L/2))/L,X2(1:L/2+1)*2/L);
set(gca,'XLim',[0.1 10000]); %x轴的数据显示范围
title('BD方式调制之后的-差分-频谱');
set(gca, 'XTickLabel' ,{'0.1','1','10','100','10K','100K'});%x轴频率数据
set(gca,'YLim',[-0.1 1.5]);
xlabel('f (Hz)');
ylabel('幅度');
小结
这一节我们看了Class D的输出信号波形,并分析了其频谱,我们要学会看频谱。本节就先写到这里吧,下一节会具体看看LC滤波器的设计过程。
推荐阅读:音频D类功放LC滤波器该怎么设计
责任编辑:xj
原文标题:音频D类功放LC滤波器设计(一)
文章出处:【微信公众号:硬件工程师炼成之路】欢迎添加关注!文章转载请注明出处。
龙腾半导体SGT MOSFET LSGT085R018在智慧农业无