时间:2021-04-12 11:51
人气:
作者:admin
作者:Phil Ebbert,Krunal Maniar
在高共模电压下进行准确的电流测量对于控制能量流并优化大功率工业系统(例如电机驱动器,不间断电源,太阳能逆变器和电池系统)或汽车系统(例如电动汽车的牵引逆变器)中的效率至关重要(EV)。
这些高功率系统会受到恶劣环境的影响,例如电噪声,振动,机械冲击,温度变化和污染物进入。电流测量通常在电力驱动侧(也称为热侧)的100 A至1000 A之间进行电流隔离,然后传送到微控制器(MCU)侧(也称为冷侧)。
但是,新的有源分流技术提供了一种多合一的解决方案,该解决方案在单个封装中结合了高精度的测量和隔离功能。
电流监控应用
任何产生或使用大量电能的应用都需要尽可能高效地运行;在许多情况下,这意味着将存在某种形式的自动闭环反馈,需要精确的电流感测。
近年来,大型电池系统变得越来越流行,可为数据中心和医院等重要建筑物提供电源。监视电池容量和使用情况需要准确的电流测量。越来越多的人使用电动机来使我们的世界自动化。随着我们向更高效的无刷直流电动机类型发展,电流测量是电子换向的重要方面。
许多高增长领域,包括可再生能源,电动汽车和混合电动汽车(HEV),也需要对电流进行精确的监控,以进行管理,报告和控制。
电流监控方法
直流电阻分流和霍尔效应有两种主要的电流监视方法(图1a和1b)。

图1a:闭环霍尔效应电流传感器

图1b:基于分流器的电流测量
霍尔效应方法依靠磁通耦合将电流感应到感应元件中。这种方法提供了固有的隔离。
不利的一面是,霍尔效应模块(尤其是闭环模块)相对昂贵,尤其是对于要求非常高的精度和高动态范围的应用而言。而且,它们通常具有+ 85°C的温度上限,在空间受限的高功率应用中,这相当容易达到。
分流方法相对简单,涉及在承载有待测电流的导体中插入低阻值的电阻。电阻会产生与欧姆定律所定义的电流成比例的电压。此电压随后被放大和监视以监视电流。
分流方法的主要缺点是它是一种侵入式测量,并且某些功率会随着电阻中的热量散发。完整比较见表1。

表1:比较基于并联和基于霍尔效应的模块解决方案,用于> 100A的电流测量
但是,基于分流的电流测量有很多积极的方面。首先,基于分流的测量在时间和温度范围内可提供更高的精度和更高的稳定性。在生产中进行一次一次性的初始校准就足以满足长期的精度要求。
分流测量的最大优势之一是它们不受磁场的影响。在大功率应用中,尤其是电动机和EV / HEV,在附近导体中流动的大量电流会产生磁场,从而使霍尔效应技术获得的读数失真。此外,与霍尔效应器件相比,分流器可以在更高的温度下工作,这是一项宝贵的好处,因为许多与电源相关的应用都在高温下工作。
主动分流技术
一般而言,设计人员选择基于分流器的监测方法来测量高达50 A的直流电流,并选择霍尔效应监测方法来检测更高的电流。但是,由于在各种现代应用中需要在高电流下进行高精度电流测量的设计,分流方法正在有所复兴。
一种新的分流电流测量方法将传统的无源分流(电阻)元件与隔离式放大器相结合,以结合分流测量的所有优势以及霍尔效应感测技术固有的隔离性。
新型Riedon SSA智能分流器集成了一个极低值的Manganin分流电阻器,一个高精度隔离放大器和一个隔离式DC / DC转换器(图2)。它提供了一个差分输出,可以直接连接到大多数MCU。实际上,SSA是目前市场上唯一具有模拟输出的放大有源分流器。

图2:SSA包含一个隔离的电源和隔离的放大器,以及一个并联元件
这种多合一设备的安装只需要简单地将螺栓固定到母线上,所有电气连接(电源和信号)都通过单个连接器进行。SSA对磁场不敏感。因此,与霍尔效应器件不同,它可以自由放置而不需要额外的屏蔽,从而为系统设计人员提供了更大的灵活性。
SSA能够测量超过1,000 A的电流,在整个测量范围内的精度为±0.1%,线性度为±0.1%。在45°C下放置1000小时后,长期稳定性低于0.2%,无需进行年度重新校准。差分输出有效地消除了任何热电动势的影响,从而消除了由于设备上的热梯度而引起的任何相关偏移。
与其他分流解决方案不同,完全由Underwriters Laboratories 94-V0封装的设备提供了1,500 VDC(1,000 VACrms)的增强隔离,这使您可以将设备安装在电源转换器的高端,尽管适合安装在低端。建议作为最佳做法。
由于SSA包含放大器,因此电阻值极低,因为内部会倍增检测电压。结果,在测量高达1,000 A的电流时的功率损耗在5 W-20 W的范围内。
这种坚固的设备包括德州仪器(TI)获得Q-100认证的汽车级隔离放大器,该放大器支持在-40°C至125°C的温度范围内工作。
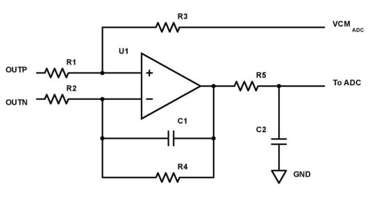
虽然隔离放大器提供了具有许多优势的差分输出,但对于要求单端信号的应用,可以包括一个简单的运算放大器电路(图3)。

图3:单端转换需要一个简单的运算放大器电路
隔离放大器的差分输出通常通过基于运算放大器的电路转换为单端模拟输出。该电路还可以实现一个低通滤波器,以将信号带宽进一步减小到感兴趣的带宽,从而提高系统噪声性能。
结论
通过灵活,准确和强大的电流测量,可以实现精确控制并获得更高的效率。
直流电流的测量是通过两种主要方法之一进行的:串联分流器或霍尔效应探头,每种都有自己的优点和挑战。
但是,新的有源分流解决方案结合了大电流环境中分流测量和霍尔效应探头的最佳功能。方便的单模块解决方案不受杂散磁场的影响,并且在时间和温度范围内具有高度稳定性,从而无需昂贵的校准。它提供了现代应用中所需的更高精度,并且具有成本效益,并且易于通过可选的隔离适配器安装在母线或面板上。
编辑:hfy
龙腾半导体SGT MOSFET LSGT085R018在智慧农业无