时间:2021-06-20 18:19
人气:
作者:admin
本文档中的样本设计仅作为起点参考,并不用于代表成品。本文档中显示的应用程序很少需要机构批准(FDA、UL、CE 或其他),并且这些应用程序未经过全面测试以满足这些批准。
PIC24FJ128GC010 系列将高速 16 位 PIC24 MCU 与模拟外设相结合。除了 USB 和液晶显示器 (LCD) 控制器等数字模块外,PIC24FJ128GC010 还具有一个 12 位 10 Msps 流水线 ADC、一个 16 位 Sigma-Delta ADC,以及两个运算放大器和一个 2 通道、 10 位数模转换器 (DAC)。
以下部分将讨论 PIC24FJ128GC010 中每个模拟模块的特性。
PIC24FJ128GC010 中的模拟模块
16 位 Sigma-Delta A/D 转换器(SD_ADC)FRM(DS30687)
SD_ADC 是用于 DC-4 kHz 范围内信号的高精度、高分辨率 ADC。该转换器具有固有的低通滤波器特性,非常适合较低带宽的源,例如交流电源线监测、温度探头、体重秤、压力传感器和电桥测量。有两个输入通道连接到一个全差分 PGA(可编程增益放大器),这极大地简化了单电源、高共模条件下的测量。在大多数情况下,单极滤波器足以进行抗混叠。
使用 SD_ADC 时,抖动可能会改善交流测量。(1) 在 SD1CON1 特殊功能寄存器 (SFR) 中可以选择三个抖动级别。抖动具有扩展输入信号频谱的效果,从而减少频谱峰值,从而提高整体 SNR(信噪比)。向输入信号添加低电平噪声将抵消所有 ADC 中固有的量化噪声的影响。 (2)
Sigma-Delta ADC 具有更高的增益和失调误差,必须对其进行补偿。PIC24FJ128GC010 具有特殊的测量模式来测量增益和失调误差,然后由 MCU 固件用于简单的在线计算,以产生最终的 ADC 读数。有关使用增益和偏移计算的详细固件示例,请参见“基本构建块”部分。
12 位高速流水线 A/D 转换器 FRM(DS30686)
流水线 ADC 是一种非常高速的 12 位 ADC,每秒可实现 1000 万次转换。PIC24FJ128GC010 有 50 个独立的输入通道,可以是电容式触摸板或标准电压输入。由于本底噪声较高,必须对样本进行平均以获得最佳结果
运算放大器(Op Amp)(DS30505)
有两个具有可编程速度/功率设置的独立运算放大器模块。上电复位 (POR) 状态是低功耗/低速配置。运算放大器具有非常低的输入偏置电流 (<10 pA),但输入失调电压可能需要在设计中进行补偿。
10 位数模转换器 (DAC) (DS39615)
DAC 模块有两个独立的电压输出。有几个选项可以选择 DAC 的参考电压。DAC 对于传感器放大器/滤波器的模拟“前端”的直流偏置非常有用,并可用于产品中的音调生成和自适应差分脉冲编码调制 (ADPCM) 语音播放。有关更多信息,请参见应用笔记:AN643,“使用 PIC® 微控制器进行自适应差分脉冲编码调制”(11)。
其他有用的模块
除上述模块外,PIC24FJ128GC010 还具有内部带隙电压基准、带阈值检测功能的充电时间测量单元 (CTMU) (DS39743)、三个比较器、一个 LCD 控制器和 USB OTG。
主要有以下四个部分:
基本构建块
工业应用
消费/家电应用
医疗应用
每个部分都有几个设计示例,展示了各种模拟外设。最后一部分是“进一步阅读”,其中包含参考资料和其他信息的链接。
基本构建块
本节中介绍的电路不是一个完整的产品,而是与其他电路结合使用的“构建块”。它们执行大多数模拟“前端”测量和生成电路中常见的特定但常用的任务。
在使用这些设计理念时,请记住以下几点:
可能需要额外的电路来实现 ESD 保护、EMI 过滤或在实际产品中看到的其他类型的干扰。
不要超过每个模块的共模电压 (VCM)。这些在“PIC24FJ128GC010 系列数据手册”的“电气特性”部分中列出。
低电流/电池供电的产品可能需要特别注意组件值和选择
构建块 #1:电流监控
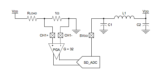
或许最简单和最少部件数的应用是使用分流电阻器和 SD_ADC 的 PGA 测量电流,如图 1 所示。

图 1 使用分流电阻器和 SC_ADC PGA 测量电流
此配置使用 SD_ADC 的差分输入通道。电阻器的值通常选择为偶数十进制(1、0.1 等),以使电流计算更容易。较低的电阻会消耗较低的功率,并且可以测量数十安培的电流。只要电阻两端的压降在 PGA 的共模范围内,SD_ADC 就可以测量交流或直流电流。真正的差分输入可以检测到其输入引脚的正或负电流参考。根据预期的电流范围和电阻值,PGA 的增益应该使得进入 SD_ADC 的输出电压永远不会超过所使用的参考电压。
编辑:hfy
龙腾半导体SGT MOSFET LSGT085R018在智慧农业无