时间:2021-05-31 04:24
人气:
作者:admin
使用两个JFET构成直接耦合级联放大,可以稳定的工作在输入和输出都是电感负载的情况下,而不发生自激振荡。本文通过测试 MPF102 构成的直耦级联放大电路,验证了这种电路的稳定性。对于环形磁芯,工字型磁芯,带有屏蔽的中周变压器以及表贴电感进行测试,验证在环境磁芯,表贴电感都可以避免电路由于外部磁耦合而产生自激振荡。
§01 JFET级联放大
讨论这个问题一个主要来源是在前面 **一款N-沟道耗尽型JFET晶体管 MPF102 **[1],以及 对比BF245、2SK30A,2SK160A与 2SK241 对于150kHz导航信号放大关系[2]实验中多次碰到,利用电感作为漏极负载,提高JFET射频放大器增益的时候,电路出现了 哈特莱自激振荡[3]的情况。但作为JFET的 2SK241 却不会,那么普通的JFET安装 2SK241 构成级联放大器,是否也可以获得稳定高增益的高频放大效果呢?
1.级联JFET放大电路
2SK241 表面上看起来是一个FET,但从内部构造来看则为两个FET。这两个FET形成级联。下面是来自 图解电路设计与制作系列的高频电路设计与制作[4]一书中给出的FET 2SK241 的内部结构,如下图所示:

图1-1-1 级联型FET **2SK241** 内部结构
在其中级联结构中,第二个FET的输入阻抗比较低,因此所形成的电压量小,由此从第一个FET的g-d反馈电容中影响到输入级的信号量也就减少了。正是因为这个原因,这就是的整体的反向电容只有 0.035pf 。
2.直耦级联电路调研
使用 JFET cascade 在BING检索放大电路。在 80_MHz_CASCODE_AMPLIFIER[5]显示了一个基于 U1994E的级联放大电路。它采用了输入、输出双调谐回路完成 80MHz 放大电路。

图1-2-1 基于U1994E的级联FET放大电路
在 Cascode amplifier[6] 对于 基于 FET 级联放大电路进行了进一步的讨论,通过级联,减少了放大电路输入输出之间的耦合,增大了电路的带宽。更重要的是给出了实际级联工作的电路。如下图所示:

图1-2-2- 实际级联放大电路
在上图中,对于 Q2 的栅极使用了 R4,R5进行了偏置,建立起电路工作的电流工作点。
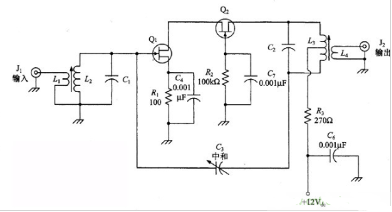
Cascade amplifier circuit[7]显示了一个带有中和电容直耦级联FET高频放大电路。它的输入和输出也同样采用了双调谐电路。C3在输出与输入之间构建了负反馈的中和电路。

图1-2-3 带有中和电容的直耦级联放大电路
TI的应用笔记 AN-32 FET Circuit Application[8]中给出了200MHz直耦级联FET放大电路。其中 Q2 的偏执电压用来设置整个放大电路的增益控制。

图1-2-4 200MHz直耦级联FET放大电路
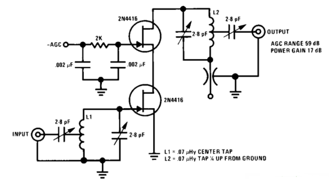
The Hybrid Cascode — A General Purpose AGC IF Amplifier[9]则进一步讨论了这种电路在自动增益控制(AGC)方面的应用。其中包括了使用三级电路的串联可以实现高达100dB的增益控制。

图1-2-5 两款直耦级联射频放大电路
3.实验电路

图1-3-1- 测试实验电路
请注意,上述电路中没有按照【图1-2-2】通过电阻建立他的电流工作点。
§02 测试结果
1.搭建实验电路
在面包板上搭建的实验电路板,使用DH1766提供工作的电压, +12V。
在面包板上搭建的实验电路板
2.电路静态
对于面包板上的实验电路测量对应的静态工作点。具体数值为:
◎ 电路静态工作点:
工作电流:4.7mA
Q1 的 Vds:0.318V
Q2 的 Vds:+12V
3.电路动态特性
(1)测量Q2的漏极电压
使用示波器测量Q2的漏极电压波形,电路没有自激振荡。电路是稳定的!
作为对比,将上面直耦级联重新改换成单个 MPF102 共源放大,此时电路产生强烈的自激振荡。如下是测量得到的电路漏极电压波形。

图2-3-1 使用单个 **MPF102** 进行共源放大,电路产生自激振荡
(2)接收150kHz导航信号
将无线充电电源放置在附近2米距离,测量电路Q2的漏极电压波形:

图2-3-2 直耦级联电路放大150kHz导航信号
使用 FLUKE45[10]数字万用表的交流电压档测量Q2漏极交流电压有效值,大小为 0.478Vrms。
作为对比,使用 2SK241 替换上面的级联 MPF102 ,可以测量输出的交流电压的有效值为 0.439Vmrs。
4.提高扼流圈电感值
为了提高信号放大幅值,提高扼流圈的电感值,测试不同形式的电感,特别是对于10mH工字型的电感,测试电路是否可以稳定工作。
(1)使用工字型10mH电感
◎ 电感基本参数(10kHz):
电感量L0:9.819mH
串联电阻R0:42.93Ω
通电后,电路出现了强烈的振荡。

图2-4-1-2 电路产生了强烈的振荡
由于距离近,增益高,即使将工字型电感弯折使其与天线电感形成90°的位置关系,也会形成强烈的振荡。
图2-4-1-3 将工字型电感弯折与天线形成90°
(2)使用中周
为了抑制电磁耦合造成的电路自激振荡,使用 超声波测距测速升压可调中周[11].
超声波升压中周变压器
经过测量,它的副边的基本参数为:
◎ 中周副边参数:
电感L2:10.79mH
串联电阻Rs:22.98Ω
接上带有屏蔽的中周之后,电路处在临界振荡的状态。使用FLUKE45测量交流值为 0.050Vrms 。

图2-4-2-1 电路处在临界振荡过程中
对于150kHz的导航信号放大之后的波形如下
测量交流信号的有效值:1.022V

图2-4-2-1 放大150kHz的导航信号
※ 测试结果总结
1.基本结论
测试了工字型电感作为负载,电路中存在着强烈的磁耦合,产生剧烈的振荡。使用带有屏蔽外壳的超声波测距测速升压可调中周[11]可以消除电磁耦合,电路可以稳定的工作。
2.测试表贴电感
测试表贴电感是否会产生耦合,造成电路振荡。
(1)准备标贴电感
◎ 电感基本参数(10kHz):
电感量:1.239mH
串联等效电阻:29.75Ω
将表贴电感(1mH)焊接在插针上,便于在面包板上进行测试实验。
焊接到PIN 100mil上的1mH表贴电感
(2)测试标贴电感
使用表贴电感接入电路,电路稳定,不自激振荡。测试对应的交流电压为 80.34mV 。
打开无线节能充电线圈,将发射线圈放置在附近2米距离。测量放大后的电压交流有效值为 1.469Vrms 。
参考资料
[1]**一款N-沟道耗尽型JFET晶体管 MPF102 **: https://zhuoqing.blog.csdn.net/article/details/116591146
[2]对比BF245、2SK30A,2SK160A与 2SK241 对于150kHz导航信号放大关系: https://zhuoqing.blog.csdn.net/article/details/116402576
[3]哈特莱自激振荡: https://zhuoqing.blog.csdn.net/article/details/116372637
[4]图解电路设计与制作系列的高频电路设计与制作: http://bbs.eeworld.com.cn/thread-96449-1-1.html
[5]80_MHz_CASCODE_AMPLIFIER: http://www.seekic.com/circuit_diagram/Amplifier_Circuit/80_MHz_CASCODE_AMPLIFIER.html
[6]Cascode amplifier: https://www.circuitstoday.com/cascode-amplifier
[7]Cascade amplifier circuit: http://www.seekic.com/circuit_diagram/555_Circuit/Cascade_amplifier_circuit.html
[8]AN-32 FET Circuit Application: https://www.ti.com/lit/an/snoa620/snoa620.pdf
[9]The Hybrid Cascode — A General Purpose AGC IF Amplifier: http://www.ka7exm.net/hycas/hycas_200712_qst.pdf
[10]超声波测距测速升压可调中周: https://zhuoqing.blog.csdn.net/article/details/116144062
编辑:hfy
上一篇:关于电路中共模信号的影响分析
龙腾半导体SGT MOSFET LSGT085R018在智慧农业无