时间:2021-05-31 04:33
人气:
作者:admin
本应用笔记介绍了专为最大化和可靠数据采集而设计的模数转换器输入缓冲器和保护技术。该文档还简要介绍了 SCR 闩锁,即创建低阻抗路径,以及不同的输入保护技术,以确保 ADC 输入电压不超过转换器的电源电压。
ADC 输入缓冲器和保护电路的设计对于优化和可靠的数据采集系统至关重要。Crystal Semiconductor 应用笔记“ADC 输入缓冲器”很好地涵盖了这一领域,系统设计人员应查看此信息。自从“ADC 输入缓冲器”出版以来,有很多关于 ADC 输入保护的附加信息和电路的请求。本应用笔记介绍了适用于 CS5336 系列转换器的缓冲器/保护电路。所描述的技术同样适用于晶体模数转换器的其他系列。
可控硅闩锁
SCR闩锁被定义为“通过触发CMOS输入和输出电路中固有的寄生四层双极结构(SCR)来在电源轨之间创建低阻抗路径”。这是一种自我维持状态,一旦锁存,CMOS 器件将保持这种状态,而不管 I/O 引脚电压如何,直到电源电压被移除。闩锁期间的过度功耗也可能损坏器件。强制电流进入 CMOS 器件的输入或输出通常会通过施加高于电源轨的电压而导致闩锁。通电后,由于启动锁存器所需的电流量很大,Crystal Semiconductor ADC 对锁存器具有极强的免疫力。如果在上电期间施加大于瞬时电源电压的输入电压,就会出现问题。当电源电压超过绝对最大指定值时,会出现一种不太常见但同样具有破坏性的 SCR 情况。设计人员可以使用多种保护技术,每种技术都有自己的优点和缺点。
保护技术
输入保护的目标是保证 ADC 输入电压永远不会超过转换器的电源电压。这是通过“外部”世界和 ADC 输入之间的运算放大器缓冲器实现的,然后将 ADC 输入电压偏移限制在转换器电源电压的范围内。
方法一

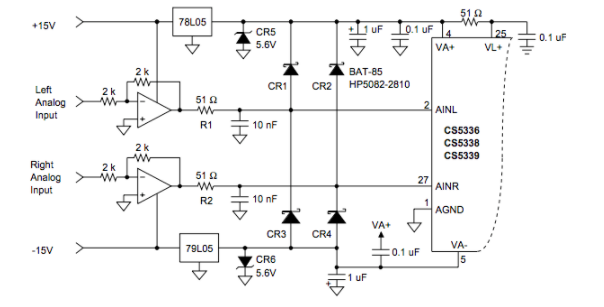
有许多高质量的运算放大器可供设计工程师用作输入缓冲器,其中大部分都设计为在大于 +/- 5 V 的电源下工作。使用所需的多个电源存在潜在问题。在信号幅度偏移,瞬态上电条件或运算放大器故障期间,ADC模拟输入可能会承受比ADC电源更大的电压。有多种方法可用于钳位 ADC 输入电压。图 1 显示了使用多个电源的二极管钳位输入缓冲器电路。为 CR1-CR4 选择的二极管类型至关重要,必须使用以下标准进行评估。
1.正偏电压特性。肖特基二极管因其低正向偏置电压特性而成为首选。
2. 反向偏置漏电流。电压相关漏电流的影响与电路阻抗成正比,并可能导致失真。漏电流也会随温度变化,必须在预期的工作温度范围内进行评估。
3. 反向偏置电容。电压相关的结电容会导致失真,并且与电路元件值相比必须是微不足道的。
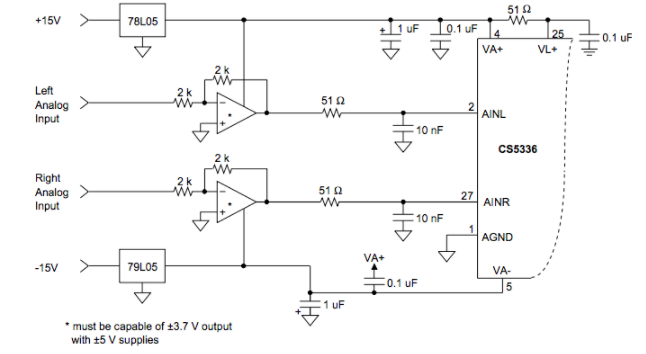
方法二
输入保护的目标也可以通过使用与转换器相同的电源为输入缓冲器供电来实现,如图 4 所示。该电路需要比图 1 电路更少的组件,并且使用通用电源可确保操作放大器输出不会超过 ADC 电源电压。但是,为 CS5336 实现满量程数字输出所需的模拟电压通常为 +/- 3.68 V,并且大多数运算放大器不具备 +/- 5 V 电源的这种输出能力。

由于音频信号的瞬态特性,数字音频系统通常在低于满量程 10 到 20 dB 的平均电平下运行。这是为了留出足够的余量来处理高幅度瞬态信号。由于调节器容差导致的满量程失真增加可以被认为是微不足道的。如果需要,2% 的稳压器将避免这种失真增加。
编辑:hfy
龙腾半导体SGT MOSFET LSGT085R018在智慧农业无