时间:2021-05-26 05:16
人气:
作者:admin
本应用笔记介绍了模数转换器输入缓冲器和保护技术,旨在最大程度地获得可靠的数据采集。该文档还简要描述了SCR闩锁(这是创建低阻抗路径)以及不同的输入保护技术,以确保ADC输入电压不超过转换器的电源电压。
ADC的输入缓冲器和保护电路的设计对于优化和可靠的数据采集系统至关重要。Crystal Semiconductor的应用笔记“ ADC输入缓冲器”很好地覆盖了这一领域,系统设计人员应查看此信息。自“ ADC输入缓冲器”发布以来,对与ADC输入保护有关的其他信息和电路的要求很多。本应用笔记介绍了适用于CS5336系列转换器的合适的缓冲器/保护电路。所描述的技术同样适用于Crystal模数转换器的其他系列。
SCR闩锁
SCR闩锁被定义为“通过触发CMOS输入和输出电路中固有的寄生四层双极结构(SCR)来在电源轨之间创建低阻抗路径”。这是一种自我维持的条件,一旦被锁存,CMOS器件将保持不变,无论I / O引脚电压如何,直到电源电压被移除为止。闩锁期间过大的功耗也可能损坏设备。迫使电流流入CMOS器件的输入或输出通常会通过施加大于电源轨的电压而引起闩锁。上电时,由于启动闩锁所需的电流量,Crystal Semiconductor ADC极不易闩锁。在加电期间施加大于瞬时电源电压的输入电压时,可能会出现问题。当电源电压超过绝对最大规定值时,可能会发生不太常见但同样具有破坏性的SCR条件。设计人员可以使用几种保护技术,每种保护技术各有优缺点。
保护技术
输入保护的目的是确保ADC输入电压永远不会超过转换器的电源电压。这是通过在“外部”世界与ADC输入之间的运算放大器缓冲器实现的,然后将ADC输入电压偏移限制在转换器电源电压所限制的范围内。
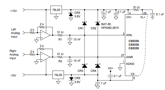
方法一

设计工程师可以使用许多高质量的运算放大器作为输入缓冲器,其中大多数设计为使用高于+/- 5 V的电源供电。使用所需的多个电源会带来潜在的问题。在信号幅度偏移,瞬态上电条件或运算放大器故障期间,ADC模拟输入可能会承受比ADC电源更大的电压。有几种方法可以钳位ADC输入电压。图1显示了利用多个电源的二极管钳位输入缓冲电路。为CR1-CR4选择的二极管类型至关重要,必须使用以下标准进行评估。
1.正偏电压特性。肖特基二极管是优选的,因为它们具有低的正向偏置电压特性。
2.反向偏置泄漏电流。与电压有关的泄漏电流的影响与电路阻抗成正比,并可能导致失真。漏电流也会随温度而变化,并且必须在预期的温度工作范围内进行评估。
3.反向偏置电容。与电压有关的结电容会引起失真,并且与电路组件的值相比必须很小。
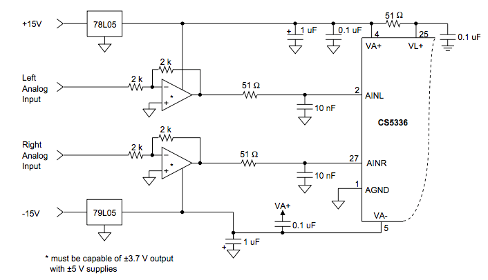
方法二
输入保护的目标也可以通过使用与转换器相同的电源为输入缓冲器供电来实现,如图4所示。该电路所需的组件比图1的电路少,并且使用通用电源可以确保op-放大器的输出不会超过ADC的电源电压。但是,为CS5336实现满量程数字输出所需的模拟电压通常为+/- 3.68 V,并且大多数运算放大器都没有+/- 5 V电源的输出能力。

由于音频信号的瞬态特性,数字音频系统通常在低于满量程的10到20 dB的平均水平下运行。这是为了留有足够的净空来处理高幅度瞬态信号。由于调节器公差而引起的满量程失真的增加可以认为是微不足道的。如果需要,可使用2%的稳压器来避免这种失真的增加。
编辑:hfy
龙腾半导体SGT MOSFET LSGT085R018在智慧农业无