时间:2020-10-09 11:44
人气:
作者:admin
如今,有许多模拟电路对话都集中在低功耗和低电压方面。当然,这对运算放大器来说很有意义,因为这些基本的模拟单元电路经常被用作1V以内低电平传感器信号的缓冲器或放大器。
尽管如此,仍有大量模拟电源相关的电路专门用于实现较高电压的控制。在某些情况下,这是个支持高效输电的问题,因为在给定的功率水平下,较高的电压会需要较小的电流,因此产生的IR电压降和I2R功率损耗也较小。但是,对于许多这些较高电压的应用来说,这并不是电源本身的问题,相反,只是由于物理定律,即使电流较低或不太大,也需要较高的电压。这些应用包括在超声系统中广泛使用的压电传感器、基于压电的精密纳米范围定位器、激光雷达(LIDAR)系统中的雪崩光电二极管(APD)、单光子雪崩二极管(SPAD)的偏置,以及半导体自动测试设备(ATE)。
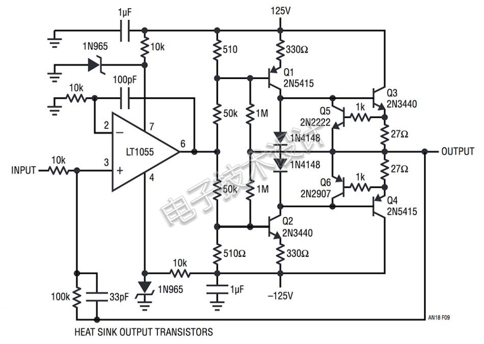
不久以前,要调整运算放大器来提供大约50V或更高的电压还是一项挑战。通常,这是从15V至24V范围内的标准运算放大器开始,然后使用分立晶体管提高其输出来实现的。从原理上看,这个电路使用PNP和NPN互补器件实现,非常简单(图1)。但是,要实现对称性能却非常困难,更好的电路需要使用更多的无源元件(图2)。

图1:这个基本电路使用一对互补式分立晶体管来增大低电压运算放大器的输出摆幅。图片来源:
DIYstompboxes/SimpleMachinesForum

图2:为了确保在输出摆幅范围内实现对称和线性的性能,改进的升压电路需要使用大量元器件。图片来源:参考文献1,图9
在所有的负载和其他条件下,全面表征性能会非常耗时,并且需要根据这些附加元件不可避免的公差进行分析。也有预封装的混合器件对高电压有效。这类器件将运放与必需的相关元器件一起封装在一个小封装中,从电气上看起来就像个运放,但具有更高的电压能力以及过载和热保护功能。
幸运的是,在最近几年中,IC供应商努力克服了将模拟器件限制在较低电压下的工艺限制。例如,德州仪器(TI)OPA462高压(180V)、大电流(典型值为30mA,最大45mA)运算放大器采用±6V(12V)至±90V(180V)双极性电源工作,并具有6.5MHz增益带宽积和32V/μs压摆率(图3)。该封装小巧的尺寸令人印象深刻,其主体尺寸约为5mm×4mm(加上外部引线)。

图3:德州仪器的OPA462运算放大器可提供±90V的输出,同时提供30mA的典型电流。图片来源:德州仪器
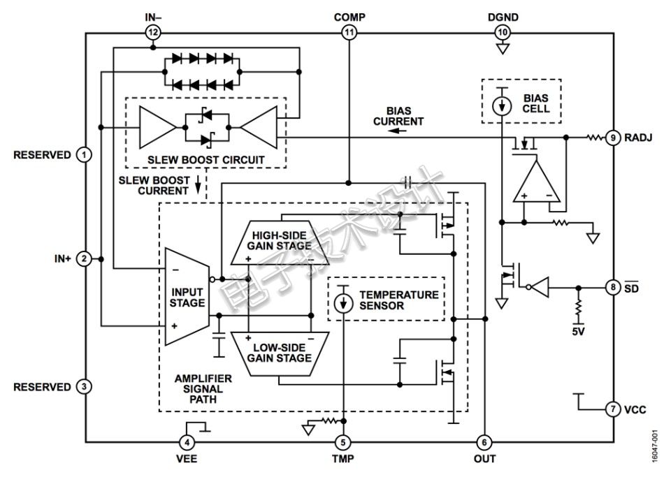
TI并不是最近进入这些更高电压运算放大器领域的唯一一家公司。ADI公司有一款24V至220V的精密运算放大器ADHV4702-1,可以使用对称或非对称电源供电(图4)。该运算放大器的典型压摆率高达74V/μs,并具有10MHz的小信号带宽。这款12引线器件的尺寸仅为7mm×7mm,符合IEC61010-1“Safetyrequirementsforelectricalequipmentformeasurement,control,andlaboratoryuse–Part1:Generalrequirements”(测量、控制和实验室用电气设备的安全要求——第1部分:一般要求)对间距的规定(参考文献2和3)。

图4:ADI的ADHV4702-1是一款220V器件,可以使用对称或非对称双极性电源供电。图片来源:参考文献7,第3页
不幸的是,即使是在与电源相关的电子工程课程中,也没有对这些更高电压的运算放大器或设计情况做太多的讨论或动手研究。我知道有很多内容要讲,而坐在这儿在键盘边上打字说要把这样那样的加到课程中很容易,但一天只有24小时,对学生和老师时间的要求却有很多。尽管如此,它们还是有一些细微之处,例如需要在同相输入端周围加一个保护环,并将其驱动到跟踪输入端的电位,从而最大程度地减少附近引脚的漏电。
因此,我想知道为什么会缺少这种关注。是因为高电压模拟被视为是利基市场中的利基市场,而对学生而言,专注于运算放大器的基础才更为重要呢?还是,即使学生实验室不必遵守适用于商业销售产品的爬电距离和电气间隙要求(参考文献4和5),管理更高电压的实验室也真的有风险呢?
才更为重要呢?还是,即使学生实验室不必遵守适用于商业销售产品的爬电距离和电气间隙要求(参考文献4和5),管理更高电压的实验室也真的有风险呢?
您曾经是否参与过使用较高电压的运算放大器?您是如何实现目标的?模拟/电力电子工程的学生,是否应该被给予一些这方面的介绍并做一些动手交互呢?
参考文献
Jim Williams, “Power Gain Stages for Monolithic Amplifiers,” AN-18, Analog Devices/Linear Technology Corp.
“IEC 61010-1: IEC System of Conformity Assessment Schemes for Electrotechnical Equipment and Components (IECEE),” IEC 61010-1:2010.
“IEC 61010-1, Edition 3,” Analog Devices.
“Understanding PCB Creepage and Clearance Standards,” Tempo Automation.
“Clearance and Creepage Rules for PCB Assembly,” Optimum Design Associates.
OPA462, Texas Instruments.
ADHV4702-1, Analog Devices.
编辑:hfy
龙腾半导体SGT MOSFET LSGT085R018在智慧农业无