时间:2020-09-24 10:55
人气:
作者:admin
s8550作为音频放大器,应用于收录机、电动玩具等电子产品。三极管8550是一种常用的普通三极管。 它是一种低电压,大电流,小信号的PNP型硅三极管。最大集电极电流为0.5 A。
S8550参数如下:
1、VCBO -30 V
2、VCEO -20 V
3、VEBO -5 V
4、Pc 1 W
5、Ic -700 mA
S8550特点:
耗散功率 PCM :0.625 W(环境温度25℃条件下)
集电极电流 ICM :0.5 A
集电极-基极电压 V(BR)CBO : 40 V
S8550极限值(TA=25℃)

S8550电子特性(在环境温度25℃条件下进行测试):

S8550直流电流放大倍数按三极管后缀号的分类:

s8550引脚图

贴片smt封装的8550三极管引脚图及功能
s8550电路图汇总
1、S9013和S8550控制12V电压电路

2、单片机通过S8550控制继电器电路图

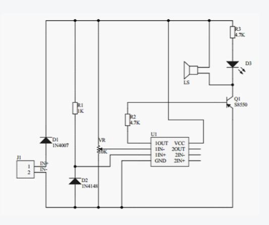
3、s8550测试12V蓄电池的输出电压电路

蓄电池电源的使用会导致输出电压降低,如果长时间在低电压的蓄电池,它会损坏。这套房可以用来测试其他12V蓄电池的输出电压,当蓄电池电压低的电压下,红色指示灯亮,蜂鸣器鸣叫,实现声光报警,以达到掌握蓄电池放电状态。
上一篇:如何调整大约50V的运算放大器
龙腾半导体SGT MOSFET LSGT085R018在智慧农业无