时间:2020-09-24 11:49
人气:
作者:admin
一、模拟电路介绍
模拟电路是指用来对模拟量进行传输、变换、放大、处理、测量和显示等工作的电路。模拟信号是指连续变化的电信号。模拟电路是电子电路的基础,它主要包括放大电路、信号运算和处理电路、振荡电路、调制和解调电路及电源等。
二、桥式整流电路图

桥式整流原理:
输入电压u2为正半周时,对D1、D3加正向电压,Dl、D3导通;对D2、D4加反向电压,D2、D4截止。电路中构成u2、D1、Rfz 、D3通电回路,在Rfz 上形成上正下负的半波整流电压;输入电压u2为负半周时,对D2、D4加正向电压,D2、D4导通;对D1、D3加反向电压,D1、D3截止。电路中构成u2、D2、Rfz 、D4通电回路,同样在Rfz 上形成上正下负的另外半波的整流电压。如此重复下去,结果在Rfz 上便得到全波整流电压。其波形图和全波整流波形图是一样的。从图还不难看出,桥式电路中每只二极管承受的反向电压等于变压器次级电压的最大值,比全波整流电路小一半。桥式整流是对二极管半波整流的一种改进。
三、电源滤波器电路图

电源滤波器原理及作用:
电源滤波器是由电容、电感和电阻组成的滤波电路,又名“电源EMI滤波器”,或是“EMI电源滤波器”,一种无源双向网络,它的一端是电源,另一端是负载。电源滤波器的原理就是一种——阻抗适配网络:电源滤波器输入、输出侧与电源和负载侧的阻抗适配越大,对电磁干扰的衰减就越有效。滤波器可以对电源线中特定频率的频点或该频点以外的频率进行有效滤除,得到一个特定频率的电源信号,或消除一个特定频率后的电源信号。
四、信号滤波器电路图

信号滤波器原理及作用:
用来从输入信号中过滤出有用信号滤除无用信号和噪声干扰。其原理是利用电e799bee5baa6e58685e5aeb931333264656665路的幅频特性,其通带的范围设为有用信号的范围,而把其他频谱成分过滤掉。
五、微分和积分电路电路图

微分和积分电路原理及作用:
为了使得输出电压Vout是输入电压Vin的关于时间积分,就要让流过电阻的电流仅与输入电压有关,与输出电压无关。对此,可以用运放来实现 根据运放虚短虚断的特性,可以得可见,此时输出电压是对输入电压关于时间求积分。相差的只是一个常数。同样,对于图中R、C对调后,就可以构成微分电路。
微分电路可把矩形波转换为尖脉冲波,主要用于脉冲电路、模拟计算机和测量仪器中,以获取蕴含在脉冲前沿和后沿中的信息,例如提取时基标准信号等。
积分电路使输入方波转换成三角波或者斜波,主要用于波形变换、放大电路失调电压的消除及反馈控制中的积分补偿等场合。其主要用途有:
1. 在电子开关中用于延迟。
2. 波形变换。
3. A/D转换中,将电压量变为时间量。
4. 移相。
六、共射极放大电路电路图

共射极放大电路原理及作用:
共射极放大电路所要放大的是交流小信号Vi,Vi通过耦合电容C1以电压的形式加到三极管的B~E之间,以电流的形式通过B~E。电子(负电荷)的传递方向为E~B。Vcc和Rb用来提供B~E接面适当的正向偏压以及可使三极管进入线性工作区的电流。这个部分称为输入回路。Vcc和Rc用来提供B~C接面适当的反向偏压。电子(负电荷)的传递方向为B~C。集电极收集大量电子(负电荷),少数空穴(正电荷)漂移到基极与基极的空穴一起复合掉一部分E向C的电子(负电荷)。被复合掉的基区空穴由基极电源Eb重新补给。由于E的电子浓度大于B,电位小于B,电源Eb在补充空穴的同时带来了从E~B~C的大量电子。三极管完成放大电流作用。放大了的信号电流通过Rc在C极上产生压降。这个压降就是输出端信号电压,是交流,可以通过电容C2耦合出去。Vcc,Rc和三极管CE极构成输出回路。RL是负载电阻。
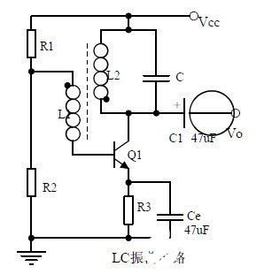
七、LC振荡电路电路图

LC振荡电路原理及作用:
LC电路,也称为谐振电路、槽路或调谐电路,是包含一个电感(用字母L表示)和一个电容(用字母C表示)连接在一起的电路。该电路可以用作电谐振器(音叉的一种电学模拟),储存电路共振时振荡的能量。LC电路既用于产生特定频率的信号,也用于从更复杂的信号中分离出特定频率的信号。它们是许多电子设备中的关键部件,特别是无线电设备,用于振荡器、滤波器、调谐器和混频器电路中。
龙腾半导体SGT MOSFET LSGT085R018在智慧农业无