时间:2019-10-03 09:32
人气:
作者:admin

MOS管防反接防过压电路。
上篇文章写道了一种简易的防反接防过压电路,其有个比较大的缺点就是不能用于电流较大的电路中。针对大电流的应用,下面介绍下MOS管的防反接防过压电路。
NMOS管防反接电路

如上图
当电源正确接入时。电流的流向是从Vin到负载,在通过NMOS到GND。刚上电时因为NMOS管的体二极管存在,地回路通过体二极管接通,后续因为Vgs大于Vgsth门限电压,MOS管导通。
当电源接反时,体二极管不通,并且Vgs的电压也不会符合要求,所有NMOS管不通,电路中没有电流回路,断路,负载不工作,也不会烧坏,实现了保护。
需要提起的是,当电源正常接入时,电路中的电流是从S到D。与常规NMOS管使用的电流方向是不同的。
电路需要注意,正常情况下Vgs不能大于NMOS管的Vgs最大耐压值,如果超过了可以在Vgs上面跨接一个稳压管防止烧坏。
PMOS管防反接电路

电路的原理与NMOS管防反接电路类似
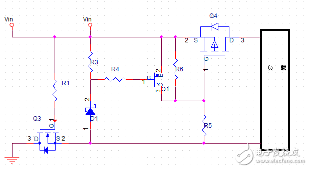
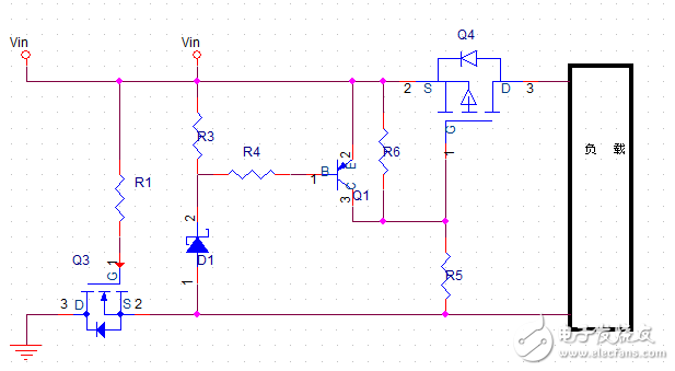
防过压电路

Vin正常输入电压时,稳压管没有反向击穿,R3,R4电流基本为0。PNP三极管的Vbe=0,即PNP三极管不导通。PMOS管Q4的Vgs由电阻R5,R6分压决定,PMOS管导通,即电源正常工作。
当Vin输入大于正常输入电压,此时Vin>Vbr,稳压管被击穿,其上电压为Vbr。PNP三极管Q1导通,VCE≈0,即PMOS管的Vgs≈0,PMOS管不导通,电路断路,即实现了过压保护。
防反接防过压电路一体

龙腾半导体SGT MOSFET LSGT085R018在智慧农业无