时间:2018-03-31 07:57
人气:
作者:admin
5V→3.3V有源钳位
使用二极管钳位有一个问题,即它将向 3.3V 电源注入电流。在具有高电流 5V 输出且轻载 3.3V 电源轨的设计中,这种电流注入可能会使 3.3V 电源电压超过 3.3V。为了避免这个问题,可以用一个三极管来替代,三极管使过量的输出驱动电流流向地,而不是 3.3V 电源。设计的电路如图 11-1 所示。

Q1的基极-发射极结所起的作用与二极管钳位电路中的二极管相同。区别在于,发射极电流只有百分之几流出基极进入 3.3V 轨,绝大部分电流都流向集电极,再从集电极无害地流入地。基极电流与集电极电流之比,由晶体管的电流增益决定,通常为10-400,取决于所使用的晶体管。
技巧125V→3.3V电阻分压器
可以使用简单的电阻分压器将 5V 器件的输出降低到适用于 3.3V 器件输入的电平。这种接口的等效电路如图 12-1 所示。

通常,源电阻 RS 非常小 (小于 10Ω),如果选择的 R1 远大于RS 的话,那么可以忽略 RS 对 R1 的影响。在接收端,负载电阻 RL 非常大 (大于500 kΩ),如果选择的R2远小于RL的话,那么可以忽略 RL 对 R2 的影响。
在功耗和瞬态时间之间存在取舍权衡。为了使接口电流的功耗需求最小,串联电阻 R1 和 R2 应尽可能大。但是,负载电容 (由杂散电容 CS 和 3.3V 器件的输入电容 CL 合成)可能会对输入信号的上升和下降时间产生不利影响。如果 R1 和 R2 过大,上升和下降时间可能会过长而无法接受。
如果忽略 RS 和 RL 的影响,则确定 R1 和 R2 的式子由下面的公式 12-1 给出。

公式 12-2 给出了确定上升和下降时间的公式。为便于电路分析,使用戴维宁等效计算来确定外加电压 VA 和串联电阻R。戴维宁等效计算定义为开路电压除以短路电流。根据公式 12-2 所施加的限制,对于图 12-1 所示电路,确定的戴维宁等效电阻 R 应为 0.66*R1,戴维宁等效电压 VA 应为0.66*VS。

例如,假设有下列条件存在:
• 杂散电容 = 30 pF
• 负载电容 = 5 pF
• 从 0.3V 至 3V 的最大上升时间 ≤ 1 μs
• 外加源电压 Vs = 5V
确定最大电阻的计算如公式 12-3 所示。

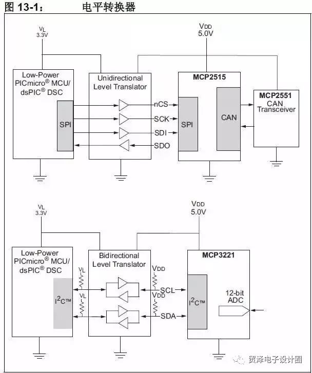
3.3V→5V电平转换器
尽管电平转换可以分立地进行,但通常使用集成解决方案较受欢迎。电平转换器的使用范围比较广泛:有单向和双向配置、不同的电压转换和不同的速度,供用户选择最佳的解决方案。
器件之间的板级通讯 (例如, MCU 至外设)通过 SPI 或 I2C™ 来进行,这是最常见的。对于SPI,使用单向电平转换器比较合适;对于 I2C,就需要使用双向解决方案。下面的图 13-1 显示了这两种解决方案。

模拟
3.3V 至 5V 接口的最后一项挑战是如何转换模拟信号,使之跨越电源障碍。低电平信号可能不需要外部电路,但在 3.3V 与 5V 之间传送信号的系统则会受到电源变化的影响。例如,在 3.3V 系统中,ADC转换1V峰值的模拟信号,其分辨率要比5V系统中 ADC 转换的高,这是因为在 3.3V ADC 中,ADC 量程中更多的部分用于转换。但另一方面,3.3V 系统中相对较高的信号幅值,与系统较低的共模电压限制可能会发生冲突。
因此,为了补偿上述差异,可能需要某种接口电路。本节将讨论接口电路,以帮助缓和信号在不同电源之间转换的问题。
技巧143.3V→5V模拟增益模块
从 3.3V 电源连接至 5V 时,需要提升模拟电压。33 kΩ 和 17kΩ 电阻设定了运放的增益,从而在两端均使用满量程。11 kΩ 电阻限制了流回 3.3V 电路的电流。

3.3V→5V模拟补偿模块
该模块用于补偿 3.3V 转换到 5V 的模拟电压。下面是将 3.3V 电源供电的模拟电压转换为由 5V电源供电。右上方的 147 kΩ、 30.1 kΩ 电阻以及+5V 电源,等效于串联了 25 kΩ 电阻的 0.85V 电压源。这个等效的 25 kΩ 电阻、三个 25 kΩ 电阻以及运放构成了增益为 1 V/V 的差动放大器。 0.85V等效电压源将出现在输入端的任何信号向上平移相同的幅度;以 3.3V/2 = 1.65V 为中心的信号将同时以 5.0V/2 = 2.50V 为中心。左上方的电阻限制了来自 5V 电路的电流。

5V→3.3V有源模拟衰减器
此技巧使用运算放大器衰减从 5V 至 3.3V 系统的信号幅值。
要将 5V 模拟信号转换为 3.3V 模拟信号,最简单的方法是使用 R1:R2 比值为 1.7:3.3 的电阻分压器。然而,这种方法存在一些问题。
1)衰减器可能会接至容性负载,构成不期望得到的低通滤波器。
2)衰减器电路可能需要从高阻抗源驱动低阻抗负载。
无论是哪种情形,都需要运算放大器用以缓冲信号。
所需的运放电路是单位增益跟随器 (见图 16-1)。

电路输出电压与加在输入的电压相同。
为了把 5V 信号转换为较低的 3V 信号,我们只要加上电阻衰减器即可。

如果电阻分压器位于单位增益跟随器之前,那么将为 3.3V 电路提供最低的阻抗。此外,运放可以从3.3V 供电,这将节省一些功耗。如果选择的 X 非常大的话, 5V 侧的功耗可以最大限度地减小。
如果衰减器位于单位增益跟随器之后,那么对 5V源而言就有最高的阻抗。运放必须从 5V 供电,3V 侧的阻抗将取决于 R1||R2 的值。
技巧175V→3.3V模拟限幅器
在将 5V 信号传送给 3.3V 系统时,有时可以将衰减用作增益。如果期望的信号小于 5V,那么把信号直接送入 3.3V ADC 将产生较大的转换值。当信号接近 5V 时就会出现危险。所以,需要控制电压越限的方法,同时不影响正常范围中的电压。这里将讨论三种实现方法。
1. 使用二极管,钳位过电压至 3.3V 供电系统。
2. 使用齐纳二极管,把电压钳位至任何期望的电压限。
3. 使用带二极管的运算放大器,进行精确钳位。
进行过电压钳位的最简单的方法,与将 5V 数字信号连接至 3.3V 数字信号的简单方法完全相同。使用电阻和二极管,使过量电流流入 3.3V 电源。选用的电阻值必须能够保护二极管和 3.3V 电源,同时还不会对模拟性能造成负面影响。如果 3.3V 电源的阻抗太低,那么这种类型的钳位可能致使3.3V 电源电压上升。即使 3.3V 电源有很好的低阻抗,当二极管导通时,以及在频率足够高的情况下,当二极管没有导通时 (由于有跨越二极管的寄生电容),此类钳位都将使输入信号向 3.3V 电源施加噪声。

为了防止输入信号对电源造成影响,或者为了使输入应对较大的瞬态电流时更为从容,对前述方法稍加变化,改用齐纳二极管。齐纳二极管的速度通常要比第一个电路中所使用的快速信号二极管慢。不过,齐纳钳位一般来说更为结实,钳位时不依赖于电源的特性参数。钳位的大小取决于流经二极管的电流。这由 R1 的值决定。如果 VIN 源的输出阻抗足够大的话,也可不需要 R1。

如果需要不依赖于电源的更为精确的过电压钳位,可以使用运放来得到精密二极管。电路如图 17-3所示。运放补偿了二极管的正向压降,使得电压正好被钳位在运放的同相输入端电源电压上。如果运放是轨到轨的话,可以用 3.3V 供电。

由于钳位是通过运放来进行的,不会影响到电源。
运放不能改善低电压电路中出现的阻抗,阻抗仍为R1 加上源电路阻抗。
技巧18驱动双极型晶体管
在驱动双极型晶体管时,基极 “驱动”电流和正向电流增益 (Β/hFE)将决定晶体管将吸纳多少电流。如果晶体管被单片机 I/O 端口驱动,使用端口电压和端口电流上限 (典型值 20 mA)来计算基极驱动电流。如果使用的是 3.3V 技术,应改用阻值较小的基极电流限流电阻,以确保有足够的基极驱动电流使晶体管饱和。

RBASE的值取决于单片机电源电压。公式18-1 说明了如何计算 RBASE。

如果将双极型晶体管用作开关,开启或关闭由单片机 I/O 端口引脚控制的负载,应使用最小的 hFE规范和裕度,以确保器件完全饱和。

3V 技术示例:

对于这两个示例,提高基极电流留出裕度是不错的做法。将 1mA 的基极电流驱动至 2 mA 能确保饱和,但代价是提高了输入功耗。
技巧19驱动N沟道MOSFET晶体管
在选择与 3.3V 单片机配合使用的外部 N 沟道MOSFET 时,一定要小心。MOSFET 栅极阈值电压表明了器件完全饱和的能力。对于 3.3V 应用,所选 MOSFET 的额定导通电阻应针对 3V 或更小的栅极驱动电压。例如,对于具有 3.3V 驱动的100 mA负载,额定漏极电流为250 μA的FET在栅极 - 源极施加 1V 电压时,不一定能提供满意的结果。在从 5V 转换到 3V 技术时,应仔细检查栅极- 源极阈值和导通电阻特性参数,如图 19-1所示。稍微减少栅极驱动电压,可以显著减小漏电流。

对于 MOSFET,低阈值器件较为常见,其漏-源电压额定值低于 30V。漏-源额定电压大于 30V的 MOSFET,通常具有更高的阈值电压 (VT)。

如表 19-1 所示,此 30V N 沟道 MOSFET 开关的阈值电压是 0.6V。栅极施加 2.8V 的电压时,此MOSFET 的额定电阻是 35 mΩ,因此,它非常适用于 3.3V 应用。

对于 IRF7201 数据手册中的规范,栅极阈值电压最小值规定为 1.0V。这并不意味着器件可以用来在1.0V 栅 - 源电压时开关电流,因为对于低于 4.5V 的VGS (th),没有说明规范。对于需要低开关电阻的 3.3V 驱动的应用,不建议使用 IRF7201,但它可以用于 5V 驱动应用。
龙腾半导体SGT MOSFET LSGT085R018在智慧农业无