时间:2018-03-31 08:01
人气:
作者:admin
继电器
继电器是一种电子控制器件,它具有控制系统(又称输入回路)和被控制系统(又称输出回路),是当输入量的变化达到规定要求时,在电气输出电路中使被控量发生预定的阶跃变化的一种电器。
今天,我们要详细的为您介绍继电器的工作原理以及驱动电路。
继电器的输入信号 x 从零连续增加达到衔铁开始吸合时的动作值 xx,继电器的输出信号立刻从 y=0 跳跃y=ym,即常开触点从断到通。一旦触点闭合,输入量 x 继续增大,输出信号 y 将不再起变化。当输入量 x 从某一大于 xx 值下降到xf,继电器开始释放,常开触点断开。我们把继电器的这种特性叫做继电特性,也叫继电器的输入-输出特性。
电磁式继电器一般由铁芯、线圈、衔铁、触点簧片等组成的。只要在线圈两端加上一定的电压,线圈中就会流过一定的电流,从而产生电磁效应,衔铁就会在电磁力吸引的作用下克服返回弹簧的拉力吸向铁芯,从而带动衔铁的动触点与静触点(常开触点)吸合。当线圈断电后,电磁的吸力也随之消失,衔铁就会在弹簧的反作用力返回原来的位置,使动触点与原来的静触点(常闭触点)释放。这样吸合、释放,从而达到了在电路中的导通、切断的目的。
对于继电器的“常开、常闭”触点,可以这样来区分:
继电器线圈未通电时处于断开状态的静触点,称为“常开触点”;
处于接通状态的静触点称为“常闭触点”。
电路原理
继电器是一种当输入量变化到某一定值时,其触头(或电路)即接通 或分断交直流小容量控制回路。

由永久磁铁保持释放状态,加上工作电压后,电磁感应使衔铁与永久磁铁产生吸引和排斥力矩,产生向下的运动,最后达到吸合状态。
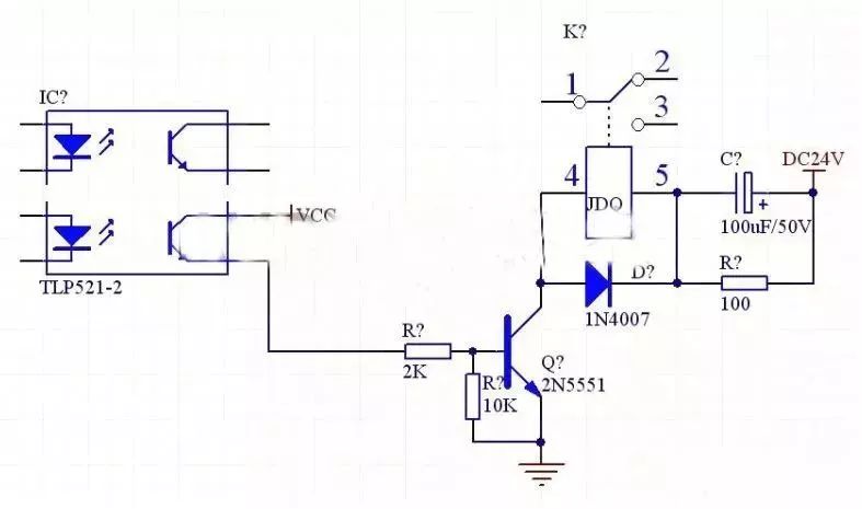
晶体管驱动驱动电路
当晶体管用来驱动继电器时,推荐用NPN三极管。具体电路如下:
当输入高电平时,晶体管T1饱和导通,继电器线圈通电,触点吸合。
当输入低电平时,晶体管T1截止,继电器线圈断电,触点断开。
电路中各元器件的作用:
晶体管T1为控制开关;
电阻R1主要起限流作用,降低晶体管T1功耗;
电阻R2使晶体管T1可靠截止;
二极管D1反向续流,为三极管由导通转向关断时为继电器线圈中的提供泄放通路,并将其电压箝位在+12V上。
集成电路驱动电路
目前已使用多个驱动晶体管集成的集成电路,使用这种集成电路能简化驱动多个继电器的印制板的设计过程。
24V 继电器的驱动电路
继电器串联 RC 电路:这种形式主要应用于继电器的额定工作电压低于电源电压的电路中。当电路闭合时,继电器线圈由于自感现象会产生电动势阻碍线圈中电流的增大,从而延长了吸合时间,串联上 RC 电路后则可以缩短吸合时间。原理是电路闭合的瞬间,电容 C 两端电压不能突变可视为短路,这样就将比继电器线圈额定工作电压高的电源电压加到线圈上, 从而加快了线圈中电流增大的速度,使继电器迅速吸合。电源稳定之后电容 C 不起作用,电阻 R 起限流作用。
来自富士通的继电器
富士通致力于发展优质的产品。通过遵守严格的质量工艺标准,采用最前沿的最新技术以及出色的客户服务支持,为客户提供包众多支持从PV到智能电网等各种绿色应用的优质继电器产品。
例如,适用于PV能源DC充电的 FTR-E1系、适用于AC电源转换器的FTR-K1系列、适用于微型逆变器的FTR-F4G系列。


从太能阳供电系统到智能电网、电动车到UPS、HVC系统,富士通继电器可满足新兴和现有应用要要求。
龙腾半导体SGT MOSFET LSGT085R018在智慧农业无