时间:2018-04-12 09:41
人气:
作者:admin
在本 Fly-Buck™ 拓扑系列博客的第 1 部分,我们介绍了隔离侧二次补偿环路的意图和理念。本文我们将回顾这种补偿电路并展示二次侧稳压的改善效果。

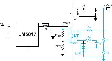
图 1. 在二次输出上提供反馈补偿电路的 Fly-Buck 转换器
图 1 是完整的补偿电路与原型 LM5017 应用电路。外部补偿电路包含一款用于反馈隔离的光耦合器以及用作误差放大器在较低频率下提供很大增益的并联稳压器 LM431A [3]。反馈电路包含一个可确定截止频率的典型 I 类补偿网络 (C1、R1)。此外,该 I 类补偿还可确保高 DC 增益,减少低频率 DC 稳压误差。在光耦合器中的光电晶体管开启时,一次输出的有效反馈比会下降。
图 2 是具有正确电路参数的修改电路。增加补偿电路后,电阻分压器比率 (RFB2/RFB1) 的视在值在工作过程中会发生变化。高侧反馈电阻器 RFB2 需要通过更新重新调整一次输出电压,使其设定值略高于额定 12V。

图 2. 基于 LM5017 的 Fly-Buck 转换器电路提供基于光耦合器的稳压电路
正如图 3a、4a 和 5a(虚线)中所示,基于光耦合器的二次侧稳压电路与无补偿二次输出相比,可显著改善二次稳压效果。在原型 LM5017 电路中,二次输出电压在负载条件下出现了负梯度,使用该电路显著降低了这种负梯度。随着输入电压的增加,二次输出电压会得到不断稳压,使其接近 5V 额定值。然而,二次侧上这种改善的稳压性能也是以一次输出稳压过程中末端降低换来的,因为这两组输出的基本关系仍然取决于功率级。图 3b、4b 和 5b 是该最新配置下的有效一次稳压,以及将其与相应初始电路对比的情况。


图 3a. 二次侧负载稳压
图 3b. 一次侧负载稳压


图 4a. 二次侧负载稳压
图 4b. 一次侧负载稳压


图 5a. 二次侧负载稳压
图 5b. 一次侧负载稳压
在初始 Fly-Buck 转换器中添加该隔离式反馈补偿电路的主要目的是在整个负载和输入电压范围内改善二次输出电压稳压效果。以上结果显示,该隔离式补偿电路对保持隔离式输出电压稳压非常有帮助。
龙腾半导体SGT MOSFET LSGT085R018在智慧农业无