时间:2018-04-12 09:41
人气:
作者:admin
偏置电源在电源中很重要。在电源内部,需要偏置电源给 IC 加电。在电源外部,可能需要偏置电源给系统中的 MCU 和/或其它局部电源加电。
很多低电压 IC(额定电压小于 100V DC)都将偏置电源集成到该 IC 内部。不过,对于 AC-DC 电源而言事情会变得更加复杂,因为现在需要处理高很多的输入电压。
偏置电源有几种设计方法。今天,我将介绍在 AC-DC 应用中实现偏置电源的 3 种选项:线性、降压转换器或反激式转换器。
线性偏置电源
BJT 线性电路可提供一款组件数量最少的简单偏置电源解决方案。不过,使用该方案的主要缺点是效率低。

图 1. BJT 线性偏置电源
在图 1 的实例中,要使用通用 AC 输入(85VAC 至 264VAC)实现 12V/50mA 的偏置电源,需要为 R2 应用 2kΩ 的最大电阻器。即便使用串联电阻器,仍需补偿 BJT 上的损耗,在输入为 264VAC 时其可高达 5W。
反激式偏置电源
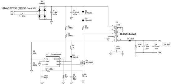
反激式转换器偏置电源(如图 2 中的 PMP8764)是常用的偏置电源解决方案,不仅提供安全隔离,而且还能提供多个偏置输出。

图 2. 反激式偏置电源
由于采用一次侧稳压 (PSR) 技术,因此光耦合器和补偿电路可从反激式偏置电源中移除,同时还可保持 5% 的输出稳压。
降压偏置电源
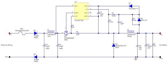
在电子仪表计量等特定应用中,无需隔离,而且反激式转换器中的定制变压器对于成本敏感型市场来说太贵。在这种情况下,降压转换器(如图 3 中的 PMP9087)是实现低成本偏置电源解决方案的更好选项,因为使用的是标准电感器。此外,使用 PSR 控制器(UCC28700 系列)还可实现快速负载瞬态响应,因为 PSR 控制器具有逐周期电压传感特性。

图 3. 降压偏置电源
对于需要低输出电压(9V 或更低)偏置电源的应用,p 通道 MOSFET 降压转换器(如图 4 中的 PMP5412)是反激式偏置电源的完美替代方案。

可以在 PowerLab 参考设计库中找到更多偏置电源解决方案,下列是一些设计实例:
龙腾半导体SGT MOSFET LSGT085R018在智慧农业无