时间:2018-03-02 06:20
人气:
作者:admin
作者:Tim Claycomb
需要控制电机的应用通常包含某种类型的电流感应电路。感应通过电机电流的能力可以帮助设计师根据电机电流状态做出如速度之类的调整。
例如,在无人机的应用中,每个控制螺旋桨的电机通常使用低侧电流感应电路,操控无人机在空中行进、停留或上升。在钻机和往复锯等电动工具中,低侧电流感应根据用户按动扳机的力度来控制工具的速度。这些产品通常需要成本敏感型设计,因为这些产品面对消费者市场。在这篇博文中,我将介绍如何为成本敏感型应用设计低侧电流感应电路。
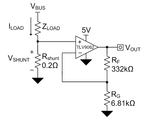
在设计低侧电流感应电路时,高性价比的方法之一是使用非反相配置运算放大器(op amp)。图1是使用运算放大器的典型低侧电流感应电路原理图。

图1:低侧电流感应原理图
公式1用于计算图1中的电流传递函数:

其中

。
图1中所示的低侧电流感应电路设计过程分为三个简单的步骤:
计算最大分流电阻。当来自负载(ILOAD)的电流流过分流电阻器(RSHUNT)时,分流电阻器上会形成一个电压电位(VSHUNT)。VSHUNT被视为系统负载的“接地端”。因此,建议将VSHUN的最大负载电流保持在100mV以下,以避免在与其它具有真正0V接地的系统连接时出现问题。公式2用于计算RSHUNT值:

计算放大器的增益。运算放大器放大VSHUNT以产生VOUT_MIN到VOUT_MAX的输出电压摆幅,其中VOUT_MIN 和VOUT_MAX分别是放大器的最小和最大输出摆幅极限。公式3用于计算放大器产生所需的输出摆幅的增益:

公式4用于计算放大器反馈网络中的电阻RF和RG的大小,以此来设置公式3中计算出的增益:

选择运算放大器。在低侧电流感应应用中,如果电流是双向的,共模电压可以处于或低于地电位;因此,放大器的输入共模电压范围必须处于或低于地电位。TLV9062是一款高性能通用放大器,专为成本敏感型的应用而设计,其输入共模电压范围可低至地电位。
TLV906x系列高性能通用放大器可用于成本敏感型的低侧电流感应系统,因为其增益带宽(10MHz)、压摆率(6.5V/µs)、偏移电压(0.3mV)以及输入共模电压范围为负电源电压以下100mV。表1列出了一些TLV906x系列的技术参数。
参数
规格
电源电压范围((V+)-(V-))
1.8V至5.5V
静态电流
538µA
增益带宽积(GBP)
10MHz
输入电压噪声
10nV/√Hz
压摆率
6.5V/µs
偏移电压
0.3mV
输入偏置流
0.5pA
输入共模电压
(V-)-100mV至(V+)+100mV
图2显示了0A至0.5A低侧电流感应电路的最终组件值,其计算请参照上述步骤1至3。

图 2:0A至0.5A的低侧电流感应原理图
诸如无人机和电动工具等应用需要成本敏感型的低侧电流感应解决方案来控制电机。在这篇文章中,我将电路设计简化为三个简单步骤:确定最大分流电阻,计算产生最大输出摆幅的放大器增益以及选择放大器。在下一篇文章中,我将讨论如何为低侧电流感应电路设计印刷电路板(PCB)。
龙腾半导体SGT MOSFET LSGT085R018在智慧农业无