时间:2018-03-02 06:46
人气:
作者:admin
在如今的许多应用中,要求的额定输入电压超过许多现有DC/DC控制器的VIN最大额定值。对此,传统的解决办法包括使用昂贵的前端保护或实现低端栅极驱动器件。这意味着采用隔离拓扑,如反激式转换器。隔离拓扑通常需要自定义磁性,且与非隔离方法相比,设计复杂性和成本也有所增加。
存在着另一种解决方案,可以通过使用VIN max(最大输入电压)小于系统输入电压的简易降压控制器来解决问题。这是如何实现的呢?
降压控制器通常来源于参考电位(0V)的偏置电源(图1a)。偏置电源来自输入电压;因此,器件需要承受全部的VIN电位。然而,因为开通P通道金属氧化物半导体场效应晶体管(MOSFET)所需的栅极驱动电压在VGS低于VIN,P通道降压控制器具有参考VIN(图1b)的栅极驱动电源。关闭P通道MOSFET则仅需简单地将栅极电压变为VIN(0V VGS)(图2)。

图1:N通道(a)的VCC偏置生成;和P通道控制器(b)

图2:P通道控制器的栅极驱动
非同步P通道控制器导出其偏置电源以驱动P通道栅极,可带来巨大的效益,并且可能实现提供悬浮在0V电位以上的虚拟接地。对于N通道高侧MOSFET,电压来自接地的参考电源。这是使用升压电容器和二极管泵送的电荷,以提供高于VIN源极电位的栅极电压。使用P通道高侧MOSFET可以显著简化该问题。要打开P通道MOSFET,栅极电位需要低于VIN的源极电位。因此,电源仅参考VIN,而非上面提到的VIN和接地。
悬浮接地
如何为控制器创建悬浮接地?这很简单,通过使用射极跟随器即可实现。图3所示为这种方案的基本实践。PNP发射极的电位为Vbe(~0.7V),低于齐纳二极管电压电位(Vz)。实质上,您可以将控制器浮动到VIN,并调节控制器的参考值,以限制VIN与器件接地之间的电压。

图3:使用简易射极跟踪器方案创建虚拟接地
输出电压转换
这里有一项挑战需要克服。由于控制器位于虚拟接地(Vz-Vbe),并产生参考接地(0V)电位的降压输出电压,因此如何才能将输出电压信号转换为位于虚拟接地上方的反馈电压(通常介于0.8V和1.25V之间)?图4说明了具体的挑战。

图4:展示VOUT(参考0V接地)与控制器的反馈电压(参考虚拟接地)之间电压电位差的示意图
要关闭环路,您可以使用一对配对晶体管以实践图5所示的电路。一匹配对将反馈信号发送至VIN;另一匹配对产生从VIN到虚拟接地之上电位的电流。

图5:非同步控制器和使用配对晶体管的馈电实践的高级原理图
综上所述
LM5085是我所述应用的理想选择,因为它是一个P通道非同步控制器,其VCC偏置电源参考VIN。在传统应用中,LM5085可承受高达75VIN的输入电压。对于输入瞬态电压远高于75V的应用,请考虑此处提出的解决方案,该输出为12V。
从控制器反馈电压1.25V开始,使用电流将反馈(Ifb)设置为1mA,使用公式1计算Rfb值:

式中,Rfb = 1.25k。
Rfb1设置电流镜的参考电流。再次以1mA作为参考电流,并使用公式2,计算Rfb1,以设置输出电压:

式中,VOUT = 12V,Rfb1 = 11.3k,Vbe为~0.7V。
当1mA流入Rfb2且发射极电流大致等于集电电流(Ie〜Ic)时,设置参考电流Iref2。环路闭合,且电压将调节到所述的设定电压。
输出电压调节
当瞬态电压显著高于LM5085的绝对最大值时,适合应用这一想法。LM5085是一个恒定导通时间(COT)控制器;因此,其导通时间(Ton)与VIN成反比。然而,当将VIN钳位到LM5085时,Ton将不再随着VIN(至功率级)的增加而调整,因为器件将具有由齐纳二极管设置的固定电压,而VIN(至功率级)将不断增大。这将导致频率下降,因为功率级输入电压的增加值超过LM5085的钳位电压;因此调节电压可能会稍微开始增加。因此,为确保以Type 1 纹波注入标准规定纹波注入电压的大小。最终,确保纹波被制定在可接受的范围内,以维持稳定性及最小化当纹波增加时的输出误差。
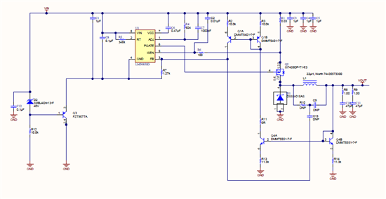
示例原理图
图6所示为绝对最大VIN额定值为150V的48V电源的示意图。示例可以在3A条件下提供12VOUT。

图6:使用LM5085在3A设计时为24V至150VIN(最大)/ 12VOUT
图7所示为从原型电路板获得的效率图,图中两大参数为效率(%)和负载电流(A)。

图7:不同输入电压下效率(%)与负载电流(A)的关系
图8所示为150VIN时的开关节点电压和电感纹波电流。

图8:通道1开关节点电压,通道4电感纹波电流
结论
您可以在系统输入电压高于器件最大输入电压额定值的应用中使用P通道非同步降压控制器。该应用的优点在于使用成本较低的控制器,且最大程度地减少了组件数量。
下一篇:锁相环模块电源管理要求及应用设计
龙腾半导体SGT MOSFET LSGT085R018在智慧农业无