时间:2018-01-22 09:40
人气:
作者:admin
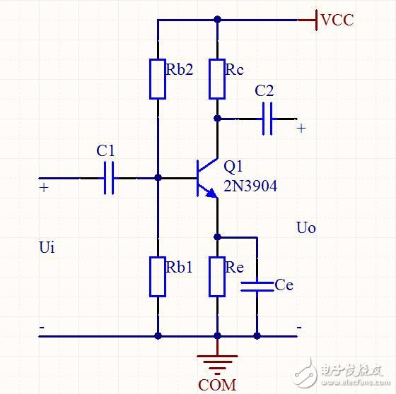
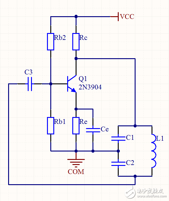
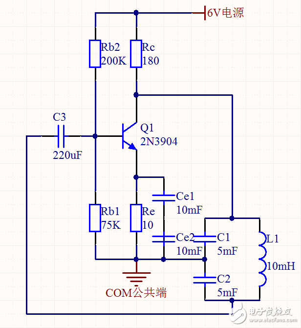
振荡电路的作用是发生正弦波,正弦波可以用于为TTL电路提供控制信号,因此振荡电路是大家在进行电路设计时必不可少的又一个电路。这里介绍一种LC振荡电路,其振荡幅度能够带动TTL电路,其振荡频率为1Hz。1Hz的振荡频率,可以配合 耳机喇叭 和 LED发光二极管,让人真正听到、真正看到电路的振荡现象,为电子发烧友们DIY搭建自己的TTL电路有一个好的开始。振荡电路是模拟电路中最著名的一个电路之一。振荡电路原理参见 高等教育出版社 《模拟电子技术基础》 (童诗白,华成英)。这篇文章将从 工作电路 开始,逐步设计一个 振荡电路。在每一步设计后都进行制作,并用制作过程中得到的经验进行下一步设计,直至成功设计和制作一个 振荡电路。1. 共射放大电路(工作电路)晶体管的工作电路如图。[电路图]











龙腾半导体SGT MOSFET LSGT085R018在智慧农业无