全球最实用的IT互联网站!
人工智能P2P分享搜索全网发布信息网站地图标签大全
一种有效降低损耗的压电式DC-DC转换器开发案例
阅读全文2024-03-07
n沟道p沟道怎么区分增强型
阅读全文2024-03-06
场效应管怎么区分n沟道p沟道(MOS管导通条件)
场效应管是如何导通的 场效应管导通和截止的条
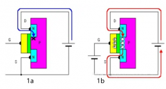
超导场效应管的分类及其原理分析
如何区分和选用晶体三极管和场效应管
升压型DC-DC转换器中高频噪声的抑制方法解析
Nexperia推出新一代低压模拟开关
关于LLC谐振半桥变换器的失效模式解析
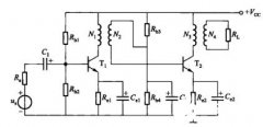
多级放大电路的变压器耦合方式
阅读全文2024-03-05
数字电压表设计教程之LTC2308数据手册解读
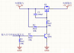
慧能泰负载开关HUSB305A产品介绍
德州仪器新型单级转换器助力微型逆变器
IGBT短路失效分析
CPU | 内存 | 硬盘 | 显卡 | 显示器 | 主板 | 电源 | 键鼠 | 网站地图
Copyright © 2025-2035 诺佳网 版权所有 备案号:赣ICP备2025066733号 本站资料均来源互联网收集整理,作品版权归作者所有,如果侵犯了您的版权,请跟我们联系。