全球最实用的IT互联网站!
人工智能P2P分享搜索全网发布信息网站地图标签大全
德明利拟定增募资12.5亿元,投向PCIe SSD、嵌入式
阅读全文2023-07-03
成功校准开环DAC信号链的两个方法
使用555定时器IC和BC557晶体管构建LED调光器电路
阅读全文2023-07-02
电池内阻测量的必要性
阅读全文2023-07-01
插件功率屏蔽电感的基本原理
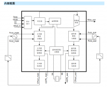
双环路、小数N分频频率综合器MS72300产品概述
输出过压保护电路的设计原理及优势分析
工业马达驱动设计中IGBT的作用
晶闸管是怎么调节灯泡亮度的?
慕之所向,追光前行|度亘核芯亮相德国慕尼黑光
数字电压表设计教程之LTC2308数据手册解读
慧能泰负载开关HUSB305A产品介绍
德州仪器新型单级转换器助力微型逆变器
IGBT短路失效分析
CPU | 内存 | 硬盘 | 显卡 | 显示器 | 主板 | 电源 | 键鼠 | 网站地图
Copyright © 2025-2035 诺佳网 版权所有 备案号:赣ICP备2025066733号 本站资料均来源互联网收集整理,作品版权归作者所有,如果侵犯了您的版权,请跟我们联系。