全球最实用的IT互联网站!
人工智能P2P分享搜索全网发布信息网站地图标签大全
氧化铝导电性能如何 检测氧化铝最简单的方法
阅读全文2023-07-05
如何无损地在两电容之间传递能量?
时序分析基本概念介绍<spice deck>
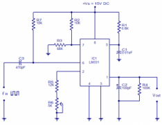
基于ICLM331的简单频率电压转换器电路
求一种高压大电流DMOS版图设计方案
TL074运算放大器内部结构及参数仿真
STA分析—延迟计算
耗尽型MOSFET的符号/工作原理/类型/特性/应用场景
时序分析Slew/Transition基本概念介绍
场控晶闸管(MCT)结构设计
数字电压表设计教程之LTC2308数据手册解读
慧能泰负载开关HUSB305A产品介绍
德州仪器新型单级转换器助力微型逆变器
IGBT短路失效分析
CPU | 内存 | 硬盘 | 显卡 | 显示器 | 主板 | 电源 | 键鼠 | 网站地图
Copyright © 2025-2035 诺佳网 版权所有 备案号:赣ICP备2025066733号 本站资料均来源互联网收集整理,作品版权归作者所有,如果侵犯了您的版权,请跟我们联系。