全球最实用的IT互联网站!
人工智能P2P分享搜索全网发布信息网站地图标签大全
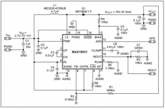
雪崩光电二极管(APD)偏置电源及其电流监测
阅读全文2023-06-10
计算精密数模转换器(DAC)应用中的误差预算
HFTA-15.0热敏电阻网络与遗传算法
利用DS1841对数电阻优化雪崩光电二极管(APD)的偏置
模拟滤波器设计揭秘
使用多个运算放大器实现示例推导和基本双二阶
数字串扰在数据转换器中的影响:串扰对时钟的
滤波器产品的不同特性、操作的概念
为绝对精度电压输出DAC设计选择合适的串联基准
最大限度降低单运算放大器滤波器的元件变化灵
数字电压表设计教程之LTC2308数据手册解读
慧能泰负载开关HUSB305A产品介绍
德州仪器新型单级转换器助力微型逆变器
IGBT短路失效分析
CPU | 内存 | 硬盘 | 显卡 | 显示器 | 主板 | 电源 | 键鼠 | 网站地图
Copyright © 2025-2035 诺佳网 版权所有 备案号:赣ICP备2025066733号 本站资料均来源互联网收集整理,作品版权归作者所有,如果侵犯了您的版权,请跟我们联系。