全球最实用的IT互联网站!
人工智能P2P分享搜索全网发布信息网站地图标签大全
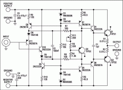
D类音频放大器输出滤波器优化
阅读全文2023-06-10
使低功耗和低电压在模拟设计中发挥作用
指定石英晶体
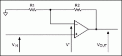
使用积分器模块进行滤波器设计
了解基准电压源拓扑和规格
微型精密负基准无需精密电阻
产生快速线路瞬变
多用途滤波器网络结合了抗混叠和sinc补偿
减少人为错误的机会:用于模拟接口的超级放大
降低精密放大器的电压失调
数字电压表设计教程之LTC2308数据手册解读
慧能泰负载开关HUSB305A产品介绍
德州仪器新型单级转换器助力微型逆变器
IGBT短路失效分析
CPU | 内存 | 硬盘 | 显卡 | 显示器 | 主板 | 电源 | 键鼠 | 网站地图
Copyright © 2025-2035 诺佳网 版权所有 备案号:赣ICP备2025066733号 本站资料均来源互联网收集整理,作品版权归作者所有,如果侵犯了您的版权,请跟我们联系。