全球最实用的IT互联网站!
人工智能P2P分享搜索全网发布信息网站地图标签大全
低功率、高精度的仪表放大器INA125U/2K5概述
阅读全文2023-06-08
浅析芯片沉积工艺
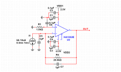
高速运放参数解析与应用于光学前端TIA放大——
数字信号与模拟信号及脉冲信号的区别
7.5W充电器芯片U95133布局紧凑高效
基于反型层电荷的模型
如何选择数据采集系统中的转换器
阅读全文2023-06-07
开关电源负极性桥式整流电路原理
国芯思辰|兼容AD9245BCPZ,国产SC1246助力FFT式频谱仪
目前肖特基二极管的发展趋势,你是否了解
数字电压表设计教程之LTC2308数据手册解读
慧能泰负载开关HUSB305A产品介绍
德州仪器新型单级转换器助力微型逆变器
IGBT短路失效分析
CPU | 内存 | 硬盘 | 显卡 | 显示器 | 主板 | 电源 | 键鼠 | 网站地图
Copyright © 2025-2035 诺佳网 版权所有 备案号:赣ICP备2025066733号 本站资料均来源互联网收集整理,作品版权归作者所有,如果侵犯了您的版权,请跟我们联系。