全球最实用的IT互联网信息网站!
AI人工智能P2P分享&下载搜索网页发布信息网站地图
一文解读LVDS(低电压差分信号)
阅读全文2018-11-01
如何最大程度提高传统雷达分辨率
阅读全文2018-10-31
TI新一代隔离放大器可在工业电压检测中实现极长
阅读全文2018-10-09
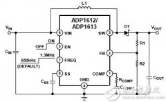
两款低压DC/DC升压转换器应用电路
阅读全文2018-09-13
大学生电子模拟电子系统设计18年IT杯邀请赛南京
阅读全文2018-08-31
虚拟现实在航空业的四种应用方式
阅读全文2018-08-30
浅谈电流消耗和压降的电流检测方案
阅读全文2018-08-29
Design Rule设计规则是关系到一个PCB设计成败的关键
阅读全文2018-08-27
TI 音频创新日:音频领域的领导者
阅读全文2018-08-24
TI 音频创新日:闭环放大器性能介绍
数字电压表设计教程之LTC2308数据手册解读
慧能泰负载开关HUSB305A产品介绍
德州仪器新型单级转换器助力微型逆变器
IGBT短路失效分析
CPU | 内存 | 硬盘 | 显卡 | 显示器 | 主板 | 电源 | 键鼠 | 网站地图
Copyright © 2025-2035 诺佳网 版权所有 备案号:赣ICP备2025066733号 本站资料均来源互联网收集整理,作品版权归作者所有,如果侵犯了您的版权,请跟我们联系。