全球最实用的IT互联网信息网站!

AI人工智能P2P分享&下载搜索网页发布信息网站地图

当前位置:诺佳网 > 电子/半导体 > 电源和新能源 >

CSD95377Q4M 20 V 35 A SON 3.5 x 4.5 mm 同步降压 NexFET™

时间:2025-08-07 10:54

人气:

作者:admin

标签: MOSFET  封装 

导读:CSD95377Q4M NexFET™ 功率级是一种高度优化的设计,适用于高功率、高密度同步降压转换器。该产品集成了驱动IC和功率MOSFET,以完成功率级开关功能。驱动IC内置可选二极管仿真功能,可实...

CSD95377Q4M NexFET™ 功率级是一种高度优化的设计,适用于高功率、高密度同步降压转换器。该产品集成了驱动IC和功率MOSFET,以完成功率级开关功能。驱动IC内置可选二极管仿真功能,可实现不连续导通模式(DCM)作,提高轻负载效率。这种组合在小型 3.5 mm × 4.5 mm 外形封装中产生高电流、高效率和高速开关能力。此外,PCB封装也经过优化,有助于缩短设计时间并简化整个系统设计的完成。
*附件:csd95377q4m.pdf

特性

  • 15 A 时系统效率高于 94%
  • 最大额定连续电流 35 A
  • 高频工作(高达 2 MHz)
  • 高密度 SON 3.5 mm × 4.5 mm 封装
  • 超低电感封装
  • 系统优化的PCB封装
  • 兼容 3.3V 和 5V PWM 信号
  • 具有强制连续导通模式 (FCCM) 的二极管仿真模式
  • 输入电压高达 16 V
  • 三态 PWM 输入
  • 集成自举二极管
  • 击穿保护
  • 符合 RoHS 标准 – 无铅端子电镀
  • 无卤素

参数
image.png

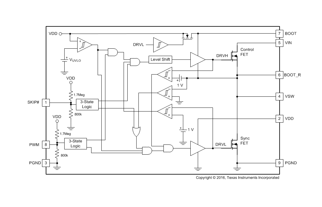
方框图

image.png
1. 产品概述
CSD95377Q4M是德州仪器(TI)设计的高性能同步降压功率级模块,集成驱动IC与MOSFET,适用于高功率密度应用。其核心特点包括:

  • 高效率‌:系统效率>94%(15A负载),支持最高35A连续电流输出。
  • 高频操作‌:支持高达2MHz开关频率,采用超低电感封装(SON 3.5mm×4.5mm)。
  • 灵活模式‌:支持二极管仿真模式(DCM)与强制连续导通模式(FCCM),兼容3.3V/5V PWM信号。
  • 保护功能‌:集成欠压锁定(UVLO)、三态PWM输入、击穿保护及自举二极管。

2. 关键参数

  • 电气特性‌:输入电压范围4.5V-16V,最大输出电流35A(连续)/70A(峰值),开关频率200kHz-2MHz。
  • 热性能‌:结温范围-40°C至150°C,热阻RθJC(top) 22.8°C/W。
  • 封装‌:SON 3.5mm×4.5mm封装,优化PCB布局以减少寄生参数。

3. 应用场景

  • 服务器、网络和电信系统中的点负载(POL)同步降压转换器。
  • 多相核心电压(Vcore)、DDR内存和显卡供电解决方案。

4. 设计支持

  • 布局指南‌:强调输入电容靠近VIN/PGND引脚以降低噪声,推荐使用多层PCB和热过孔散热。
  • 性能曲线‌:提供功率损耗、SOA(安全操作区)及归一化曲线,支持用户根据实际条件(如频率、电压)调整设计。
温馨提示:以上内容整理于网络,仅供参考,如果对您有帮助,留下您的阅读感言吧!
相关阅读
本类排行
相关标签
本类推荐

CPU | 内存 | 硬盘 | 显卡 | 显示器 | 主板 | 电源 | 键鼠 | 网站地图

Copyright © 2025-2035 诺佳网 版权所有 备案号:赣ICP备2025066733号
本站资料均来源互联网收集整理,作品版权归作者所有,如果侵犯了您的版权,请跟我们联系。

关注微信