时间:2023-04-04 10:24
人气:
作者:admin
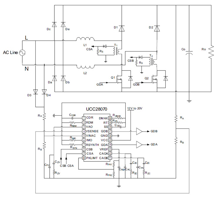
交错PFC+移相全桥架构已经被广泛的用在大功率电源的场合,非常成熟可靠,TI提供全套解决方案。PFC方案采用UCC28070,它是一个二相交错的CCM PFC控制器,能实现很高的PF值和效率,业界很多大功率的模拟PFC方案都采用这个器件。PFC后级高压DCDC采用 UCC28950,它是具有同步整流的移相全桥控制芯片,特别适合高压,高效率以及低EMI的应用。一次侧驱动采用UCC27714, 它是600V4A 高侧/低侧栅极驱动器;同步整流驱动采用UCC21520, 它是5.7 kVrms 双通道隔离式栅极驱动器。

图1:TI大功率电源解决方案
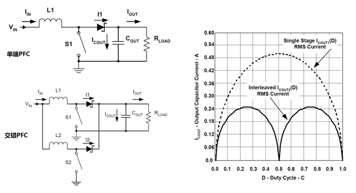
UCC28070 PFC控制器工作在CCM 模式,采用独特的 180°交错技术,可以最大限度的提高PFC的效率,降低损耗,使功率器件的发热更加分散,散热设计也变得简单,与单端PFC相比,它极大的降低母线大电解电容的电流纹波,从而减小母线电容的体积。

图2:PFC输出电容纹波电流(交错PFC 与单端PFC比较)
UCC28070的可选编程频率抖动模式使设计人员能在一定范围内扩展开关频率,从而最小化电磁干扰 (EMI) 的生成。这一抖动特性有助于缩小电容器尺寸,使设计人员使用体积更小、价格更低的 EMI 滤波器。
PR779 是一款 1.2kW 通用输入(85 至 270VRMS)交错 PFC 转换器参考设计,它具有 390VDC 输出。在 115 Vac、20% 至 100% 负载的情况下,它的效率可达到 95% 以上。对于同一负载组,如果输入电压是 230Vac,则效率可达到 97% 以上。对于相同的负载范围,无论是 115VAC 还是 230VAC 输入,功率因数都大于 0.98。此设计符合当前 EN61000-3-2 要求。该设计包含两块电路板。主板 PR779(包含动力系统组件)和子板 PR780。子板包含驱动动力系统所需的所有控制电路。该控制基于 UCC28070 连续电流模式交错 PFC 控制器。
随着比特币全网挖矿难度提高,业界对矿机电源的可靠性及效率提出了更高的要求,长期工作稳定直接关系到挖矿收益,转换效率关系到挖矿成本。相对于传统PFC全桥整流而言,无桥PFC节省了由二极管整流桥导致的损耗,进一步提高电源转换效率,SLUA517应用手册 给出了使用UCC28070实现无桥PFC方案。对于2KW的矿机电源,无桥方案可以减少整流桥损耗20W,以0.3元每度电费计算,每台矿机挖矿周期2年为例,可节省电费105元。

图3: UCC28070无桥PFC方案
UCC28070提供了多种独特的系统控制与保护特性,以提高整体系统可靠性。输出过压保护方案配合开环检测特性,可避免系统出现常见的电路板故障。每相位电流都得到了准确的平衡,借助独立的电流感测功能,可避免组件在双相工作模式下过热。此外,UCC28070还提供了欠压锁定、逐周期峰值限流以及系统过温保护特性。
审核编辑:郭婷
下一篇:仪表放大器电路设计方案解析