TPS65705x 器件是适用于嵌入式摄像头的小型电源管理单元 模块或其他便携式低功耗消费端设备。该设备包含两个高度 高效的降压转换器、低压差线性稳压器和其他支持 功能。2.25MHz 降压转换器在轻负载时进入低功耗模式,最大限度 在尽可能宽的负载电流范围内实现效率。对于低噪声应用, 可以使用 MODE 引脚强制设备进入固定频率 PWM 模式。该设备允许使用 小型电感器和电容器,以实现小尺寸解决方案。TPS65705x 提供 电流高达 两个直流/直流转换器均为 400 mA,并集成一个具有不同输出设置的 200 mA LDO。 LDO 在 1.7 V 至 6 V 的输入电压范围内工作,因此可以为其供电 来自降压转换器的输出或直接来自系统电压。
*附件:tps657052.pdf
TPS65705x 采用小型 16 引脚晶圆芯片级封装 (WCSP),焊球为 0.5mm 投。
特性
- 两个 400mA 降压转换器
- 效率高达 92%
- V
在DC-DC 转换器的范围为 3.3 V 至 6 V - 2.25MHz 固定频率工作频率
- 轻负载电流下的省电模式
- PWM 模式下的输出电压精度 ±1.5%
- 100% 占空比,实现最低压差
- 180° 异相作
- 1 个通用型 200mA LDO
- V
在LDO 范围为 1.7 V 至 6.0 V - 采用间距为 0.5mm
的 16 引脚 DSBGA (WCSP) 封装
参数

方框图

1. 产品概述
TPS657052是一款专为嵌入式相机模块或其他便携式低功耗消费类电子设备设计的电源管理单元(PMU)。它集成了两个高效的400mA降压转换器、一个200mA的低压差线性稳压器(LDO)以及其他辅助功能。
2. 主要特性
- 两个400mA降压转换器:
- 固定频率2.25MHz操作。
- 在轻载电流下自动进入低功耗模式(PFM)。
- 输出电压精度在PWM模式下为±1.5%。
- 200mA LDO:
- 输入电压范围从1.7V到6V。
- 最大压差电压为200mV。
- 其他特性:
- 180°相位差的降压转换器操作,减少输入RMS电流。
- 内置软启动功能,限制启动时的浪涌电流。
- 热关断和短路保护功能。
- 小型16引脚晶圆芯片级封装(WCSP),尺寸仅为2.08mm x 2.08mm。
3. 应用领域
4. 功能描述
- 降压转换器:
- 使用PWM调制在中等至重载电流下工作。
- 在轻载时自动进入PFM模式,以提高效率。
- 内置快速响应电压模式控制器,实现良好的线路和负载调节。
- LDO:
- 设计用于与低值陶瓷输入和输出电容器配合工作。
- 支持电流限制功能,防止过载。
- 模式控制:
- MODE引脚用于选择降压转换器的工作模式(PWM或PFM)。
- EN1、EN2和ENLDO引脚分别用于启用/禁用降压转换器1、降压转换器2和LDO。
5. 电气特性
- 提供了详细的电气特性参数,包括输入电压范围、输出电压范围、输出电流、效率、静态电流等。
- 转换器的效率在PWM模式下可达92%以上。
6. 典型应用
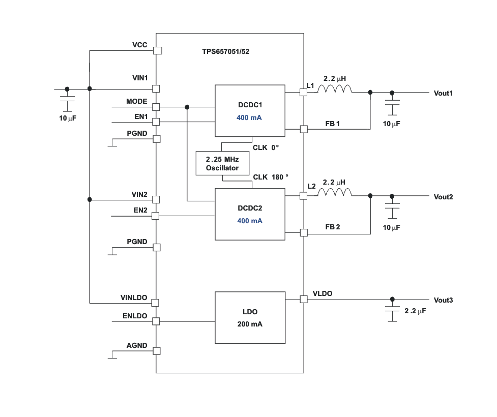
- 数据手册中提供了典型应用电路,包括输入/输出电容器和电感器的选择指南。
- 强调了布局的重要性,并提供了布局指南和布局示例。
7. 热信息
- 提供了热阻和结温等热信息,以帮助设计人员进行热管理。
8. 封装与尺寸
- 封装类型:16引脚DSBGA(WCSP),尺寸为2.08mm x 2.08mm。
9. 文档与支持
- 提供了详细的数据手册、应用报告、参考设计等文档支持。
- TI E2E在线社区提供技术支持和协作平台。
10. 注意事项
- 在使用过程中,应严格遵守数据手册中提供的绝对最大额定值和推荐操作条件。
- 注意静电放电(ESD)防护,避免损坏设备。
- 在布局时,应遵循提供的布局指南,以确保电路性能。