时间:2024-02-29 12:30
人气:
作者:admin
在电子电路设计时,我们经常会使用延时上电功能,那么,mos管来做这个功能是相当的完美。
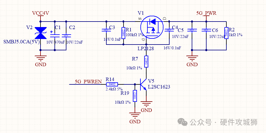
首先看一个电路

这个电路,首先明白是从左到右,左边是输入。5G-pwren为3.3v的高低电平。
那么分析电路,tvs用来防止静电,这个有用,对于插拔设备来说,电源很重要。
在电源上的滤波电容用来消除电路的纹波。
关键元件V1是一个Pmos,使用gs控制s的到d电路的通断。
当vcc4v来电,5G-pwren假如是低电平,那么vgs=0v,电路截至;
5G-pwren为高电平,则vgs<0v,电路导通。后端电路可用。
因此,只要有合适的延时控制5G-pwren,可以对后端电路有延时打开功能。
那么一个问题,对于延时上电,你脑海里有什么方案呢?
审核编辑:黄飞