时间:2023-08-30 09:10
人气:
作者:admin
1、通常情况下直流电源输入防反接保护是利用二极管的单向导电性来实现放反接保护。如下图所示:

这种解法简单可靠适合小电流电路。当输入电流比较大的时候,此电路消耗功耗严重,例如:输入2A的电流,二极管的压降为0.7V,则消耗的功率为Pd=2A * 0.7V=1.4W,这样效率低,发热量大,需要加散热器。
2、用二极管整流桥对输入做整流:那样虽然输入部分正负,但是大电流时,消耗的功耗是上图的2倍,2.8W。下图所示:

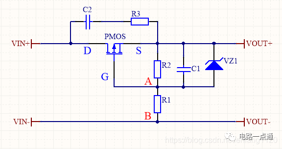
3、MOS管型防反接保护电路
利用MOS管的开关特性,控制电路的导通和断开来设计防反接保护电路,由于功率MOS管的内阻很小,现在MOSFET Rds(on)已经能够做到毫欧级,解决了现有采用二极管防反接方案存在的压降和功耗过大的问题。
极性反接保护将保护场效应管与被保护电路串联连接。保护用场效应管与PMOS场效应管或NMOS场效应管。一旦被保护电路的电源极性反接,保护用场效应管会形成断路,防止电流烧毁电路中的场效应管元件,保护整体电路。

N沟道MOS管通过S管脚和D管脚串接与电源和负载之间,R1为MOS管提供偏置电压,利用MOS管的开关特性控制电路的导通和断开,从而防止电源反接给负载带来损坏。正接时候,R1挺高VGS电压,MOS饱和导通。反接的时候,MOS不能导通,所以起到防反接作用。功率MOS管的Rds(on)只有20毫欧实际损耗很小,2A的电流,功耗为0.08W根本不用外加散热片。解决了现有采用二极管电源防反接方案存在的压降和功耗过大的问题。


VZ1为稳压管防止栅极电压过高击穿MOS管。NMOS的导通电阻比PMOS的小,最好选择NMOS。
审核编辑:汤梓红