时间:2023-08-30 08:09
人气:
作者:admin
风力发电场集中监控系统解决方案
作为清洁能源之一,风力发电场近几年装机容量快速增长。8月17日,国家能源局发布1-7月份全国电力工业统计数据。截至7月底,全国累计发电装机容量约27.4亿千瓦,同比增长11.5%。其中,太阳能发电装机容量约4.9亿千瓦,同比增长42.9%;风电装机容量约3.9亿千瓦,同比增长14.3%。风力发电场分为陆上风电和海上风电,一般地处偏僻,安装比较分散,环境也比较恶劣,因此风电场需要一套远程监控系统,便于运维人员管理风电场运行。
1.风力发电场的电气设备
每台发电机组的顶部机仓配备有一个涡轮发电机,前端是可调整角度的风叶,系统可根据不同的风力状况来调整风叶的倾斜角度,风叶一般的转速为10~15转/分,通过变速箱可调节到1500转/分的转速驱动发电机。在机仓里同时也配置一台工业 PLC用于控制及相关数据采集,通过PLC采集风速、风向、转速、发电有功功率及无功功率等相关数据,并通过采集的数据对发电机进行实时控制。陆上在风机塔底端还设置箱变负责升压和汇流,根据功率和地理条件,多台风机一次升压后并联汇流接入升压变电站,通过升压变压器进一步提升电压后并入大电网为电网输送电能。风力发电场的电气接线示意图如图1所示。风机发出的电压一般为0.69kV,经过箱变升压为10kV或者35kV,多台并联汇流后接入升压变电站的低压侧母线,再次经过主变压器升压至110kV或者更高电压等级后接入电网。
不同于陆上风电,海上风电由于环境恶劣(高湿度、高盐密度),用于一次升压的干式变压器集成在风机的机仓内,这样既解决了整个机组的占地面积问题,又避免了将变压器安装在较低位置所带来的防护困难问题。

2.风力发电场的保护和测控设备
风力发电场从风机发电-升压箱变-汇流-升压站中压母线--主变压器-升压站高压母线--高压出线--电网并网,中间需要经过两次升压后并入电网,电气设备的数量和种类比较多,任意环节出现故障都会影响风力发电场的正常运行。因此需要在风力发电场的各个环节设置保护和测控装置,监测风电场的运行状态。图2为风力发电场的保护和测控装置配置示意图。

2.1箱变测控装置
在陆上风力发电场为降低线路损耗,一般在风机旁配置0.69/35(10)kV箱式升压站。风电场各风机间距达数百米,离集控室较远;升压变均处于空旷的野外,自然环境比较恶劣,不方便人工巡视,使得箱变测控成为风电场的监控难点。箱变测控装置是风电场监控系统的核心部分,对箱变实现智能化管理。箱变测控装置能够对风电箱变进行保护和远程监控,实现“遥信、遥测、遥控、遥调”功能,大大提高风电场的运维效率。

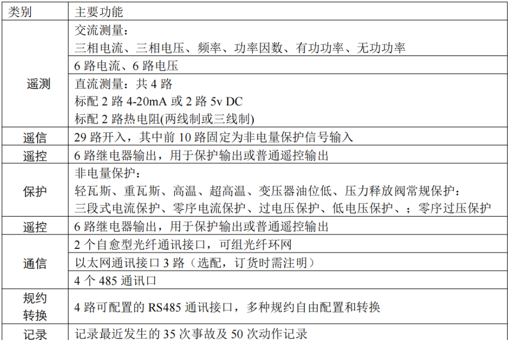
AM6-PWC箱变保护测控装置针对风电及光伏升压变不同要求的集保护、测控、通讯一体化装置,其功能配置如下表所示。

2.2 低压侧线路和母线保护测控
多台风机经过第一次升压为35(10)kV后并联为一个回路接入升压变电站低压侧母线,当风电场风机数量比较多时,汇入升压变电站低压侧母线的线路也比较多。为了实现监测,线路配置线路保护装置、多功能测控仪表、电能质量监测装置、无线测温装置,实现对线路电气保护、测量以及温度的实时监测,低压侧母线设置弧光保护装置


表1 低压侧线路、母线保护测控配置
2.3 主变压器保护测控
风机发电在低压侧母线汇流后经过主变压器升压至110kV并入电网。主变压器配置差动保护、高后备保护、低后备保护、非电量保护、测控装置及变压器温控、档位变送器,实现对主变压器的保护测控功能,集中组屏安装。

2.4 高压线路保护测控
风力发电场发出的电能经过两次升压至110kV后并入电网,110kV线路配置光纤纵差保护、距离保护、防孤岛保护、测控装置等。

3.风力发电场监控系统
风力发电场监控平台实现对风电场的运行状态和风机的实时数据进行监测、控制和管理,提高风电场的可靠性和运行效率,降低维护成本,实现智能化管理。
风力发电场占地面积比较大,设备分散,系统对数据通讯可靠性和实时性要求比较高。在具备条件的情况下采用光纤冗余环网进行数据采集和通讯,也可以采用LORA无线方式进行数据传输。

风机机组PLC和箱变测控装置数据通过光纤环网上传至控制室数据服务器,升压站综合自动化系统数据通过以太网上传数据服务器,多功能仪表、无线测温、温度变送器、档位变送器、直流系统以及其它智能设备接入通讯管理机上传数据服务器,如图4所示。

3.1风场监控
对整个风电场风机的基本参数(包括风速,功率,转速等)的综合展示,并且可通过远程控制单个或多个风机的启停,实现对每个风机的日发电量,月发电量,年发电量的监控,便于实时监视风机的运行状况。
1.1机组监控
对机组内的各个控制模块的参数以及控制状态的监控,模块包括:变桨,偏航,齿轮箱,发电机,液压站,机舱,变流器,电网,安全链,转矩,主轴,塔基,测风仪等。实现对每个模块的参数、故障及趋势图的综合展示。
1.2实时数据显示
风电场内的风机、变电站等设备都配备传感器和监测设备,能够实时采集设备的运行电气数据、温度、振动等参数,异常时及时预警。
1.3功率管理
对有功参数和无功参数的展示、有功与无功的控制调节等功能,切实可行的降低企业的运营成本,为实现节能减排的目标提供数据支撑。
1.4生产报表
对风电量、风场性能指标、机组新能等重要参数进行报表功能的显示和,支持按照时间维度(日、月、年)统计各风电场设备的运行情况。按日、月、年的查询方式,对重要参数进行分类分项统计,并生成报表。
1.5统计分析
支持多种统计分析功能,充分挖掘数据潜在价值,提供节能优化方案,为管理者提供决策依据,切实可行的提高企业的管理水平,并且实现节能减排、科学生产的目标。分析方式包括:故障统计,功率曲线,可利用率统计,风玫瑰图,风速功率报表,月日利用率以及停机时间统计等。
下一篇:离子液体在锂电领域的应用研究