时间:2023-09-01 11:43
人气:
作者:admin
直流参数主要包括电源电流IQ、输出高低电平VOHL和转换电平VIHL等。
在ATE测试中,我们不采用常规的测试方法,而是使用Kelvin连接方式测电阻。Kelvin连接,也叫四线制连接,是一种测量微小电阻的方法。它能有效的去除导线电阻等杂项对微小电阻的影响,使测试结果更精确。

这项测试 用来检查芯片的信号管脚电器特性上是否连接正常,没有发生信号管脚之间短路 或者信号管脚和电源或地短路的情况。在生产测试中,测试时间往往决定着测试成本,让有缺陷的芯片提前结束测试是非常有必要的,所以开短路和漏电流这类 测试时间较短,且在某种程度上能较全面地检查出有缺陷的芯片的测试项放在前面测试是测试过程中通常的做法。
在理想的工艺条件下,可以认为 MOS管的控制端和导电通路的输入输出端之间的电流近似为零。但实际上总是有一部分电子穿过氧化硅层到达控制端,形成漏电流,当漏电流过大时就会对 MOS管的电性特性产生影响从而影响整块电 路的特性,甚至无法正常工作。所以必须把漏电流限制在一定范围之内,当漏电流超过这个范围时,就可认定这是一块有缺陷的电路。
AC参数测试和功能测试息息相关,当进行AC参数测试时,适当的时序参(如:周期,驱动沿位置,比较沿位置等)和信号格式(如:信号波形)需要预先被设置为可供调用的被测参数,然后一系列的测试向量会被执行,用来确保预先设定的这些AC参数能全部被测试。
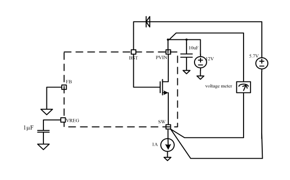
根据设计要求,芯片具有两种软启动机制,其中一种用于电路启动时为了防止浪涌电流,在VFB小于0.6V时将电感的最小关断时间由Minon延长到 minOff。

熔丝修调是一种很常见的修调手段,实现的原理较为简单,即通过烧断电路内部不同电阻之间的熔丝来改变电阻网络的电阻值,从而改变输出电压。

利用设计好的 ATE测试系统,在25℃下对ADP2381进行测试并采集数据。
漏电流测试结果与最小开/关时间测试结果通过上述方法同理可得,此处不在做展示。