时间:2023-08-28 09:45
人气:
作者:admin
先提出一个电源指标需求:低噪声、大电流(>=500mA)、高效率,这是一种很常见的设计需求,例如手机中高像素CAM的DVDD电源设计要求就是如此,DCDC电源和传统的LDO(PMOS构成)貌似都无法满足这个需求。
这个时候就需要我们的超低压差LDO(NMOS构成)来完成这个艰巨的任务了。
在了解超低压差LDO和传统LDO的区别前,我们先简单了解一下PMOS和NMOS的特性差异:NMOS使用的载流子是电子,而PMOS采用的载流子是空穴,就这导致在相同的工艺尺寸下,NMOS的导通电阻更小,过流能力更强。
我们都知道LDO是线性稳压器,其原理就是通过反馈电阻、误差放大器等模块,使内部的MOS管工作在恒流区(即饱和区),如下图所示,从而使输出电压保持稳定。那么,损耗
在MOS管上的功耗就为(Vin-Vout)*Iout。

因此,当Iout非常大的时候,必须降低Vin和Vout间的压差,来减小电源的损耗和发热。
在手机、AR等便携式消费电子产品中,LDO的封装通常都是非常小的。传统的PMOS管LDO的过流能力通常在300mA以下,且LDO的drop电压通常也在百mV级别,无论是带载能力、效率、热耗,都无法满足我们文章开头提出的技术指标。
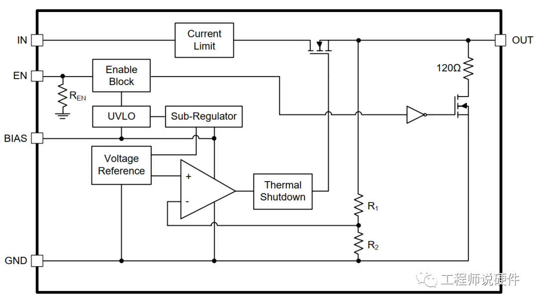
我们再详细研究一下NMOS管LDO的内部框图,其主要也是由MOS管、分压电阻、参考电压电路、误差放大器构成的一个负反馈回路。仔细观察会发现其比PMOS LDO多一个BIAS pin,这是因为NMOS管的导通需要Vgs电压大于0,因此BIAS的电压就需要比Vout电压高,规格书中都会有明确标注。


最后总结一下:超低压差LDO(NMOS管构成)相比传统LDO(PMOS管构成),其输出电流更大,drop电压更小,效率更高(得益于NMOS管的特性),通常用在对噪声、带载能力都有严格要求的场合。但两者的内部环路模块基本一致,分析方法也相同。
大家知道有这样一种特性的LDO就行,硬件工程师的一大能力就是随时随地都能有合适的器件和方案应用到项目中去。
以上就是本期分享的所有内容啦,欢迎大家持续关注,更多干货正在快马加鞭地赶来。
审核编辑:汤梓红