时间:2023-08-30 09:07
人气:
作者:admin
软开关技术实际上是利用电容与电感的谐振,使开关器件中的电流或电压按正弦或准正弦规律变化。当电流过零时,使器件关断,当电压过零时,使器件开通,实现开关的近似零损耗。同时,有助于提高频率,提高开关的容量,减小噪声。
相对于软开关,普通开关电源的转换器也叫硬开关。
按控制方式,软开关可以分为:脉冲宽度脉冲频率调制式(PFM)、脉冲频率调制式(PWM)、脉冲移相式(PS)三种。
一、PWM变换器
PWM控制方式是指在开关管工作频率恒定的前提下,通过调节脉冲宽度的方法来实现稳定输出。这是应用最多的方式,适用于中小功率的开关电源。
1.零电流开关PWM变换器

图1:Buck型ZCS-PWM变换器
上图是增加辅助开关控制的Buck型零电流开关变换器。其工作过程与前面过程略有差异:
1)线性阶段(S1、S2导通):开始时,在LR作用下,S1零电流导通。随后,因Uin作用,ILR线性上升,并到达ILR=Io。
2)正向谐振阶段(S1、S2导通-关断):当ILR=Io时,因CR开始产生电压,VD在零电流下自然关断。之后,LR与CR开始谐振,经过半个谐振周期,ILR再次谐振到Io,UCR上升到最大值,而ICR 为零,S2关断,UCR和ILR将被保持,无法继续谐振。
3)保持阶段(S1导通、S2关断):此状态保持时间由PWM电路要求而定,保持期间,Uin正常向负载以I0供电。
4)反向谐振阶段(S1导通-关断、S2导通):当需要关断S1时,可以控制重新打开S2,此时在LR作用下,S2电流为0。谐振再次开始,当ILR反向谐振到0时, S1可在零电流零电压下完成关断。
5)恢复阶段(S1关断、S2导通):此后,UCR 在Io作用下,衰减到0。
6)续流阶段(S1关断、S2导通-关断):UCR衰减到0后,VD自然导通开始续流。由于VD的短路作用,S2可在此后至下一周期到来前以零压零电流方式完成关断。
可见,S1在前四个阶段(线性、谐振、保持)均导通,恢复及续流时关断。S2的作用主要是隔断谐振产生保持阶段。S1、S2的有效控制产生了PWM的效果,并利用谐振实现了自身的软开关。
该电路的开关管及二极管均在零电压或零电流条件下通断,主开关电压应力低,但电流应力大(谐振作用)。续流二极管电压应力大,而且谐振电感在主通路上,因而负载、输入等将影响ZCS工作状态。
2.零电压开关PWM变换器

图2:Boost型ZVS-PWM变换器
上面是Boost型零电压谐振变换器。在每次S1导通前,首先辅助开关管S2导通,使谐振电路起振。S1两端电压谐振为0后,开通S1。S1导通后,迅速关断S2,使谐振停止。此时,电路以常规PWM方式运行。同样,我们可以利用谐振再次关断S1,CR使得主开关管可以实现零关断。S1、S2的配合控制,实现软开关下的PWM调节。
该电路实现了主开关管的零压导通,且保持恒频率运行。在较宽的输入电压和负载电流范围内,可以满足ZVS条件二极管零电流关断。期缺点是辅助开关管不在软件开关条件下运行,但和主开关管相比,它只处理少量的谐振能量。
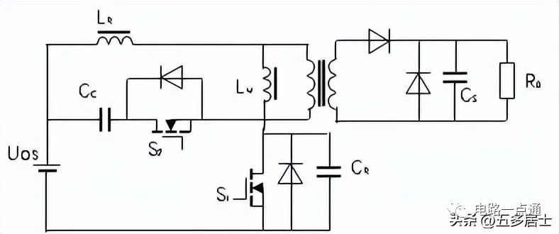
3.有源钳位的零电压开关PWM变换器
下图为有源钳位的ZVS开关PWM变换器,这是个隔离型降压变换器。其中,LR为变压器的漏电感,LM是变压器的激磁电感。CR为S1、S2的结电容。这个电路巧妙地利用电路的寄生LR、CR产生谐振而达到ZVS条件。同时,CR有电压钳位作用,防止S1在关断时过压。
这里的辅助开关S2同样是通过控制谐振时刻,来配合S1进行软开关。该电路具体工作过程从略。

图3:有源钳位ZVS-PWM正激变换器
(这个开关的课堂讲解略)。
二、PFM变换器
PFM是指通过调节脉冲频率(开关管的工作频率)来实现稳压输出的。它控制电路相对简单,但由于它工作频率不稳定,因此一般用于负载及输入电压相对稳定的场合。
1.Buck零电流开关变换器

图4:Buck型ZCS准谐振变换器
该电路就是前面动态过程分析讲的典型ZCS降压型拓补结构。我们可利用谐振电流过零来实现S1通断,脉宽事实上受谐振电路参数控制,但我们可以控制S1开通时刻(即频率)来实现PFM。
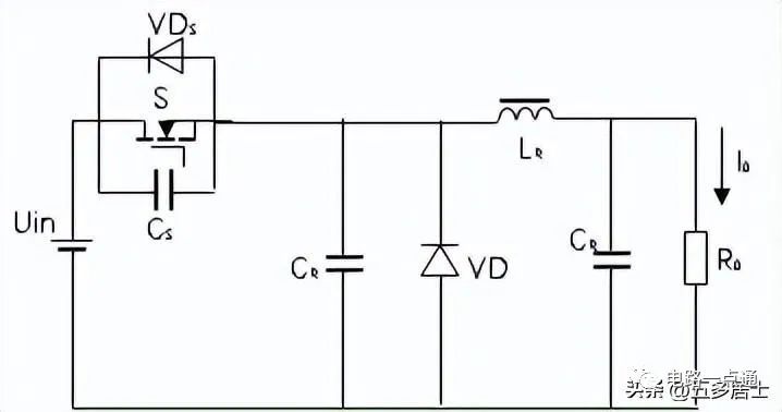
2.Buck零电压开关变换器

图5:Buck型ZVS准谐振变换器
这个电路是一个Buck型电路结构它利用。它直接利用输出电感作为谐振电感,和CR产生谐振。过程是:
1)线性阶段(S导通):S导通时,输入电压Uin将对CR充电,并提供输出恒流I0。开始时,由于续流过程没有结束,VD将维持一段时间向LR提供电流。
2)谐振阶段1(S导通-关断):随着CR电压的上升,VD逐步承受反压关断。LR、CR开始谐振,输入电源既要提供负载恒定电流,又要提供谐振电流。由于电源钳位作用,VD无法恢复续流。谐振中,可以选择某一时刻关断S,关断时两端电压为0。
3)谐振阶段2(S关断):此后,LR、CR、CS共同谐振。当CR电压谐振到过零时,VD重新导通续流。
4)谐振阶段3(S关断-导通):续流期间,LR、CS继续谐振。当CS电压过零时,可以重新开通S。
这个电路是利用S的关断时刻来达到PFM调节的。
三、PS软开关变换器
脉冲移相软开关变换器用于桥式变换器。桥式变换器必须是在对角开关管同时导通时,才输出功率。我们可以通过调整对角开关管的重合角度,来达到调节电压的目的。在中、大功率电源中,经常使用这种变换器。
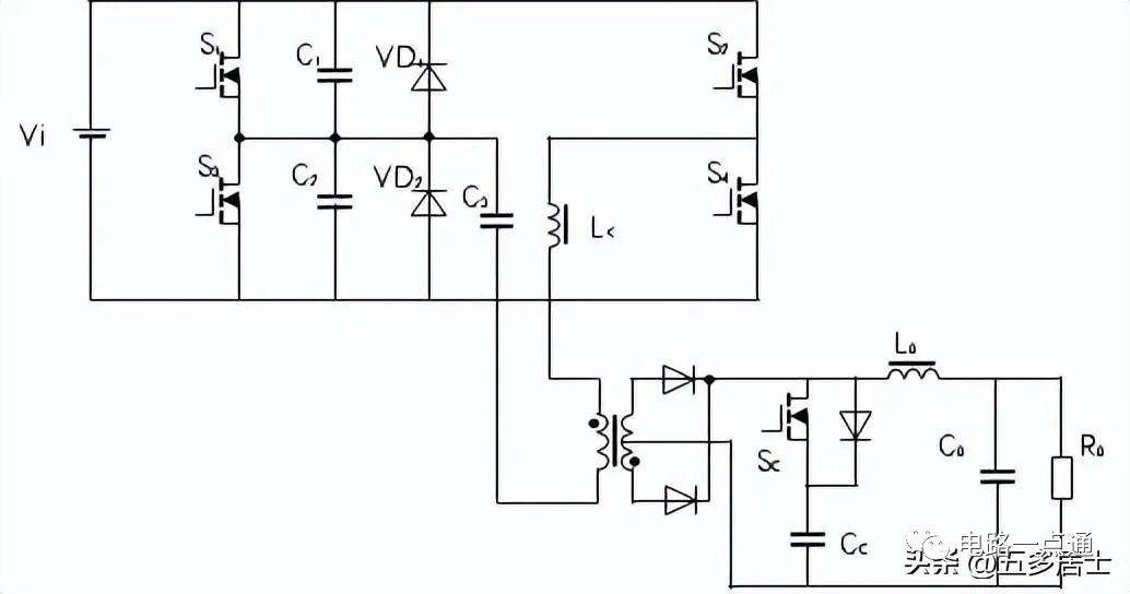
1.移相全桥零电压零电流变换器
下图是移相式PS-FB-ZVZCS-PWM(移相-全桥-零电压零电流-脉宽调制)变换器电路拓补结构图。
C1C、C2C是开关管结电容或并联电容,LR为变压器的漏电感,LS为串联的饱和电感,Cb为阻断电容。VD1-VD4用做续流二极管。
原理简述:这是一个全波桥软开关变换器,我们可以让S3、S4在移相时滞后,则我们把S1、S2称为超前桥臂,S3、S4称为滞后桥臂。S1、S2可以在LR、LS、C1C、C2C、副边耦合电感等的谐振作用下,实现零电压开关。在电流过零时,由于阻断电容、饱和电感作用,使得零电流有一定保持时间,在此期间,S3、S4实现零开关。
如果把LS、Cb去掉,在S3、S4两端并联两个谐振电容,就构成了移相全桥零电压变换器。

图6:移相全桥零电压零电流变换器
2.不对称移相全桥零电压零电流变换器
下图中,超前臂外接了旁路电容和反并二极管,而滞后臂则没有。所以称为不对称移相全桥变换器。这个电路同样是通过谐振在零压时开关S1、S3,而在零电流开关S2、S4。
这个电路和对称全桥的区别是,对称全桥由于滞后桥臂有续流二极管和电容,因此在电流过零后,将形成反向流通渠道,因此要有比较大的电感来维持电流过零的时间,以完成对滞后桥臂的开关。而不对称全桥则因为滞后桥臂没有了通路,因此过零后能保持在零电流,以便完成滞后臂的开关。
同时,由于对称全桥电路原边串联了比较大的电感,因而电源效率会有一定损失。而不对称电路可以不串较大电感,所以损耗降低,电源效率得以提高。
下面是该电路的工作过程要点分析如下:

图7:不对称移相全桥零电压零电流变换器
1) 先看对角导通,如S1、S4开通时,原边能量正常向副边传输,C2、Cc充电。
2) 当S1关断时,C1充电,C2放电,原边电流方向不变。由于C1上升是渐进的,所以S1属于零压关断。
3) 当C2放电过零,VD2开始反向导通时,可以控制S3导通,因此S3为零压导通。
4) S3导通上升沿触发一单稳态脉冲,控制辅管Sc导通。此时,Cc电压被瞬间接到变压器副边。从而在原边产生一瞬间高压,此较高电压将加快原边电流迅速复位归零。
5) 当电流回零后,辅管关断。此时副边又被钳制在近似短路的低电压,原边电压也迅速降低。使得C3电压反向加到S4上,促使S4在零电流下关断。
6) 此时,在Lk作用下,同时可以零电流开通S2。电流换向成功,进入下半个周期。
7) 副边在原边换向的同时,也完成换向,且由于Cc的存在,抑制了整流管的反向尖峰电压。
四、其它软开关技术应用及发展概况
其实,为了提高对输入电压、负载变化的适应能力,降低开关管电压、电流应力,减少开关损耗等目的,其它改进型的软开关类型还有很多,也有许多问题需要讨论,远远不是这些篇幅所能探讨的。这里只简单浏览相关典型软开关电路,感兴趣者可查阅相关专业资料。
1、 半桥不对称PWM变换器
与全桥变换器不同,在合适的控制方案下,半桥电路也可以组成不对称ZVS变换器,但无法构成ZVZCS电路。它可以实现开关管的零压切换,且在宽负载和输入电压范围实现恒频PWM调节。
2、 有源与无源软开关
一般的软开关,分为有源和无源两种。传统的软开关要附加有源器件(如开关)及控制电路,近几年逐步开始开发无源软开关,从而促进了电路的简化和开关电源的成本降低。
这项技术的关键是用简单的电路结构来实现dv/dt、di/dt的降低,从而有效地完成ZVS、ZCS控制,以消除电路中的有源部分。
3、 DC/DC变换器
DC/DC变换器实际上就是前面讲到的各类变换器。只是去掉开关电源的输入电路及部分输出整流器件,形成简单的DC/DC转换模块。这类器件目前取得了较大范围的应用,使得用户可以简单地构件自己的电源系统。
这种器件的研发,成为开关电源的一个重要分支。
4、 软开关逆变器
借用软开关的概念,在全桥电路上适当改进,可以构成软开关全桥有源逆变器电路。所以,软开关技术的应用不仅仅限于开关电源本身,其它类似功率变换电路也可以借用这个技术,而实现功率器件的软开关,从而降低损耗,提高效率。典型的如变频器、电机保护器。
5、三电平电路
在大功率高电压变换电路中,管子的电压应力必须尽量降低。因此,研发了所谓三电平电路。通过增加“变换电感”和电容器件,达到降低电压应力的目的。这个方案可以使开关管电压应力降低到输入直流电压的一半。
6、 其它电路及发展方向
变换器电路实际还有很多问题需要讨论,我们在有限的时间内不可能完全涉及。
变换器目前的发展大体有如下两个主要趋势:
(1) 朝高功率密度、大电流发展。以满足高功率电源需要。
(2) 朝低压发展,以满足低损耗系统的需要。目前在1VDC电源方向展开了一系列研究。
审核编辑:汤梓红
上一篇:高压放大器在使用中有哪些特点呢
下一篇:威兆MOS在光伏优化器中的应用