时间:2022-09-26 10:33
人气:
作者:admin
一、概述
HJ1452是一种高度集成的模拟传感器信号处理器,具有放大、校准和温度补偿功能,其综合工作特性可以逼近传感器所固有的可重复能力。其全模拟信号通道在输出信号中无引入量化噪声,并利用集成的四路16位数/模转换器(DAC)实现了数字化校正,对信号的零位和幅值进行校准,赋予了传感器产品真正的可互换性。该产品提供了四种封装形式:陶瓷双列直插D16S2、陶瓷扁平封装F16-01和陶瓷扁平微封装SSOP16-01、LCC16(SE)陶瓷无引线封装。可适用于优化工业制造和过程控制中所采用的电阻传感器。
主要特点有:
具有放大、校准和补偿功能;
单引脚数字编程;
16位的零位和幅值的校准精度;
无需外接调节元件;
内嵌查找表,支持多点校准的温度修正;
全模拟信号通道;
支持电压桥和电流桥激励;
高达3.2kHz的响应频率;
内嵌通用运算放大器;
Secure-Lock防止数据破坏;
适用于输出灵敏度从1~40mV/V的传感器;
2mA低电流损耗。
二、电原理框图

三、封装形式及引出端功能
1.封装形式
采用LCC16(SE)陶瓷无引线封装、SSOP16-01(X)陶瓷扁平微封装、F16-01(DW)陶瓷扁平封装和D16S2(DS)陶瓷双列直插(具体尺寸以实物为准)。

2.引出端功能

四、绝对最大额定值

五、电特性
除非另有说明,VDD=+5V,VSS=0V,TA=+25℃。

注: 1)不包含传感器和负载电流。
2)所有电子温度误差同传感器误差共同被补偿。
3)传感器和HJ1452必须在同一温度下校准和使用。
4)这是所允许的传感器最大偏移量。
5)这是折算到传感器驱动电压的传感器的灵敏度,假设一个期望的+4V满跨度输出和2.5V桥电压。
6)位权与VDD成比例关系。
7)推荐在室温下,设定EEPROM程序。
8)在送出任一指令前,允许最小6ms间隔时间。
六、典型应用
典型应用图中,HJ1452只需最少的外部器件,所需外部元件如下:
一个电源旁路电容;
一个可选的EMI抑制电容;
两个可选电阻,RISRC和RSTC,用于特殊类型传感器电桥。
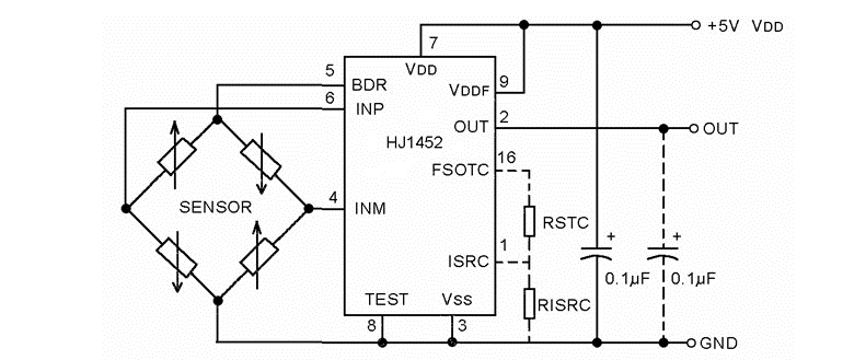
1.比例输出电路
HJ1452提供了一个高性能的比例输出,而只需要最少外部元件,所需外部元件如下:

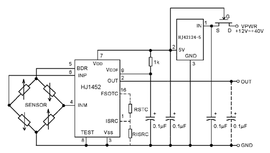
2.非比例输出电路

七、应用注意事项
1.在紧靠VDD端接入0.1~5µF钽电容。
2.可在输出端接入一个EMI抑制电容。
3.有关应用详细资料可查阅MAX1452的PDF。
相关产品推荐:
1、HJ140X耐高温四通道数字隔离器
2、HJ393A/B/C耐高温
SiC-MOSFET/IGBT隔离式驱动器
3、HJ1050/ HJ1050A高速CAN隔离收发器
4、*HJ11867三通道磁通门信号处理电路
上一篇:三线制4~20mA硅压阻桥变送器
下一篇:热力管道无补偿电预热设备解决方案