时间:2023-08-24 08:08
人气:
作者:admin
智能门锁是定位年轻人市场的门锁,秉承安全、易用、简约、家居的设计理念,追求简洁至上和高性价比。在设计上,一款好的智能门锁自唤醒圆形活体指纹头设计,自然贴合平面,更贴合各个手指。同时还支持远程授权开锁等功能特点,打破时空限制,方便人员出入,开门时间和方式一目了然。
这时候,拥有FP6291升压芯片的升压驱动模块的智能门锁可以很好地贴合这类型的功能特点。下面,雅欣带大家一起来看看FP6291升压恒压芯片驱动模块在智能门锁中的应用。
FP6291升压芯片特征:
FP6291是一款异步内置MOS管升压恒压芯片,与肖特基和电感形成回路组成升压架构;
工作电压2.6-5.5V,适用单节电池和3.7V、5V供电升压;
恒压基准(VFB)为0.6V±2%,误差小,提高输出的准确度;
输入限流(OC)可调为0.5-2.5A,可根据需求改电阻值调整限流点;
低功耗,芯片关机功耗低于1uA;
高效保护:该芯片内置多种保护功能,包括过温保护(OTP)、可调过流保护(OCP)、低压保护(UVP)。
FP6291升压芯片引脚图:

FP6291升压芯片在智能门锁的应用:
在智能门锁电量耗尽的情况下,应急电源外接移动电源(USB5V输入) FP6291升压到7.4V供电可应急开锁。
FP6291芯片升压流程图:

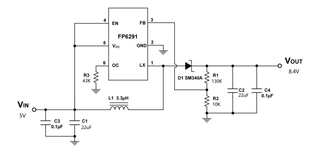
应用电路原理图:

FP6291在PCB板中的位置如下图所示:

智能门锁整体PCB板块图:

总结
综上所述,智能门锁是指区别于传统机械锁的基础上改进的,在用户安全性、识别、管理性方面更加智能化简便化的锁具。FP6291升压芯片升压工作原理简单且高效,结构完善且可靠,除了智能门锁外,也适用于各种产品驱动升压需求,如移动电源,蓝牙音箱,便携式设备等领域。
以上就是雅欣FP6291升压驱动芯片在智能门锁中应用的全部内容分享,如果您有智能门锁方案开发需求,升压恒压芯片助你一臂之力,欢迎和我们联系!

上一篇:用于高面积容量电池的多功能碳纤维
下一篇:DC电源模块在工业自动化中的应用