时间:2023-08-23 16:44
人气:
作者:admin
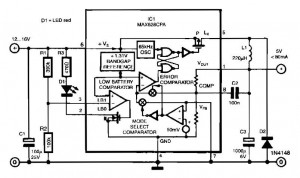
开关电源 (SMPS) 因其紧凑的设计和约 80% 或更高的高效率,现已广泛应用于现代电子设备中。这里介绍的开关模式稳压器电路的效率约为 85%。

由于使用了MAX638CPA 5V CMOS降压可调开关稳压器IC,电路非常简单。通过该 IC,12 至 16 Vdc 的输入电压转换为直流电压 5VDC。您可以看到这里只使用了 9 个额外的外部元件来完成电路。
电阻器 R1 和 R2 用于指示电池电压何时变低:一旦引脚 3 上的电压低于 1.3 V,D1 就会亮。对于分压器所示的值,这对应于电源电压低于约6.5V。IC的输出被由L1、C3和D2形成的简单LC滤波器分流。
IC 上的振荡器生成约 65 kHz 的时钟频率,并通过两个 NOR 门驱动输出晶体管。内置错误检测器、“电池电量低”指示器或电压比较器可以阻止时钟频率,从而导致晶体管关闭。
MAX638CPA IC 将 5 V 输出电压与内置基准电压源 (FET) 进行比较。根据负载的不同,FET 的导通时间可能更长或更短。通过 FET 的最大电流为 375 mA,对应的最大输出电流为 80 mA。