时间:2023-08-24 15:31
人气:
作者:admin
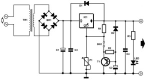
这里 介绍的单电源软启动电路概念简单,功率小,电压平稳。该电源电压实际上用于控制套件K8003 © VELLEMAN,它可以平滑点燃外部卤素聚光灯(500 瓦)或内部聚光灯(例如浴室照明),停电是瞬时的。您必须将此电路安装在完全绝缘且防水的外壳中。

该电路基于LM317,可以根据施加到输入的电压在 1.25V 至 27V 之间改变电压(输入电压必须大于输出电路的 3V)。
增加元件(R 和/或 C)的值会导致 P1 达到预设电压的上升时间增加 1.25V。根据元件列表中显示的数字,10 V Usort 的时间为 ± 3 秒。
软启动电源零件清单:
BR1=桥式整流器50V 1A(或以上)
C1=470uF 40V
C2=47uF 40V
C3、C4 = 0.1uF MKT
R1 = 220 欧姆
R2 = 4K7
R3=1K(根据输出电压适配)
D1、D2 = 1N4001
LED = LED
IC1=LM317T
线性电位器P1=2K5
SW1 = 单开关或跳线(开/关定时器)
T1 = BC557(B 或 C)
TR1 = 1 V 12 VA 变压器(根据电压和电流输出进行调整)
上一篇:24V/2A直流电源电路图