时间:2021-10-29 01:34
人气:
作者:admin
FP7126 是平均电流模式控制的 LED 驱动 IC,具有稳定输出恒流的能力,优秀的负载调整率与高精度的电流控制。不用额外增加外部补偿元件,简化 PCB 板设计。可接受 PWM 数位调光,建议调光频率 0.1kHz~20kHz。
特色
高速反应回路
可接受PWM数位调光
具有过温保护功能
短路保护功能
输入欠压保护
PIN 脚描述
降压型应用电路
应用条件:
输入电压 = 58V~72V
输出 LED 电压 = 52V
输出 LED 电流 = 2A
调光范围:0.1%~100%

C1:输入电容,电容值依输出瓦数决定,稳定输入电压纹波。
C2:VDD 稳压电容,建议使用贴片电容(MLCC)。
C5:输出电容:降低输出电流纹波,改善 EMI 电磁辐射。
R1:降压电阻,此电阻会消耗较大瓦数,建议采用多电阻并联方式。
RCS:输出电流设定电阻,建议尽量靠近 IC,降低输出电流侦测误差。
D1:输出滤波二级管,建议使用萧特基二级管,降低在二级管上的功率损耗。Q1:FP7126 输出推 MOS 控制回路电流,此 MOS 需挑选合适的内阻(Rds(ON))与闸极电荷总量(Qg)。
L1:此电感提供电路回路储能/放能与滤波功能,输出瓦数越大线径要越粗;电感量会直接影响工作频率,需依照工作条件设计合适的电感值。
PCB Layout 建议事项
※ VIN=70V, LED=52V, Inductor=68uH, TA = 25°C, unless otherwise noted
※ VIN=70V, LED=52V, Inductor=68uH, TA = 25°C, unless otherwise noted
外部元件设计说明:
电感:
电感(L)的挑选会直接跟工作频率(f)有关,所以先决定好工作频率后即可作下列推算。
对应不同的占空比(Duty)下,FP7126 的最高工作频率(Frequency)也有上限值,如下图区间内是可设定操作的范围,占空比(Duty)可透过下式计算:
输入电阻:
选用输入电阻(RIN)的时候需要考量操作电压的最大值(VIN_MAX)与最小值(VIN_MIN),也需考虑电阻封装的最大瓦数(PRIN),一般会建议输入电阻采用多组并联方式,并联数为 N,电阻最大值即可用以下算式计算。
最小值需考虑 FP7126 整体耗电量,其中包含了 FP7126 的静态耗电(IQ)与推MOS 时候的耗电(ISW),推 MOS 耗电量会跟挑选 MOS 的闸极电荷总量(Qg)有关,有上述参数候可以用下列算式计算出最小电阻值。
最后挑选的输入电阻值(RIN)只要符合最大值到最小值区间内即可。
调光说明:
FP7126 的 DIM 脚可接受数位 PWM 调光,高电平至少要 2.5V 以上,低电平至少要 0.75V 以下,调光频率可接受 0.1kHz~20kHz。
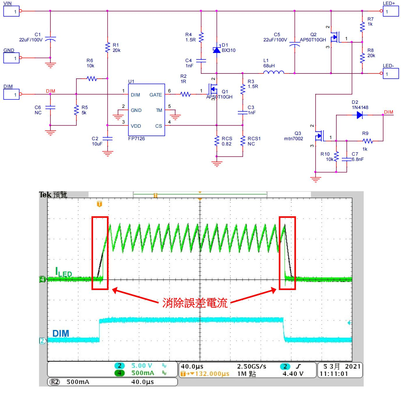
在高频调光下容易产生较多的电流值偏差,是由于每次调光开启与关闭的时候电感充电上升与放电下降导致,此偏差效应在电感越大偏差就越大。欲降低此电流偏差效应,建议降低电感量加速电感充放电时间,或是降低调光频率,降低电感充放电时间占整体调光时间的比例。以下波形可看出明显差异:
高精度调光:
针对精度要求较高的调光设计,可以采用以下电路达到高精度调光效果,在 LED两端并联 Q2 MOS 作精准的电流调控,可以消除电感充放电时候产生的误差电流。