时间:2023-08-22 14:14
人气:
作者:admin
作者:屈工有话说
如今电子产品功能越来越强大,电子线路也越来越复杂。在需要考虑的诸多因素中,电磁干扰(EMI)是绝对不容忽视的一个,也是最令人头疼的一个。本文我们将以24V1.5A 电源适配器为例,分享下EMI整改的几个技巧。
以下为测试样机图片:


CR5268TP样机图片
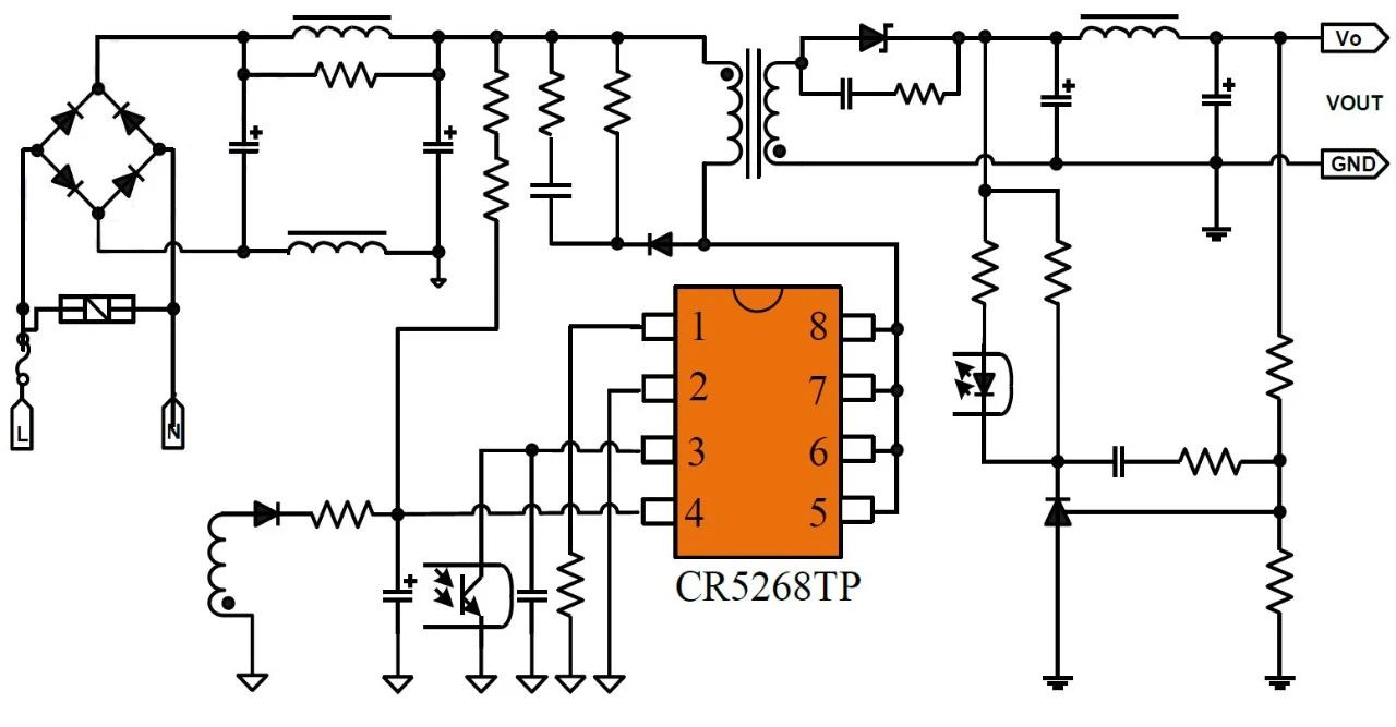
【应用】储存设备电源/适配器/充电器等
【规格】24V1.5A
【控制IC】CR5268TP
CR5268TP:高能效CCM+PFM绿色节能PWM控制开关
CR5268TP是一款高集成度、低待机功耗的CCM+PFM混合电流模式PWM控制开关。CR5268TP轻载时会降低频率,最低频率22kHz 可避免音频噪声。CR5268TP提供了完整的保护功能,如OCP、OTP、VDD_OVP、UVLO等。软启动功能可以减少系统启动时MOSFET的应力,前沿消隐时间简化了系统应用。通过频率抖动和软驱动电路的设计,降低开关噪声,简化了EMI设计。CR5268TP提供DIP-8L的封装。
主要特点
●较低的启动电流 (大约3μA)
●全电压范围待机低于75mW
●满足六级能效标准
●内置软启动减少MOSFET应力
●内建同步斜坡补偿,消除次谐波振荡
●内建频率抖动功能,降低EMI
●内置65kHz开关频率
●轻载降低工作频率
●输出二极管短路保护
●VDD过压保护功能
●内置前沿消隐电路
●逐周期过流保护
●内置过温保护
●过载保护
●DIP-8L绿色封装
基本应用
●电源适配器
●充电器
●存储设备电源
典型应用

管脚排列

管脚描述

【问题描述】
EMI辐射未达到要求,以下是未优化时的测试图片:

未改善时的EMI辐射报告
【解决思路】
01、更换元器件:采用EMI/EMC优化的元器件替换原有元器件,如滤波电容、阻尼电感等。
02、采用合适的滤波器/电容:在开关电源的输入和输出端口加入合适的滤波器,降低EMI噪声。
03、优化开关管的驱动电路:采用合适的开关管驱动电路,减小开关管的开关时间,降低EMI噪声。
04、合理的屏蔽设计:所有的电缆应当尽量使用屏蔽型的,并将其合理连接到设备的屏蔽壳体上,以达到屏蔽目的。
05、改变变压器结构:不同的变压器结构呈现出的EMI效果会不一样,每一款电源都有不同的绕法结构。
06、优化PCB布局:合理布局电路板,减少回路面积,降低电磁干扰;引入分段并联接地结构,确保大地的连续性和完备电性,减少共模噪声。
【调通要点】
由于PCB已经定型,根据波形图来看,超出标准1个DB,是有可能更改外围元件来将EMI压下去的,以下是逐步更改后的波形图:

适当增加初级电感感量,从超1个db变为有0.8个db余量,但余量还不够,要继续改善。

把VCC处二极管由快管变为慢管后,EMI也有所改善,读点下来有4个db能满足需求,但由于要做货,为避免样机出现误差问题导致用不了,于是继续改善。

通过改变变压器结构,从顺绕变为反绕,发现效果不错,余量足够。但发现热机后,EMI效果会变差,于是继续找原因。
【最终结果】
经过更改多处电路后,EMI在热机后依旧会变差,于是开始怀疑是否是器件有问题,通过在容值不变的情况下更换初级输入电容的品牌后,热机后EMI变差的问题解决,以下是解决问题后的波形图:

由图可见,通过调试后,EMI余量十分充足,完全满足客户需求。
审核编辑 黄宇
上一篇:DC电源模块关于高效率的特点