时间:2023-08-17 10:00
人气:
作者:admin
摘要
据高工锂电不完全统计,截至7月31日,钠离子电池产业链投融资金额超500亿元,已有超过26家钠电产业链企业获得融资。
2023年以来,国内钠离子电池行业持续火热。凭借低成本、高倍率性能、高安全性等差异化优势,叠加“补充锂电”、“替代铅酸”方面的市场定位,钠离子电池行业吸引众多玩家入局、扩产,目前正处于产业化、商业化的关键阶段。
在投融资方面,据高工锂电不完全统计,截至7月31日,钠离子电池产业链投融资金额超500亿元,已有超过26家钠电产业链企业获得融资。
从企业类别来看,获得融资主要包括8家钠电池企业,10家正极材料企业,7家负极材料企业,1家电解液企业以及1家隔膜企业。
电池
据不完全统计,2023年上半年, 钠离子电池规划产能超120GWh。 从融资用途来看,多家企业将投入中试线及量产产线建设,少部分企业将在2023年年末实现电池量产。

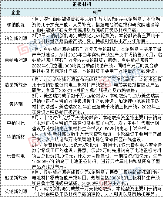
正极材料
钠离子电池正极材料正要分为层状氧化物、聚阴离子化合物和普鲁士类化合物三种主流技术路线。
此前在钠电正极材料方面,市场上接近一半的企业也是选择层状氧化物技术路线。然而,从2023年上半年融资企业布局来看,众钠能源、珈钠能源、启钠新能源等企业均布局聚阴离子技术路线,产业化进程加速。
相比于层状氧化物,聚阴离子化合物兼顾低成本以及长循环等性能,且适配于储能以及工程机械等市场。

负极材料
从负极材料布局来看,融资企业都选择了硬碳材料路线。一直以来,负极材料是制约钠离子电池产业化的关键一环。
一方面,硬碳原材料批次一致性难以保证,不同原材料年份、产地、甚至部位不同都会影响硬碳质量;另一方面,硬碳材料成本高企,国内硬碳材料依赖日本进口,而进口硬碳材料价格约15-20万/吨,相对成熟的磷酸铁锂电池没有成本优势。
此番负极材料企业的融资布局将会推进国产硬碳材料量产进程,从而促使钠离子电池产业化提速。
除了钠离子电池、正极材料、负极材料方面的融资外,蓝固新能源、柔创纳科分别在钠电电解液和隔膜领域获得融资。

蓝固新能源在6月宣布完成超亿元A+轮融资,融资资金将主要用于产线建设、技术研发等方面。据悉,蓝固新能源的钠离子电解液已于2022年9月实现吨级量产,具备5000吨钠电池电解液生产能力。
同月,柔创纳科完成了数千万元A++轮投资,融资将主要用于超级电容隔膜产能的扩张及快速提高市占率、钠离子电池隔膜中试线完善及加速下游客户认证、固态电池锂离子导体隔膜及电解水制氢膜的研发等。
审核编辑:刘清