时间:2023-08-17 11:01
人气:
作者:admin
本文以单相光伏发电系统中前级Boost电路为例对其进行硬件设计,Boost电路的硬件电路主要包括能量转换电路、开关管驱动电路和信号检测电路的设计。
1、系统指标

2、能量转换电路设计
2.1 能量转换电路原理图

图2 能量转换电路原理图
2.2 能量转换电路器件选型
(1)储能电感L的器件选型(图2中的L1)
已知Boost电路的输入输出电压关系:

根据上式计算占空比可得:0.625
将系统指标中的参数代入上式可得:
另外,结合实际情况,认为输入电压平均在100V左右,此时电感所要承受的最大电流为:
综上所述,考虑到系统的的裕量,电感要适当取得大一些,本例中的电感参数取5mH,其饱和电流参数取为10A。
图3 定制铁硅铝磁环电感实物图(5mH/10A)
(2)输出滤波电容C的器件选型(图2中的C3~C6)
已知输出滤波电容的选取依据:
将系统指标中的参数代入上式可得:
由于本例中Boost电路的输出滤波电容同时作为系统的母线电容,因此在设计时通常留5~10倍裕量(一般情况下2倍裕量即可)。本例中输出滤波电容取2000μF,且输出电容的耐压必须大于输出电压400V。在硬件设计时使用了8个1000μF/315V的电解电容,并采用两个串联为一组,然后四组并联,最终得到2000μF/600V的输出电容。
图4 牛角型电解电容实物图(1000μH/315V)
(3)开关管VQ的器件选型(图2中的Q1)
在对开关管器件进行选型时应考虑器件所能承受的最大电压和最大电流,另外还需考虑最大开关频率等因素。从电路拓扑可以看出,开关管所承受的最大电压即为母线电压400V。考虑到电路中可能存在尖峰脉冲,需要保留一定的耐压裕量,因此耐压参数设计为600V。
从耐流角度分析,输出的最大电流为:
而开关管所要承受的最大电流为:
同样考虑一定的裕量,这里耐流参数设计为50A。
综合考虑以上两点因素,开关管选择英飞凌公司的绝缘栅双极型晶体管IKW50N60T,该型号的IGBT具有600V的耐压和50A的耐流,并且最大开关频率可达20kHz。
图5 开关管IKW50N60T实物图(600V/50A)
(4)二极管VD的器件选型(图2中的D1)
二极管VD所承受的最大电压也是母线电压400V,而所承受的最大电流同样认为是20A。Boost电路中的二极管选择威世公司的快恢复二极管VS-75EPU12L-N3,该型号的二极管具有1200V的耐压和75A的耐流,其反向恢复时间最快可达62ns。
图6 二极管VS-75EPU12L-N3实物图(1200V/75A)
补充:一个用MATLAB编写的小工具
图7 计算Boost电路储能器件参数的工具
3、开关管驱动电路设计
Boost能量转换电路中的开关管采用IKW50N60T(IGBT管),由于处理器的IO口无法直接驱动IGBT的开关动作,因此必须设计相应的驱动电路。M57959L是为驱动IGBT而设计的厚膜集成电路,该模块采用高速光耦隔离输入,且与TTL电平兼容,可直接与处理器的IO口连接。
驱动电路的控制信号由处理器产生,并从M57959L的13号脚输入,驱动芯片的8号脚能够输出故障信号,并通过光耦隔离芯片PC817将故障信号传递给处理器;IGBT的驱动信号由5号脚输出,连接IBGT的G极;其中R3是栅极的限流电阻,需要选取合适的阻值,取值太大影响开关频率,取值过小无法起到保护作用。二极管D2和D3是短路/过载检测二极管,而稳压管DZ1则用来补偿D2和D3的反向恢复时间;稳压管DZ2和DZ3用来对输出驱动信号的进行限幅处理,以保护IGBT的发射结。
图8 开关管驱动电路原理图
4、信号检测电路设计
信号检测电路负责对能量转换电路的运行状态进行监测,并将采集到的信息反馈至处理器以实现对系统的实时控制。需要采集的信号包括输入直流电压信号(最大150V)、输出直流电压信号(最大400V)和输入直流电流信号(最大10A)。
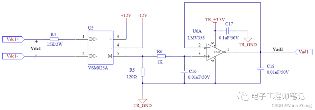
(1)输入电压检测电路(VSM025A匝数比n=2.5)
输入电压信号的检测电路,如图9所示。电压传感器选择VSM025A的霍尔传感器,转换比例n=2.5。首先通过功率电阻R4将待测大电压信号转换为小电流信号,传感器将该电流信号按照1:2.5比例进行输出。进入调理电路后先经过电阻R5将电流信号转换成电压信号,再经RC一阶滤波电路滤除高频干扰信号(R6和C16)。然后通过一级电压跟随器来实现阻抗匹配,最后再经过比例运算放大电路将电压信号调整到符合处理器输入要求的范围内,这里采用的LMV358运放可以将输出限制在0~3.3V。图12中的C17和C18是滤波电容。
待测电压信号为Vdc1,调理输出信号为Vad1,传感器原副边的转换比例为n,因此调理输出信号与待测信号的关系为:
图9 输入电压检测电路原理图
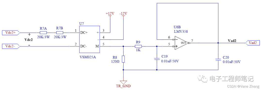
(2)输出电压检测电路(VSM025A匝数比n=2.5)
输出电压信号的检测电路如图10所示,其实现原理参考输入电压检测电路,这里不再赘述。待测电压信号为Vdc2,调理输出信号为Vad2,传感器原副边的转换比例为n,因此调理输出信号与待测信号的关系为:
图10 输出电压检测电路原理图
(3)输入电流检测电路(CSM005A匝数比n=200)
输入电流信号的检测电路如图11所示,实现原理同样参考输入电压检测电路。待测电流信号为Idc1,调理输出信号为Vad3,传感器原副边的转换比例为n,因此调理输出信号与待测信号的关系为:
图11 输入电流检测电路原理图
5、实验验证
(1)实验平台
对Boost电路进行测试,验证其能否正常工作。利用STM32产生50%占空比的PWM信号对电路的开关管进行控制,给Boost电路加70V的直流电压作为输入,并在输出端接100Ω的电阻作为负载,通过示波器观察电路的输出电压波形。
图12 Boost电路功能验证测试平台
(2)实验波形
如下图是Boost电路的测试波形图,从图中可以看出开关管两端波形的占空比为50%,输入电压为70V左右,而输出电压为输入电压的两倍,约为140V。测试结果与Boost电路的理论基本一致,由此验证了本文对于Boost硬件电路设计的合理性。
图13 Boost电路测试输出波形
审核编辑:汤梓红













