时间:2023-08-17 15:31
人气:
作者:admin
1
国标与规定
浪涌防护,是产品设计中的重要一环。电源部分的浪涌防护,尤其重要。
电源模块的浪涌测试标准是参照IEC61000-4-5。该标准适用于电气和电子设备在规定的工作状态下工作时,对由开关或雷电作用所产生的有一定危害电平的浪涌电压的反应。该标准不对绝缘物耐高压的能力进行试验,也不考虑直击雷。
该标准的试验等级分类如下:


对于电源部分,浪涌冲击规定的波形如下:


对于普通的电源浪涌测试,其放电电路内阻通常为2Ω,因此短路峰值电流通常为开路峰值电压的一半。
开路电压的函数表达式为:

短路电流的函数表达式:

感兴趣者可以对以上两公式进行傅里叶变换,分析其频域特性。
2
常用防护器件
浪涌防护电路常用的器件主要有3种:瞬态抑制二极管(TVS)、压敏电阻(MOV)、气体放电管。
在通流能力上,TVS
在反应速度上:TVS>MOV>放电管。时间分别是
在使用中,通常将气体放电管作为第一级防护,MOV作为第二级防护,tvs作为最后一级防护。即:气体放电管放在最接近接口的位置,MOV稍远,tvs则主要是保护需要保护的器件。
TVS反应快,但是能通过的电流小,且自身结电容大;压敏电阻结电容大,能通过的电流较大,但自身阻抗非线性明显,随着电流上升,会有较大的残压,有寿命损耗;气体放电管能通过的电流很大,有结电容小的优点,但是反应速度慢。且有弧光效应,在交流应用中,有可能经过半波才灭弧,在直流应用中,弧光电压制约了直流工作电压的幅值,如果正常直流工作电压高于弧光电压,则导通后会一直导通,直至烧毁。
下图左图为压敏电阻的特性图;右图为气体放电管的特性图,请参考。


请注意右图气体管的波形,Vbk为击穿电压,击穿之后,电压迅速下降到辉光区,Vgl为辉光电压,随着电流进一步增大,导通电压进一步降低到弧光区,Varc为弧光电压,电流继续增大,气体管维持弧光电压。当电流减小,电压从弧光区进入辉光区,进而在Vh处熄灭截止。在使用中,一定要保证直流电压的正常工作范围低于气体放电管的弧光电压,否则气体放电管会一直导通直至烧毁。
3
常用防护电路

如上图,试图用不同参数的压敏并联,或者压敏和tvs直接并联,都是不可取的。这种情况只会将导通电压低的器件或者导通速度快的器件烧毁。在使用中,应该通过电感或者电阻,将压敏和tvs隔开,起到分配电流的作用。
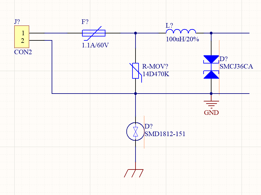
下面以常用电路为例进行分析:

主要器件为SMCJ系列tvs,10d470压敏电阻,与1.1A PTC,用来控制浪涌。其他器件用来进行静电和共模干扰的防护。
首先明确,TVS与MOV不可直接并联,因此需考虑的就是如何让TVS和MOV都能有效工作,起到保护作用。意味着在使用中,通过tvs的电流和tvs上的压降不可超过其限度。多余的电流应该有效通过MOV压敏电阻泄放掉。
以1KV浪涌要求为例,此浪涌的开路峰值电压为1000V,短路峰值电流为500A。在防护中,只要我们有效泄放掉其电流,则tvs和mov可有效钳制其电压。
我们首先查表:

可以得知,SMCJ36CA的最大钳制电压为58.1V,瞬间最大脉冲电流为25.8A。我们对两值分别取55V和25A,可以得到MOV上的泄放电流应为500A-25A = 475A
从MOV数据手册,根据其残压曲线查下表:

10d470的可用AC电压为30V,因此我们查475A与30线的交汇点,可以得知此时MOV残压约为180V,因此用来隔开MOV与tvs的电感或电阻上的压降应为180V-55V=125V,此时通过的电流约为25A,这要求其对于8/20us浪涌电流的阻抗≥5Ω,否则tvs上的电流会偏大。
鉴于我们的电源不允许串入大电阻,因此我们考虑电感,8us的时间内,电流从0.1倍峰值上升到0.9倍峰值,电流变化率为25*0.8/8us,阻抗公式U = L * di/dt,
可得到L = Udt/di = 1258us/25A/0.8 = 50uh,预留余量,我们在测试中采用了100uh,实际效果不错,可以耐2000V的浪涌冲击。
用另一方法计算,浪涌主要是传导干扰而非辐射干扰,频率主要是几十khz的成分,假设频率中20k为主,Z=2πfL,L= Z/2πf = 5/6.28/20000= 40uH,与之前结果相近。
综合以上,50Uh以上的电感,对浪涌分级控制有明显效果。此处应注意电感的过流能力要大、直流电阻要小,最好选用空心电感,避免磁饱和。