时间:2023-08-18 10:28
人气:
作者:admin
工业和信息化部近日印发《无线充电(电力传输)设备无线电管理暂行规定》。规定”适用于生产或者进口在国内销售、使用的移动通信终端无线充电设备、便携式消费电子产品无线充电设备,以及电动汽车(含摩托车)无线充电设备,该规定将于2024年9月1日起正式施行。
这意味着包括智能手机、移动电源、家用无线充电器、车载无线充电器在内的这些产品,无线充电功率放开到80W,比起之前快了不少。不得不说,这对无线充电的铁粉来说,是个不错的消息。如果你没有长期使用过无线充电,那么就很难体会到这项技术的便利。
不知道大家有没有遇到过下面这种场景,外出出差,电脑是Type-c口、手机是ios口、充电宝是MicroUSB口,出门带一堆的线,这时你不禁感叹“要能无线充电该有多好!”
那什么是无线充电?无线充电的原理是什么?无线充电有什么优缺点?我们一起来看看~
什么是无线充电?
无线充电,也叫作无线电力传输,是一种将电力隔空传输至接收设备的技术。1890年,物理学家兼电气工程师尼古拉·特斯拉(NikolaTesla)就已经做了无线输电试验。磁感应强度的国际单位制也是以他的名字命名的。
2007年6月7日,麻省理工学院的研究团队把共振运用到电磁波的传输上而成功“抓住”了电磁波,成功点亮了2米外的一个灯泡,点亮了无线电能传输的科技树。
目前,无线电能传输技术已经被广泛应用在日常生活中,各式各样的无线充电手机、手表层出不穷。此外,它也可用于电动汽车、植入式医疗等领域,为人们的生活带来诸多便利。
无线充电的原理是什么?
“所谓的无线充电技术,就是我们中学物理课上学过的‘电生磁、磁生电’的原理。以手机为例,手机的充电器中有一个磁芯,外面绕有线圈,能将电转换为电磁场,而电磁场能够在空间传播,同时,手机中也有一个相应的接收线圈,这个接收线圈接触到充电器发出的电磁场后,在接收器的接收线圈中引起电磁感应,产生交流信号。最后,接收器的电路将交流信号转化为直流信号,经过一定的电路进行处理,就可以给手机充电了。简单来说,就是无线充电器把电转化为磁,设备把磁转化为电,实现充电。

无线充电有哪些优缺点?
相较于传统的有线充电模式,无线充电最大的优点在于便捷性。无需插拔充电线,只需将设备轻轻一放,就可以实现充电。另外,无线充电也更具安全性。充电线和插头的消失有效规避了充电线老化、插头漏电的问题。
但是无线充电技术也有个最大的缺点就是就是充电效率低,速度慢。这是因为无线充电过程中,能量在空气中传播时,发生了损失。这部分能量会转化为热能,导致充电器和设备发热。相比之下,有线充电直接通过导线传递能量,损耗较少,充电速度更快。
沁恒微电子针对无线充电提供了详细的解决方案
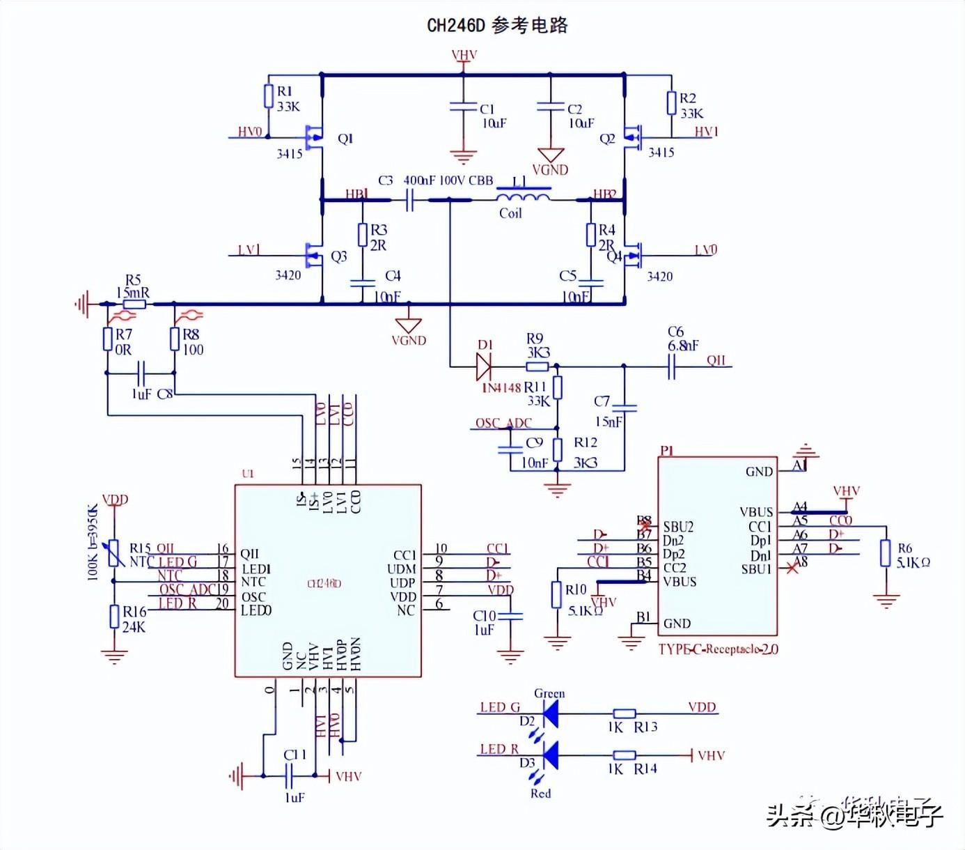
无线充电管理芯片CH246,单芯片集成无线充电收发模块及小信号解码电路,外加部分自定义软件可轻松实现WPC Qi 等各类无线充电方案。支持PD2.0、BC1.2多种协议快充输入,支持5W、7.5W、10W、15W无线充电输出。CH246片内集成FSK/ASK解码,过压过流过温检测保护,集成度高,外部器件少,可广泛应用于各类无线充电底座支架等设计。

方案特点
支持5V-12V输入电压
支持5W、7.5W、10W、15W无线充电输出功率
输入支持PD2.0、BC1.2等多种快充协议
支持半桥、全桥输出模式
内部集成硬件过压、欠压、过温保护
内部集成电流检测差分运放,硬件过流保护
内部集成FSK/ASK解调模块,外部器件只需少量阻容
支持静态、动态FOD检测
支持NPO、CBB、X7R电容,使用NPO电容时效率可达85%
独立2路LED状态指示灯
典型静态功耗25mW

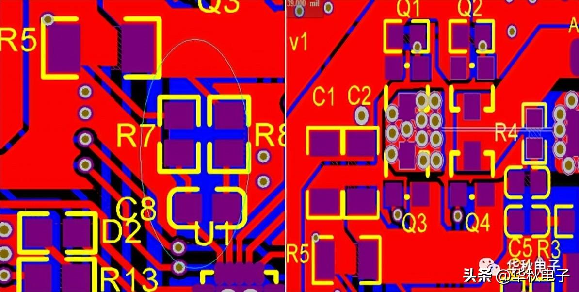
PCB设计注意事项
下图(左)为CH246D芯片电流差分采样输入设计参考。R7为0欧姆电阻,R7只是为了更好的表 示 GND网络的取样点。下图(右)为H桥电流回路参考设计,要求电流回路越短越好,走线尽可能粗。C1、C2放置在 电流回路输入端。

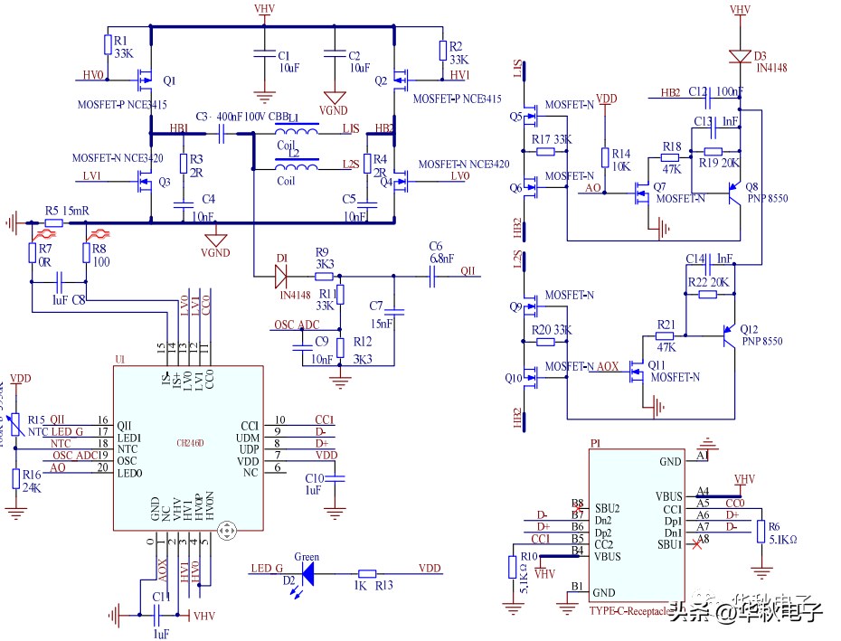
CH246D+MOS双线圈单充拓展方案

此外,沁恒微还有更多基于CH32的电机控制方案运用
沁恒微电子推出的基于RISC-V和Cortex-M3内核设计的工业级32位通用MCU,广泛应用于工业控制、消费电子和家用电器等各个领域。由于其运算速度快,支持硬件压栈和硬件除法器,集成多个高级和通用定时器,内置多路高速双ADC和模拟运放,使其在电机控制应用领域有着较好的性能优势。相关型号CH32V303、CH32V203、CH32F203、CH32V103、CH32F103
MCU特点
主频高达144MHz
支持单周期乘法和硬件除法器
支持两级硬件堆栈
最高256KB Flash,64KB SRAM
双路12位高速ADC,最多支持16路采样通道
支持通用DMA、CAN、SPI、UART和I2C
内置模拟运放比较器,最多支持4路
方案特点
支持永磁同步电机(PMSM)、无刷直流电机(BLDC)、直流电机(DC)、开关磁阻电机(SRD)、感应电机(IM)等多种电机的调速控制或位置控制
支持FOC控制、方波等无感控制方案,支持龙伯格、旋转坐标系锁相等无位置观测方案
支持HALL、增量编码器等多种有感控制方案
无极调速,调速比30:1
启动迅速,运行平稳,启动成功率100%,适应不同负载
安全可靠,过欠压保护、超欠速保护、过温保护、软硬件过流保护、启动保护、堵转保护和缺相保护
关于以上沁恒微电子产品,客户可直接通过华秋商城采购!作为本土“元器件电商”的“探索者”之一,华秋商城致力为全球电子产业创造价值,向客户提供围绕“品牌选型+现货采购+海外代购+BOM配单”的全流程服务。通过与全球3000多家原厂品牌及代理商搭建战略合作伙伴关系,华秋商城可直接获得原厂货源,并可为用户提供从方案设计到各类元件采购的一站式解决方案,包括BOM配单一键采购、PCBA加工。


审核编辑 黄宇
上一篇:石墨烯在锂离子电池中的应用有哪些
下一篇:开关电源如何将12伏提高到24伏