时间:2023-08-18 11:14
人气:
作者:admin
lm317可调稳压电源电路方法
LM317是一种非常流行的可调稳压电源芯片,它可以帮助我们轻松地实现各种输出电压的调节。如果您正在寻找一个简单而又实用的电路来构建您自己的可调稳压电源,那么LM317可以是您的理想选择。
在本文中,我们将为您介绍LM317可调稳压电源电路的方法和步骤,以及如何将它们组合在一起,以创建一种可靠、高效的电源系统。
LM317的工作原理
LM317是一款线性稳压器,它可以提供从1.25V到37V的可调输出电压。它能够通过调节其输入电路的电阻来增加或减少其输出电压,这使得它成为一种非常有用的工具。
此外,LM317还具有过载和过热保护功能,以避免其过载或过热烧毁。这使得它非常适合用于长时间运行的电源应用。
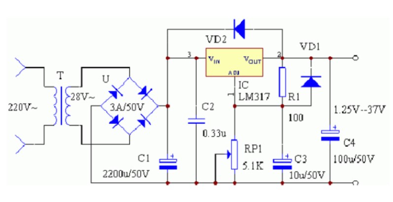
LM317的可调稳压电源电路图
下面是一个基于LM317的可调稳压电源电路图:
如您所见,该电路包括一些关键的元件,包括:
1. 输入电容C1 - 用于滤除输入电源噪声和尖峰。
2. 输入电阻R1 - 用于限制电路中电流的流动,同时提供电压参考。
3. 调节电阻R2 - 用于调节输出电压。
4. 输出电容C2 - 用于滤除输出电源噪声和尖峰。
5. LM317稳压器芯片。
在电路中,输入电容C1将帮助滤除输入电源中的噪声和尖峰。输入电阻R1并联在稳压器芯片的调节引脚和地之间,以提供电压参考。调节电阻R2通过它的电阻变化来调整输出电压。最后,输出电容C2可以滤除输出电源中的噪声和尖峰。
如何构建LM317的可调稳压电源电路
1. 获取所需的组件。
在构建LM317可调稳压电源电路之前,您需要获取所有所需的电子元件。这些元件可能包括:
- LM317芯片
- 电解电容(至少2个)
- 金属膜电阻(2个)
- 变阻器(1个)
- 钳位
- 面包板
- 连接线
确保您已经准备好了所有所需的元件,并已按照电路图中所示连接它们。
2. 接线
一旦您获得了所有所需的元件,您需要开始将它们连接在一起。您可以按照下面的步骤操作:
- 使用钳位将LM317芯片插入面包板上。
- 将C1电容连接到芯片的输入引脚和地引脚之间。
- 将R1电阻与C1电容并联,并将它连接到输入引脚和调节引脚之间。
- 将调节电阻R2连接到调节引脚和地引脚之间。
- 将C2电容连接到芯片的输出引脚和地引脚之间。
- 最后,将金属膜电阻和变阻器连接到适当的位置,以提供所需的电阻值。
确保您按照电路图中所示的正确方式连接所有元件,并且使用正确的价值和类型。如果您不确定如何连接它们,可以在网上查找更详细的指南或请教电子工程师。
3. 测试电路
完成接线后,您需要测试电路是否正常工作。您可以使用一个大小适当的电池或电源来输入电路,然后使用电压表来测量输出电压。通过调节变阻器或调节电阻R2来改变输出电压,并再次测试以确保电路仍在正常工作。
总结
LM317可调稳压电源电路非常适合在各种电子应用中使用,包括电子设计、DIY和实验等。在本文中,我们已经为您提供了详细的步骤和指南,以帮助您创建自己的LM317可调稳压电源电路。无论您是新手或有经验的电子工程师,这个过程都应该是相当简单和直截了当的,只要您按照正确的步骤操作即可。
上一篇:5v开关电源改6v最简单方法
下一篇:开关电源电路原理详解