时间:2023-08-14 17:20
人气:
作者:admin
我们看到,除了电池供电的微控制器之外,几乎所有这些都可用。但如果我们不想在许多串联电池中使用 5V您可以使用此处描述的 3v 至 5v 转换器电路。

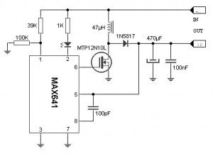
该 DC-DC 转换器 IC 基于 Maxim IC MAX641 集成电路,只需两节 AA 或 AAA 电池即可提供 5V 电压。这与典型的线性稳压器(和低效的7805)不同,后者需要最小的输入8V来确保输出5V(除了太多的热量!)八引脚小型集成电路,类似于555形式,不多也不少于浪涌控制器开关(或升压控制器SMP)只需要少量无源元件即可正常工作。
使用该IC的优点:
该 IC 几乎不产生热量。
工作时消耗的电量非常低。
通过感测输出(反馈)可以有效地调节电压。
它有一个用于 LED 低电量指示器的输出引脚
当电池电量下降时,集成端子 2 设置为接地。该引脚可以直接驱动 LED,或者您可以连接到微控制器引脚以发出信号,例如在显示屏上显示指示。
上一篇:充电桩故障大全及其解决办法
下一篇:大功率高压变频器的散热分析